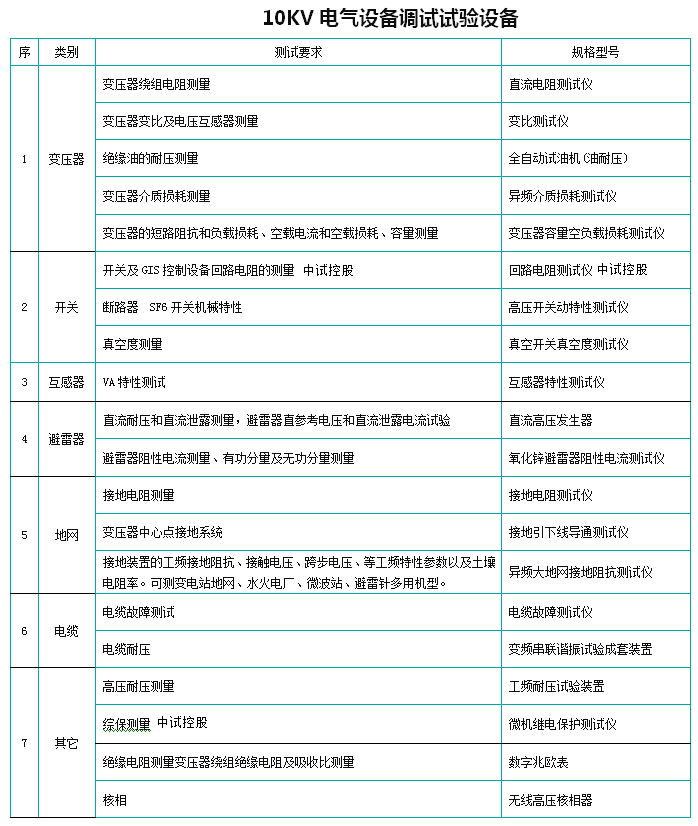
电气调试与维修仪器
最近几年以来,伴随农村电网改造工程的推进,配电网络组成变得更加科学,配电网设施有了明显的改进,然而因为部分配电变压器没有按照规范进行安装,中对于配电网络的安全稳定运行产生了影响.中试控股根据多年的工作实践经验,对于配电变压器的正确安装提出了几点技术措施.
一、准确定位变压器的台区
对于农网配电变压器的台区进行建设与改造的原则是:容量较小,布点较密,半径较小.变压器尽量安装在负荷相对集中的位置或者重要负荷的旁边,并且应当尽可能避开行人以及车辆比较多的位置,同时方便设备的更换以及检修的位置.改造之后的变压器低压供电的区域(低压台区),其供电半径通常小于等于五百米,这样不仅能降低线路的损耗,还提升了电压的质量.
二、选用合适的变压器
农网中所选择的配电变压器,对于配电网络系统的稳定性以及供电的质量有很大影响,所以应当按照负荷大小、类型及其具体分布进行综合考虑.农网改造之前,农村所选择的变压器大多数损耗比较大.相关统计结果表明,在配电网的所有损耗中配电变压器所占的比例大于30%,所以,务必选择节能的新型变压器.当前新建以及改造的台区,通常选择S11 以及S9 型损耗比较低的变压器,以前使用的损耗比较高的配电变压器已得到彻底更新,S7 型配电变压器正逐渐被更换.此外,所选择变压器的容量应当合理,符合变压器的经济运行.假如变压器的容量过小,会导致变压器出现超负荷运行,提高了过载造成的损耗,导致无法满足生产以及生活的需要,无法实现农网改造的要求,变压器由于长时间超负荷运行造成运行寿命缩短;假如变压器的容量过大,造成大马拉小车的问题,变压器利用太低,提高了空载产生的损耗.所以,对于配电变压器的容量选择应当根据实际负荷以及最近六到八年中农村电力发展以及具体规划进行.如果没有明确的发展规划,也能够按照当年的实际用电指标利用公式S等于Rs*P 进行确定.其中S 表示配变在规定的年限内需要的容量;P 表示年内的最大用电负荷;Rs 表示容载比,通常取值范围为1.5 到2 之间.
干式配电变压器:环形铁芯卷机,立式铁芯卷机,卷铁芯全密封配电变压器
三、正确安装变压器台架
由于农村电网的改造工作大部分是在双杆柱上对变压器进行安装,两杆之间的距离为2 米.中试控股配电变压器的台架通过两条槽钢将其固定在两根电杆上,地面与台架之间的距离大于等于2.5 米,台架要求的平面坡度应当小于等于1/100,利用螺栓对变压器的底座与台架进行连接.腰栏应当使用直径大于等于4 毫米的铁线进行缠绕,缠绕的圈数应超过两圈,缠绕必须牢固可靠,腰栏距的带电部分大于等于20 厘米.并且变压器的高压柱应当安装防鼠罩,变压器上应当悬挂警示牌.
四、安装跌落式熔断器
变压器的高压侧必须安装熔断器.熔断器的底部达到地面的垂直距离应当大于等于4.5 米,熔断器通常采取三角形排列,各相熔断器之间的距离应当大于等于50 厘米,为了方便操作以及当熔丝熔断之后熔丝管可以顺利掉落,熔断器(跌落式)的轴线应当和垂直线保持15° 到30° 的角度.选择熔丝的基本原则:确保配电变压器的内部或者高压、低压出线套管出现短路的时候能够快速被熔断,熔断的时间应不大于0.1 秒.变压器得容量小于等于100 千伏安时,熔丝的额定电流按照变压器的额定电流的两到三倍范围进行选择;容量大于100 千伏安时,熔丝的额定电流按照变压器的额定电流的2 到1.5 倍范围进行选择.
五、安装避雷器
相关统计资料以及运行实践表明:中试控股对配电变压器的安全稳定运行的外部危险影响主要是雷电事故.所以,变压器应当安装防雷器.避雷器的类型应当用无间隙金属氧化物(合成绝缘外套)的类型取代原来的瓷外套阀式避雷器,它承受工频电压的能力比较强,密封性能比较好,保护性能比较好.避雷器应当安装在熔断器和变压器两者之间,离变压器更近的位置.有利于保护变压器,并且方便检修工作的进行.此外,为了预防反变换波以及低压侧雷电波造成的影响,还应当在低压侧安装低压避雷器.为了防止雷电流造成的压降和避雷器的残压产生叠加,最终作用于变压器的绝缘部位,应当利用截面积大于等于35 平方毫米的多股钢绞线将变压器的外壳、变压器低压侧的中性点以及避雷器的接地端连接起来,然后和接地装置的引上线进行连接.
六、接地装置的要求
当前,农网系统中容量较小的变压器比较多,雷雨季节10千伏配电变压器常常遭到雷电的袭击,部分地区因为接地电阻太高,雷电流无法快速泄入大地,导致避雷器的残压非常大,或者在接地电阻上出现非常高的电压降.
ZSRS-8000变压器容量空负载损耗测试仪/电气调试与维修仪器
用于变压器容量、空载、负载等特性参数测量的高精密仪器
1、可精确测量各种配电变压器的容量,无源测量,方便、准确
2、内部自带电源、自动产生三相大功率测试电源
3、可测量各种类型的变压器的空载电流、空载损耗、短路电压、短路损耗
4、通过空载试验可准确判定被测变压器的型号,包括:S7、S9、S11、S13、S15、干变SCB9、SCB10、SCB11等各种类型的变压器
5、可自动进行波形畸变校正,温度校正(提供简单的温度校正和附加损耗分别校正两种方式),电压校正(非额定电压下的空载试验),电流校正(非额定电流条件下的短路试验),非常适合没有做稍大容量变压器短路试验条件的单位
6、可测量电压和电流的谐波含量和总谐波失真度
7、可进行简单的矢量分析,中试控股绘制矢量图
8、显示各电参量的波形图,做为示波器使用
9、电压回路宽量限:电压可测量到750V,不用切换档位即可保证精度。不会因电压档位选错而对仪器本身有所损坏
10、容量测量范围:20kVA~100000kVA
11、电池剩余电量百分数指示功能,绝非简单的亏电报警
12、大屏幕、高亮度的彩色液晶显示,全汉字菜单及操作提示实现友好的人机对话,导电硅胶触摸按键使操作更简便,按键寿命更长
13、用户可随时将测试的数据通过微型打印机将结果打印出来
14、测试结果存储功能,可存储200组容量测试数据
1、可精确测量各种配电变压器的容量,无源测量,方便、准确。
2、内部自带电源、自动产生三相大功率测试电源。
3、可测量各种类型的变压器的空载电流、空载损耗、短路电压、短路损耗。
4、通过空载试验可准确判定被测变压器的型号,包括:S7、S9、S11、S13、S15、干变SCB9、SCB10、SCB11等各种类型的变压器。
5、可自动进行波形畸变校正,温度校正(提供简单的温度校正和附加损耗分别校正两种方式),电压校正(非额定电压下的空载试验),电流校正(非额定电流条件下的短路试验),非常适合没有做稍大容量变压器短路试验条件的单位。
6、可测量电压和电流的谐波含量和总谐波失真度。
7、可进行简单的矢量分析,绘制矢量图。
8、显示各电参量的波形图,做为示波器使用。
9、电压回路宽量限:电压可测量到750V,不用切换档位即可保证精度。不会因电压档位选错而对仪器本身有所损坏。
10、电流量程分高低档,可保证100A测量范围,可保证毫安级的幅值准确测量,可满足PT的阻抗电压测量。
11、容量测量范围:20kVA~100000kVA。
12、电池剩余电量百分数指示功能,绝非简单的亏电报警。
13、大屏幕、高亮度的彩色液晶显示,全汉字菜单及操作提示实现友好的人机对话,导电硅胶触摸按键使操作更简便,按键寿命更长。
14、用户可随时将测试的数据通过微型打印机将结果打印出来。
15、测试结果存储功能,中试控股可存储200组容量测试数据。
技术指标
1、 输入特性
有源部分:
电压测量范围:0~10V
电流测量范围:0~10A
无源部分:
电压测量范围:0~750V 宽量限。
电流测量范围:0~5A~100A内部双量程。
2、 准确度
电压:±0.2%
电流:±0.2%
功率:±0.2%(CosΦ>0.2),±0.3%(0.02<CosΦ<0.2)
3、 工作温度:-10℃~ +40℃
4、 充电电源:交流160V~260V
5、 绝缘:⑴、电压、电流输入端对机壳的绝缘电阻≥100MΩ。
⑵、工作电源输入端对外壳之间承受工频2kV(有效值),历时1分钟实验。
6、 主机体积:32cm×24cm×13cm
7、 重量:3kg
ZSHL-Z 智能回路电阻测试仪(100~500A)/电气调试与维修仪器
ZSHL-Z 智能回路电阻测试仪(200A)采用先进的大功率开关电源技术和先进的电子线路精制而成。是高、低开关、电缆电线及焊缝接触电阻的专用测试仪器。其电流采用标准GB736所推荐的标准直流,可在标准电流的情况下测得被试品的电阻值。本仪器具有体积小、重量轻、抗干扰能力强、精度高、操作方便、保护功能完善等特点。
1、320×240液晶显示器、高速热敏打印机。
2、本仪器具有体积小、重量轻、抗干扰能力强、精度高、操作方便、保护功能完善等特点。
3、采用新电源技术,能长时间连续输出大电流,灵活选用50A,100A,150A,200A四个电流档位。
4、使用了精密仪用运算放大器和高精度四重积分A/D转换器,结合高性能16位单片机,测量时系统根据信号大小自动切换放大倍数,确保了该产品的测试准确度。
5、本产品还设计了实时日历时钟,为打印、保存数据提供时间依据。
6、数据存储与历史数据浏览功能,可存储200组数据,并具有掉电保护功能。
7、超宽量程,测量范围达到0-4mΩ。
8、人机对话全键盘操作方式,智能化工作全过程。
性能特点
1.大电流:采用开关电源技术,能长时间连续输出大电流,克服了脉冲式电源中试控股瞬间电流的弊端,可以有效的击穿开关触头氧化膜,得到良好的测试结果。
2.高稳定性:在严重干扰条件下,液晶屏后一位数据能稳定在±1个字范围内,读数稳定,重复性好。
3.高精度:采用双路高速16位Σ-Δ AD采样,新数字信号处理技术,高分辨力达到0.01μΩ,是目前国内唯一能达到0.01μΩ分辨力且十分稳定的接触电阻测试仪,性能超过了进口大电流微欧计。
4.智能化:进口高性能CPU,测量时系统根据信号大小自动切换量程,确保测试准确度。过温保护电路能够在仪器超过设定温度时自动停止输出电流,确保仪器安全使用。
5.高品质:关键部件全部采用进口元件,通过巧妙设计的温度补偿电路有效的消除环境温度对测量结果的影响,军品接插件的使用增强了抗振性能。
6.功能强大:电流流50A、100A中自由选择,测试时间在5s~599s内任意设定,克服其他同类仪器无法设定测量时间或连续工作时间过短的缺陷,远远超过其他同类仪器的性能。
7.人机界面友好:旋转鼠标输入数据,方便快捷,自主设置仪器日期、时间,实时保存测量数据,即时打印测量结果。
8.USB转存:通过USB接口将测量数据转存到U盘,结合上位机软件对测量数据进一步分析处理。
9.使用方便:体积小、重量轻,便于携带。
技术指标
1、 测量范围:0~2999.9μΩ
0~99.99 0.01μΩ
100.0~2999.9 0.1μΩ
2、 分辨力:
3、 测试流:DC50A、100A两档固定输出
4、 测量精度:±(0.5% rd+2d)
5、 连续工作时间:5s~599s
6、 显示方式:大屏幕中文液晶显示
7、 通信方式:U盘转存
8、 工作电源:AC220V±10% 50Hz
9、 整机功率:600W
10、 存储记录:200条
11、 工作环境:温度-10℃~40℃ 湿度≤80 %RH
12、 体 积:360×300×250 mm3
13、 质 量:8kg(不含附件)
ZSKC-7000 高压开关综合测试仪/电气调试与维修仪器
适用于国内外生产的所有型号的金属触头的SF6开关、GIS组合电器、真空开关、油开关
1、8.4寸彩色大屏,windows操作系统,人性化操作界面,界面直观,触摸屏,便于现场操作人员使用。
2、高速热敏打印机,方便现场打印测试数据。
3、机内集成式操作电源,无须现场二次电源,现场方便快捷。可提供DC30~265V可调电源,电流20A。任意整定分、合闸线圈的动作电压值,并可做断路器的低电压动作试验。
4、配备直线传感器、旋转传感器、中试控股万能传感器以及支架、专用固定多功能接头,安装极为方便,简捷。
5、适用于国内外生产的所有型号的SF6开关、GIS组合电器、真空开关、油开关。
6、开关动作一次,得到所有数据及图形。
7、主机可存储六千组现试验数据(可扩展存储卡),机内实时时钟,便于存档。
8、配备U盘接口,可直接把数据保存到U盘,上传到计算机进行分析、保存。
9、同时可测12路金属触头断口。
10、内含包络线,通过多台(2-10台)开关测试的数值,生成标准包络线,进行分析对比,还能进行开关震动频率分析。
11、内部抗干扰电路可满足500KV变电站内可靠使用。
1.时间测量:12路固有分闸(合闸)时间
分闸(合闸)相内不同期
分闸(合闸)相间不同期
合闸(分闸)弹跳时间(弹跳次数)
测试范围:0.01ms~19000ms,分辨率:0.01ms
2.速度测量:刚分(刚合)速度
指定时间段(行程段或角度段)平均速度
3. 测速范围:1mm传感器 0.01~25.00m/s,
0.1mm传感器 0.001~2.50m/s
0.5°角度传感器 1周波/ 0.5°
4.行程测量:动触头行程(行程)
接触行程(开距)
过冲行程或反程(超程)
传感器:50mm,分辨率:0.1mm
360线传感器:360о,分辨率:0.5о
选配传感器:300mm、1000mm、加速度传感器
5. 电流:大电流输出为20A。
6.交直流电源 :AC 220V ± 10%;50Hz ± 2%
7.直流电源:输出电压:35~265V连续可调,输出电流:≤ 20A(短时)
8. 隔离开关测量范围:
⑴、电压输出:DC35~265V(可调);
⑵、电源输出时间:0.01-19秒(可设置);
⑶、断口信号大采集时间为19秒;
⑷、可测断口合、分闸时间、三相不同期、弹跳时间及次数
9.主机体积:380×240×170mm
10.使用环境: -10℃~+50℃
11.相对湿度:≤90%

服务理念
湖北中试高测电气控股有限公司始终坚持"精心打造精品、优质回报客户"的宗旨,并严格执行《售后服务承诺书》,我们深信优质、系统、全面、快捷的服务是事业发展的基础。建立完善的销售服务机制,将销售服务工作纳入企业管理范畴,坚持常抓不懈;
主动服务
公司作为领先高新技术企业是电力检测仪器和高压试验设备的研制厂商,是电力、水利、石油、铁路、矿山等相关领域试验解决方案产品的供应商。用心去感知,帮助客户降低成本、提高效率。满足客户的服务期望,不断引导、开发和创造客户消费需求;
差异化服务
公司细分供电系统、发电系统、用电单位和科研院所等,精心设计针对性营销服务方案,打造具有竞争力的客户和业务品牌。秉承"服务为本、诚信经营"的方针,完善服务系统,加强售前、售中、售后服务,对不同地域客户在诸多现场使用产品出现的各种问题及时帮助解决,使用户感到极大方便;
高效服务
高效的服务为公司迎来效益,同时我们以服务促发展,以客户为中心的服务体系,建立健全营销渠道,优化服务流程,改善支撑手段,赢得了广大客户的信任,产品和服务赢得至高市场荣誉;
优质服务
公司推崇5S服务理念,引领服务先进理念,以亲和、细致的服务感动客户,尊重客户,理解客户,持续提供超越客户期望的产品与服务,竭尽所能诚信天下,做客户们永远的伙伴。
服务流程
我们严格执行《售后服务承诺书》,我们深信优质、系统、全面、快捷的服务是事业发展的基础。经过多年的不断探索和进取,我们形成了"以客户为核心、以质量为企业的第一生命"的服务理念。并以严格的管理、先进的技术创建国内一流的服务企业为目标,制定了规范管理制度,严格过程控制,保证产品质量,达到顾客满意的质量方针,坚持"用户第一"的原则,构建良好的销售服务体系,为客户提供优质的售前、售中及售后服务!
1. 尊敬的的用户,不论您有何种需求:只要您拨打湖北中试高测电气控股有限公司统一服务热线 027-83982728 剩下的事有我们来做;
2. 我们的服务专员将会给您提供专业的产品咨询和技术解答;
3. 了解您的诉求,建立产品服务记录,并与您协商确定售后服务方式;
4. 如有需要,我们会第一时间安排专业的技术工程师按与您约定的时间准时到达试验现场;
5. 工程师将向您详细地讲解产品的工作原理和实验操作步骤;
6. 工程师将现场指导您完成整个试验过程,并对您提出的技术问题给予专业的解答;
7. 工程师还会为您购买的武汉中试产品进行全面检测,如有故障,将一并解决;
8. 服务完成后请您对我们的服务提出宝贵的意见或建议,服务信息将同步到售后服务中心;
9. 售后服务中心将积极跟进服务进度,并定期跟踪回访。
售后服务承诺书
一、售前服务承诺
1. 提供专业咨询。在2小时之内答复您提出的专业技术问题;
2. 提供详细资料。在4小时之内将您所需要的技术资料邮出,并争取您能在两日内收到;
3. 提供合理报价。在2小时之内为您提供合理报价;
4. 提供考察接待。随时接待您的考察,并尽力为您的考察工作提供各种便利条件。
二、售中服务承诺
1. 采用全国统一的《工业品买卖合同》与您签订合同和技术协议;
2. 自觉遵守合同法的规定,确保合同及技术协议顺利履行;
3. 竭力按时按量为您提供优质产品,并采用最优运输方式,确保您收到货物完好无缺;
4. 积极与使用人员沟通,尊重用户安排,为用户提供周到的技术支持;
5. 按合同的规定为您提供送检、安装、调试及培训等服务;
6. 无论合同大小,所有客户在价格及服务方面都是公平的。
三、售后限时服务承诺
1. 我们将按照客户的要求提供相关的技术培训和技术资料;
2. 产品有质量问题,三年免费保修,终生维护,有合同约定的按合同约定;
3. 我们保证在15分钟内进行电话指导,由您自行排除设备的简单故障;
4. 对于10公斤以下的仪器,在两日内排除故障或提供新的设备供您暂时使用,直到损坏设备修好为止;
5. 对于10公斤以上的仪器,在三日内排除故障或提供新的设备供您暂时使用,直到损坏设备修好为止;
6. 我们对所销售的设备3年免费维护,终生维修,长期提供备品备件,软件免费升级,有合同约定的除外。
服务相关说明
1. 我公司愿为用户提供各种技术咨询,当好参谋,并提供有关技术资料,如产品样本、图片、产品说明书;
2. 对于用户来电、来函及来人询价访问,我公司将热情接待,及时给予答复;
3. 我公司配有送货专车,对于客户确定合作之后,我们会选择合理的物流送货方式将产品安全送达规定地点;
4. 产品在运送过程中,如果由于运输原因,致使产品损坏,我公司将与用户协商解决办法,直到达到用户满意为止;
5. 产品在货物送达时,经验货如果发现有漏货、错货或短货等数量上问题,在接到通知后,将立即派人到现场进行服务和处理;
6. 在用户使用过程中,如果发现由于我公司方面的责任引起的产品质量问题,我公司在接到通知后,保证在1小时内作出答复;对需要派工程师处理的,保证立即指派技术人员到达现场排除问题,不需要到现场服务的,一定当好参谋,为用户提供最佳处理方案;
7、我公司派人到用户现场服务的,应与用户电话商定到达日期,假如由于某种客观原因,不能如期到达,必须事前通知用户,并说明原因或采取相应措施,保证用户不受损失或把损失降到最低程度。