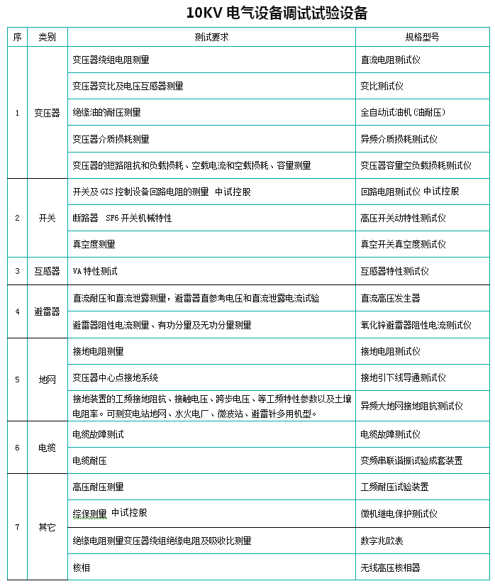
电气设备安装调试检修仪器
电气设备安装检修、电气试验及调试很重要!这些安全措施不可忽视
一、电气设备安装安全措施
第一,二次设备安装务必严格遵循“两票”、“三制”的规定。首先,要对工作地点、工作范围和设备操作、安全措施、试验方案、上次试验记录、图纸和定值通知单等有一定的了解。然后,在查看设备的软件修改申请单、控制保护设备、测控设备、主机或板进行严格检查,看其是否达标、完好。
第二,在设备安装正式开始之前,一定要对我们已经采取的安全措施进行仔细审查,中试控股看这些措施是不是达到生命安全要求的。尤其是对运行设备与保护设备之间的安全距离是否合格、正确。此外,还要在安装中小心留意维护设备的名称以及编号,避免设备的错误间隔。
第三,在设备运行或进行部分运行时,维护工作设备的仪器和正在运行的设备应当保持安全的隔离,并且要用比较明显的标志将两者隔离开来。
第四,比如,中试控股在继电保护装置等附近的钻孔震动幅度比较大的情况下,一定要采取一些必要、有效的措施,以此来避免设备在工作运行的时候遭受损坏,并且要通过检修领导的认可与通过,不可妄自行动。
第五,在继电保护、自动安全装置和自动监控系统盘等设备之间进行对方或者走动搬运仪器时,要保持它们之间的安全通道处于畅通的状态,并且还要防止触碰设备从而导致安全距离不足。此外,还要注意的是,当我们对此类二次设备在工作中进行清理时,一定要使用绝缘工具进行,小心避免振动与意外的接触。
二、新安装检修电气试验及调试安全措施
第一,必须由专业人员来进行操作。这些工作并不是每个人都可以随意操作的,而是要安排专业的电气试验和调试合格人员遵循相关实验和调试程序来操作。并且在正式进行现场工作的之前,一定要提前制定好有关的试验和调试安全措施,并得到有关领导的批准与通过。
第二,再进行试验或者调试的现场,并在现场中的每一处危险位置安排专门的人员看守,并记录进出的人。
第三,建立健全监控制度。当一、二次用电设备在安装与维护的时候,一定要放置“有人工作,禁止合闸”或“正在检修,禁止合闸”的醒目标志,在与用电设备运行相邻的间隔内,要悬挂“设备正在运行”、“电力危险”等标志;对于正在检修和停电的设备,必须关闭接地开关或接地(救生)线。
第四,在对电力设备进行耐压试验的时候,所有的操作人员一定要穿戴绝缘鞋、绝缘手套,并且在耐压操作点的地面上铺上绝缘垫,避免一切意外接触。
ZSYD-Z 智能工频耐压试验装置/电气设备安装调试检修仪器
可用于各种电器设备,电气元件,以及绝缘材料等进行设定电压下的绝缘强度试验、耐压试验等
控制部分(可以定做过压保护和过流保护,即双保护功能)
1、全天候超大LCD
320×240液晶显示器(日光下可见)、高速热敏打印机,试验结果可查看和打印。
2、试验全过程同屏显示
高低压电压、电流四路测量方式,可实时监测高低压电流、电压值。同屏划分为电压电流动态显示区、设置数据区、状态信息显示区、结果显示区,让试验过程一目了然。
3、高速采集信号
人机对话全键盘操作方式,任选自动及手动操作、交直流耐压方式或串级耐压方式,任意设定输出电压、高低压电流上限和计时时间。
4、系统诊断分析功能
系统具有耐压试验自动诊断分析功能,中试控股易于发现试品击穿、闪络等故障及帮助解决问题。
5、全面保护功能
完善的过压、过流保护,设定值上限保护。逼近式调压算法,到达设定电压后自动计时,计时结束后自动降压回零。在显眼位置增设“紧急停”,试验过程中可随时切断电源。
6、系统帮助功能界面
进入功能界面后,可以选择 “时钟设置”、“注意事项”、 “接线示意图”等界面。可设置时钟的时间,为打印报表提供时间依据;可为用户提供一些操作规范和安全注意事项;可方便用户根据接线示意图正确接线。
7、双重过流保护,测试更安全
具有回零检测功能,回零确定后方可进行下一步操作,安全可靠。
8、安全零位检测
具有回零检测功能,回零确定后方可进行下一步操作,安全可靠。
9、适用局放试验
可与无局放试验变压器配合,作为局放系统的操作部分,系统局放小于5pc.
10、绝缘阻抗检测功能
具有绝缘阻抗检测功能,直接反映被试品绝缘强度。
11、超强适应能力
精良的软硬件抗干扰设计,多种抗干扰手段,适应恶劣电磁环境。
12、强大的扩展功能
接地检测功能,试验开始前确定安全接地后方能升压。
门连锁、警灯、警铃等接口,满足不同客户需求。
远程通信、外接分压器校验接口等
预设不少于两个电压和时间点,系统可根据预设电压自动升、降压过程并保持时间。
1、产品采用一次压制而成高压套管
2、套管与油桶之间完全隔离加上所有连接部分采用进口耐油O型密封圈密封,彻底解决了常见的变压器漏油的问题
3、睡式铁芯设计,有效提高产品的抗震性
4、产品出厂前进行72小时倒置试验,检验试验变压器漏油的问题
5、产品均可通过1.1倍感应耐压试验
6、绝缘油采用无色透明克拉玛依原装油
7、高低压线采用高强度聚酯、无氧铜杆漆包线
8、铁芯采用全新武钢二硅冷轧硅钢卷片
ZSYDJ-10KVA/100KV工频耐压试验装置/电气设备安装调试检修仪器用于对各种电器、电气设备、绝缘材料等进行规定电压下的绝缘强度试验,考核产品的绝缘水平,发现被试品的绝缘缺陷,衡量承受过电压的能力。是供电企业、大型工厂、冶金、发电厂、铁路等需要电力维修部门的必备设备。中试控股的ZSYDJ-10KVA/100KV工频耐压试验装置广泛应用于电工制造部门、电力运行部门、科研单位和高等院校。工频耐压试验装置分为一体式装置(30kV以下)和分体式装置两类。控制箱(台)是由接触式调压器(50kVA以上为电动柱式调压器)及其控制、保护、测量、信号电路组成。它是通过接入220V或380V工频电源,调节调压器(即试验变压器的输入电压),中试控股接入高压试验变压器的初级绕组,根据电磁感应原理,以获得所需要的试验高压电压值。中试控股按试验规程,各种大型电力变压器、电力电缆、汽轮及水轮发电机及其它容性设备都必须严格定期进行交流耐压试验。
ZSYD(J/Z)-10KVA/100KV高压试验变压器参数:
容量:10KVA
输入电压:AC200V 50Hz
输入电流:50A
输出电压:AC100KV DC140KV
输出电流:AC100mA DC71.4mA
ZSXC-10KVA控制箱参数:
容量:10KVA
输入电压:AC220V 50Hz
输入电流:45.5A
输出电压:0~250V
输出电流:0~50A
ZSBC-VI变压器变比测试仪/电气设备安装调试检修仪器
ZSBC-VI变压器变比测试仪(内置充电电池)用于电力变压器以及电压互感器的匝数比或电压比的测量,可满足变压器预防性试验规程等的试验。既可进行单相测量,又可实现三相绕组的自动测试,单相、三相均可测量极性,相角
。
1、真正三相测试:单相电源输入,内部数字合成三相标准正弦波信号源,经大功率功放实现三相电源输出,0.1%失真度小,稳定性高,相间对称度极高,测试结果具有更好的等效性,不会出现组别误判等现象。
2、既可进行单相测量,又可实现三相绕组的自动测试,单相、三相均可测量极性,相角,一次完成测量AB、BC、CA三相的变比值、误差、分接位置、分接值等参数,可进行自动识别组号。
3、操作简单:无需选择接线方式,无需选择接线组别,测量Y/△、△/Y变压器无需外部短接,中试控股可根据选择的测试内容自动切换接线方式。
4、分接测试:能快速测量在各分接开关位置的变比及变比误差,额定变比只需输入一次,不必反复输入就能计算出各分接位置的变比误差。
5、独家首创可以以内置充电电池做为工作电源,现场不用寻找工作电源。(选配功能)
6、首次在变比测量中引入测量相角的概念,能测量高压侧与低压侧任意角度的相角。
7、能进行主变并列运行测试,真正实现变压器并列运行参数的检测。
8、抗振性好:军品接插件的使用增强了抗振性能。
9、采用7寸高清彩屏显示数据效果和矢量图效果直观细腻。
10、革命性地将各电压、电流之间的大小及相位关系用矢量图直观的表示出来,使用户从主观上可以更轻易的明了各参量的实际意义。
11、本仪器所用的测试源是数字合成的标准正弦数字源,失真度小,不受工作电源的影响。
12、携带方便:体积小,重量轻。
1、变比测量范围:0.8~10000。
2、测量速度快:8秒完成三相测试。
3、测量精度: 高压侧电压的测量精度0.05%
低压侧电压的测量精度0.1%
变比测量精度 0.1%(0.9-3000)
0.2%(3000-10000)
4、携带方便、适合野外作业。
5、重量:3Kg
ZSJY-80D 全自动绝缘油介电强度测试仪/电气设备安装调试检修仪器
ZSJY-80D绝缘油耐压试验仪(绝缘油介电强度测试仪)依据标准GB507-1986及行标DL-474•4-92DL/T596-1996的有关规定,发挥自身优势,经过多次现场试验和长期不懈努力,精心研制开发的高准确度、全数字化工业仪器。
1. 采用大容量单片机控制,工作稳定可靠;
2. 内设宽范围看门狗电路杜绝了死机现象;
3. 多种操作选择,中试控股仪器程序设有GB507-1986、GB507-2002两种标准方法和自定义操作,能适应不同用户的多种选择;
4. 油杯采用特种玻璃一次浇铸成型,杜绝了漏油等干扰现象的发生;
5. 独特的高压端采样设计让测试值直接进入A/D转换器,避免了在模拟电路中造成的误差,使测量结果更加准确;
6. 内部具有过流、过压、短路等保护等功能,并且具有极强的抗干扰能力,电磁兼容性好;
7. 便携式结构,易于移动,户内外使用均很方便。
1. 升压器容量 1.5kVA
2. 升压速度 2.0 kV/s,3.0 kV/s, 二档任选,误 差 0.2kV/s
3. 输出电压 0~80 kV
4. 电源畸变率 <1%
5. 显示方式 大屏幕液晶汉字显示
6. 电极间隙 标准2.5 mm
7. 外形尺寸 长410 mm;宽390 mm; 高380 mm
8. 仪器重量 26 kg
9. 环境温度 0~40℃
10. 相对湿度 ≤ 85%
11. 工作电源 AC 220V ± 20%
12. 电源频率 50 Hz ± 5 Hz
13. 功率消耗 <200 W
ZSBZC-10A直流电阻测试仪/电气设备安装调试检修仪器
测量范围宽(0-20KΩ),适用于变压器、互感器、电抗器、发电机、电机等感性试品,也可用于测量开关、铜排、接触器、继电器触点、金属导线、电缆附件等试品的测量。
1、仪器输出电流大,且重量轻,轻巧强大,方便携带。
2、仪器提供6档输出电流选择和一个自动档,可以输出10A电流。
3、内置超大容量锂电池,便于现场操作,可连续工作8小时以上。
4、测量范围宽(0-20KΩ),适用于变压器、互感器、电抗器、发电机、电机等感性试品,也可用于开关、铜排、接触器、继电器触点、金属导线、电缆附件等试品测量。
5、本中试控股仪器带有万年历、99组数据存储、温度自动换算等功能,关机不丢失数据。本机还设有打印机可以输出打印测试数据
6、菜单简单友好,显示数据清晰易读,阳光下可清晰显示。
7、本机具有音响放电报警,放电指示清晰,减少误操作。
8、本机具有精度高、防震、抗干扰、稳定性高、携带方便等特点。
9、具有完善的保护电路,测试线意外断开或电源中断,内建完善的放电回路及反电势保护电路使之具有极强的抗拉弧能力。
工作电源 直流:内置12.6V/2.2AH锂电池(专用电源适配器)
输出电流 <5mA、100mA、300mA、1A、5A、10A、自动
量程(电阻量程切换)
10A档 0~0.5Ω
5A档 2mΩ~1Ω
1A档 30mΩ~6Ω
300mA档 100mΩ~20Ω
100mA档 300mΩ~60Ω
5mA档 30Ω~20kΩ
准确度 ±(0.2%RD+0.05%FS)
分辨率 0.1μΩ
显示 中试控股大屏幕彩色液晶显示屏,阳光下可清晰显示
工作温度 -10~40℃
环境湿度 ≤80%RH,无结露
储存条件 -20℃~50℃,≤95%RH, 无结露
体积 长320mm×宽270mm×高150mm
主机净重 2.5Kg(含电池)
ZSJS-6000D异频抗干扰介质损耗自动测试仪/电气设备安装调试检修仪器
介损绝缘试验可以有效地发现电器设备绝缘的整体受潮劣化变质,以及局部缺陷等,在电工制造、电气设备安装、交接和预防性试验中都广泛应用。
抗干扰介质损耗测试仪采用变频电源技术,中试控股利用单片机和电子技术进行自动频率变换、模/数转换和数据运算,达到抗干扰能力强、测试速度快、精度高、操作简便的功能。
变频电源采用大功率开关电源,输出45Hz和55Hz纯正弦波,自动加压,可提供高10kV的电压;自动滤除50Hz干扰,适用于变电站等电磁干扰大的现场测试。
1、仪器测量准确度高,可满足油介损测量要求,因此只需配备标准油杯,和专用测试线即可实现油介损测量;
2、采用变频技术来消除现场50Hz工频干扰,即使在强电磁干扰的环境下也能测得可靠的数据;
3、过流保护功能,在试品短路或击穿时仪器不受损坏;
4、内附标准电容和高压电源,便于现场测试,减少现场接线;
5、仪器采用大屏幕液晶显示器,测试过程通过汉字菜单提示既直观又便于操作。
1、具备CVT的自激法测试,一次接线,同时测量C1、C2的电容和tgδ。
2、具有反接线低压屏蔽功能,在CVT母线接地情况下,对C11可进行不拆线10kV反接线介损测量。
3、具有外施电压和外加CN的测量功能。
4、仪器测量准确度高,可满足油介损测量要求,因此只需配备标准油杯,和专用测试线即可实现油介损测量。
5、采用变频技术来消除现场50Hz工频干扰,即使在强电磁干扰的环境下也能测得可靠的数据。
6、过流保护功能,在试品短路或击穿时仪器不受损坏。
7、内附标准电容和高压电源,便于现场测试,减少现场接线。
8、仪器采用大屏幕液晶显示器,测试过程通过汉字菜单提示操作。
技术指标
(1)准确度:Cx:±(读数×0.5%+1pF)
tgδ:±(读数×1%+0.00040)
(2)抗干扰指标:变频抗干扰,在200%干扰下仍能达到上述准确度
(3)电容量范围:内施高压: 3pF~60000pF/10kV 60pF~1μF/0.5kV
外施高压: 3pF~1.5μF/10kV 60pF~30μF/0.5kV
分辨率: 0.001pF,4位有效数字
(4)tgδ范围:不限,分辨率0.001%,电容、电感、电阻三种试品自动识别。
(5)试验电流范围:10μA~5A
(6)内施高压:设定电压范围:0.5~10kV
输出电流:200mA
升降压方式:连续平滑调节
电压精度:±(1.5%×读数+10V)
电压分辨率:1V
(7)外施高压:正接线时试验电流1A,工频或变频40~70Hz
反接线时试验电流1A/10kV,工频或变频40~70Hz
(8)CVT自激发低压输出:输出电压3~50V,输出电流3~30A
(9)测量时间:约40s,与测量方式有关
(10)输入电源:180V~270VAC,50Hz/60Hz±1%,中试控股市电或发电机供电
(11)环境湿度:-10℃~50℃
(12)相对湿度: <90%
(13)外形尺寸:435×340×340mm2
(14)重 量:31 kg(不含线包)

服务理念
湖北中试高测电气控股有限公司始终坚持"精心打造精品、优质回报客户"的宗旨,并严格执行《售后服务承诺书》,我们深信优质、系统、全面、快捷的服务是事业发展的基础。建立完善的销售服务机制,将销售服务工作纳入企业管理范畴,坚持常抓不懈;
主动服务
公司作为领先高新技术企业是电力检测仪器和高压试验设备的研制厂商,是电力、水利、石油、铁路、矿山等相关领域试验解决方案产品的供应商。用心去感知,帮助客户降低成本、提高效率。满足客户的服务期望,不断引导、开发和创造客户消费需求;
差异化服务
公司细分供电系统、发电系统、用电单位和科研院所等,精心设计针对性营销服务方案,打造具有竞争力的客户和业务品牌。秉承"服务为本、诚信经营"的方针,完善服务系统,加强售前、售中、售后服务,对不同地域客户在诸多现场使用产品出现的各种问题及时帮助解决,使用户感到极大方便;
高效服务
高效的服务为公司迎来效益,同时我们以服务促发展,以客户为中心的服务体系,建立健全营销渠道,优化服务流程,改善支撑手段,赢得了广大客户的信任,产品和服务赢得至高市场荣誉;
优质服务
公司推崇5S服务理念,引领服务先进理念,以亲和、细致的服务感动客户,尊重客户,理解客户,持续提供超越客户期望的产品与服务,竭尽所能诚信天下,做客户们永远的伙伴。
服务流程
我们严格执行《售后服务承诺书》,我们深信优质、系统、全面、快捷的服务是事业发展的基础。经过多年的不断探索和进取,我们形成了"以客户为核心、以质量为企业的第一生命"的服务理念。并以严格的管理、先进的技术创建国内一流的服务企业为目标,制定了规范管理制度,严格过程控制,保证产品质量,达到顾客满意的质量方针,坚持"用户第一"的原则,构建良好的销售服务体系,为客户提供优质的售前、售中及售后服务!
1. 尊敬的的用户,不论您有何种需求:只要您拨打湖北中试高测电气控股有限公司统一服务热线 027-83982728 剩下的事有我们来做;
2. 我们的服务专员将会给您提供专业的产品咨询和技术解答;
3. 了解您的诉求,建立产品服务记录,并与您协商确定售后服务方式;
4. 如有需要,我们会第一时间安排专业的技术工程师按与您约定的时间准时到达试验现场;
5. 工程师将向您详细地讲解产品的工作原理和实验操作步骤;
6. 工程师将现场指导您完成整个试验过程,并对您提出的技术问题给予专业的解答;
7. 工程师还会为您购买的武汉中试产品进行全面检测,如有故障,将一并解决;
8. 服务完成后请您对我们的服务提出宝贵的意见或建议,服务信息将同步到售后服务中心;
9. 售后服务中心将积极跟进服务进度,并定期跟踪回访。
售后服务承诺书
一、售前服务承诺
1. 提供专业咨询。在2小时之内答复您提出的专业技术问题;
2. 提供详细资料。在4小时之内将您所需要的技术资料邮出,并争取您能在两日内收到;
3. 提供合理报价。在2小时之内为您提供合理报价;
4. 提供考察接待。随时接待您的考察,并尽力为您的考察工作提供各种便利条件。
二、售中服务承诺
1. 采用全国统一的《工业品买卖合同》与您签订合同和技术协议;
2. 自觉遵守合同法的规定,确保合同及技术协议顺利履行;
3. 竭力按时按量为您提供优质产品,并采用最优运输方式,确保您收到货物完好无缺;
4. 积极与使用人员沟通,尊重用户安排,为用户提供周到的技术支持;
5. 按合同的规定为您提供送检、安装、调试及培训等服务;
6. 无论合同大小,所有客户在价格及服务方面都是公平的。
三、售后限时服务承诺
1. 我们将按照客户的要求提供相关的技术培训和技术资料;
2. 产品有质量问题,三年免费保修,终生维护,有合同约定的按合同约定;
3. 我们保证在15分钟内进行电话指导,由您自行排除设备的简单故障;
4. 对于10公斤以下的仪器,在两日内排除故障或提供新的设备供您暂时使用,直到损坏设备修好为止;
5. 对于10公斤以上的仪器,在三日内排除故障或提供新的设备供您暂时使用,直到损坏设备修好为止;
6. 我们对所销售的设备3年免费维护,终生维修,长期提供备品备件,软件免费升级,有合同约定的除外。
服务相关说明
1. 我公司愿为用户提供各种技术咨询,当好参谋,并提供有关技术资料,如产品样本、图片、产品说明书;
2. 对于用户来电、来函及来人询价访问,我公司将热情接待,及时给予答复;
3. 我公司配有送货专车,对于客户确定合作之后,我们会选择合理的物流送货方式将产品安全送达规定地点;
4. 产品在运送过程中,如果由于运输原因,致使产品损坏,我公司将与用户协商解决办法,直到达到用户满意为止;
5. 产品在货物送达时,经验货如果发现有漏货、错货或短货等数量上问题,在接到通知后,将立即派人到现场进行服务和处理;
6. 在用户使用过程中,如果发现由于我公司方面的责任引起的产品质量问题,我公司在接到通知后,保证在1小时内作出答复;对需要派工程师处理的,保证立即指派技术人员到达现场排除问题,不需要到现场服务的,一定当好参谋,为用户提供最佳处理方案;
7、我公司派人到用户现场服务的,应与用户电话商定到达日期,假如由于某种客观原因,不能如期到达,必须事前通知用户,并说明原因或采取相应措施,保证用户不受损失或把损失降到最低程度。