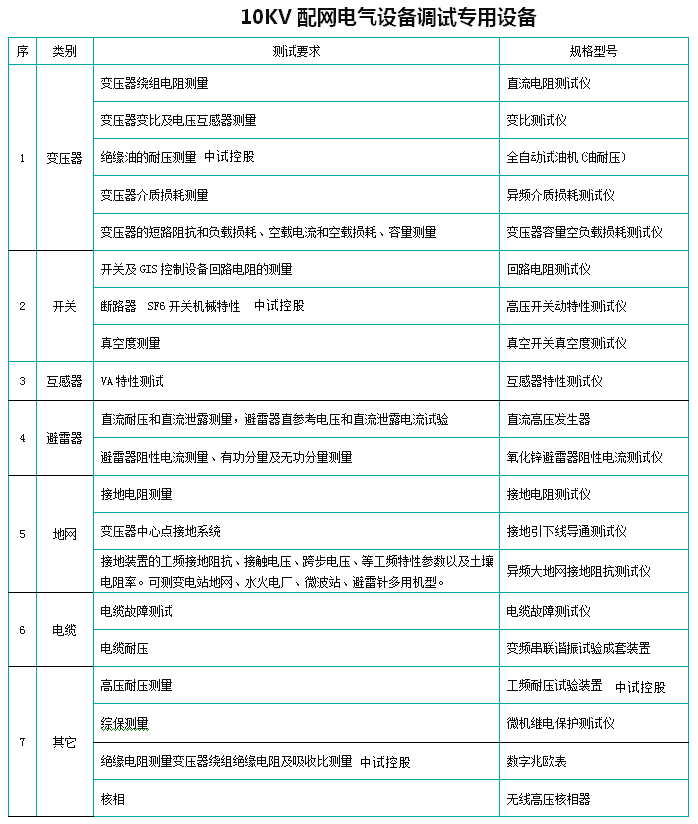
10KV配网电气设备调试专用设备
10KV配网电气设备调试专用设备满足对10kV电压级以下电力系统中,对开关柜、真空断路器、电力变压器、电抗器、电压互感器、电流互感器、穿墙套管、支柱绝缘子中试控股的交流耐压试验。
电气设备调试步骤如下:
1、 上电前的检查
通常设计的人不进行电路连接,因此总会存在或多或少的问题,上电前的检查工作也就变得非常的重要。通常分为:
1.短路检查;
2.断路检查;
3.对地绝缘检查。
方法;用万能表一根一根的检查,这样花费的时间最长,但是检查是最完整的。
2、 上电前的电源电压检查
为了减少不必要的损失,一定要在通电前进行输入电源的电压检查确认,是否与原理图所要求的电压一致。对于有PLC、变频器等价格昂贵的电气元件一定要认真的执行这一步骤,避免电源的输入输出反接,对元件的损害。
推荐方法:打开电源总开关之前,先进行一次电压的测量,并记录。
3、 检查PLC的输入输出。
4、 下载程序。
下载程序包括:PLC程序、触摸屏程序、显示文本程序等。将写好的程序下载到相应的系统内,并检查系统的报警。调试工作不会很顺利的,总会出现一些系统报警,一般是因为内部参数没设定或是外部条件够成了系统报警的条件。这就要根据调试者的经验进行判断,首先对配线再次检查确保正确。如果还不能解决故障报警,就要对PLC等的内部程序进行详细的分析,逐步分析确保正确。
5、 参数的设定。
参数设定包括:显示文本、触措屏、变频器、二次仪表等的参数,并记录。
6、 设备功能的调试。
排除上电后的报警后就要对设备功能进行调试了。首先要了解设备的工艺流程。然后进行手动空载调试。手动工作动作无误再进行自动的空载调试。空载调试完毕后,进行带载的调试。并记录调试电流、电压等的工作参数。调试过程中,不仅要调试各部分的功能还要对设置的报警进行模拟,确保故障条件满足时能够实现真正的报警。对于需要对设备进行加温恒温的试验时,要记录加温恒温曲线。确保设备功能完好。
7、 系统的联机调试。完成单台设备的调试后再进行前机与后的联机调试。
8、 连续长时间的运行。来检测设备工作的稳定性。
9、 调试完毕。设备调试完毕,要进行报检。并对调试过程中的各种记录备档
ZSBC-VI变压器变比测试仪 (10KV配网电气设备调试专用设备)
ZSBC-VI变压器变比测试仪(内置充电电池)用于电力变压器以及电压互感器的匝数比或电压比的测量,可满足变压器预防性试验规程等的试验。既可进行单相测量,又可实现三相绕组的自动测试,单相、三相均可测量极性,相角
。
1、真正三相测试:单相电源输入,内部数字合成三相标准正弦波信号源,经大功率功放实现三相电源输出,0.1%失真度小,稳定性高,相间对称度极高,测试结果具有更好的等效性,不会出现组别误判等现象。
2、既可进行单相测量,又可实现三相绕组的自动测试,单相、三相均可测量极性,相角,一次完成测量AB、BC、CA三相的变比值、误差、分接位置、分接值等参数,可进行自动识别组号。
3、操作简单:无需选择接线方式,无需选择接线组别,测量Y/△、△/Y变压器无需外部短接,中试控股可根据选择的测试内容自动切换接线方式。
4、分接测试:能快速测量在各分接开关位置的变比及变比误差,额定变比只需输入一次,不必反复输入就能计算出各分接位置的变比误差。
5、独家首创可以以内置充电电池做为工作电源,现场不用寻找工作电源。(选配功能)
6、首次在变比测量中引入测量相角的概念,能测量高压侧与低压侧任意角度的相角。
7、能进行主变并列运行测试,真正实现变压器并列运行参数的检测。
8、抗振性好:军品接插件的使用增强了抗振性能。
9、采用7寸高清彩屏显示数据效果和矢量图效果直观细腻。
10、革命性地将各电压、电流之间的大小及相位关系用矢量图直观的表示出来,使用户从主观上可以更轻易的明了各参量的实际意义。
11、本仪器所用的测试源是数字合成的标准正弦数字源,失真度小,不受工作电源的影响。
12、携带方便:体积小,重量轻。
1、变比测量范围:0.8~10000。
2、测量速度快:8秒完成三相测试。
3、测量精度: 高压侧电压的测量精度0.05%
低压侧电压的测量精度0.1%
变比测量精度 0.1%(0.9-3000)
0.2%(3000-10000)
4、携带方便、适合野外作业。
5、重量:3Kg
ZSJY-80D 全自动绝缘油介电强度测试仪(10KV配网电气设备调试专用设备)
ZSJY-80D绝缘油耐压试验仪(绝缘油介电强度测试仪)依据标准GB507-1986及行标DL-474•4-92DL/T596-1996的有关规定,发挥自身优势,经过多次现场试验和长期不懈努力,精心研制开发的高准确度、全数字化工业仪器。
1. 采用大容量单片机控制,工作稳定可靠;
2. 内设宽范围看门狗电路杜绝了死机现象;
3. 多种操作选择,中试控股仪器程序设有GB507-1986、GB507-2002两种标准方法和自定义操作,能适应不同用户的多种选择;
4. 油杯采用特种玻璃一次浇铸成型,杜绝了漏油等干扰现象的发生;
5. 独特的高压端采样设计让测试值直接进入A/D转换器,避免了在模拟电路中造成的误差,使测量结果更加准确;
6. 内部具有过流、过压、短路等保护等功能,并且具有极强的抗干扰能力,电磁兼容性好;
7. 便携式结构,易于移动,户内外使用均很方便。
1. 升压器容量 1.5kVA
2. 升压速度 2.0 kV/s,3.0 kV/s, 二档任选,误 差 0.2kV/s
3. 输出电压 0~80 kV
4. 电源畸变率 <1%
5. 显示方式 大屏幕液晶汉字显示
6. 电极间隙 标准2.5 mm
7. 外形尺寸 长410 mm;宽390 mm; 高380 mm
8. 仪器重量 26 kg
9. 环境温度 0~40℃
10. 相对湿度 ≤ 85%
11. 工作电源 AC 220V ± 20%
12. 电源频率 50 Hz ± 5 Hz
13. 功率消耗 <200 W
ZSBZC-10A直流电阻测试仪(10KV配网电气设备调试专用设备)
测量范围宽(0-20KΩ),适用于变压器、互感器、电抗器、发电机、电机等感性试品,也可用于测量开关、铜排、接触器、继电器触点、金属导线、电缆附件等试品的测量。
1、仪器输出电流大,且重量轻,轻巧强大,方便携带。
2、仪器提供6档输出电流选择和一个自动档,可以输出10A电流。
3、内置超大容量锂电池,便于现场操作,可连续工作8小时以上。
4、测量范围宽(0-20KΩ),适用于变压器、互感器、电抗器、发电机、电机等感性试品,也可用于开关、铜排、接触器、继电器触点、金属导线、电缆附件等试品测量。
5、本中试控股仪器带有万年历、99组数据存储、温度自动换算等功能,关机不丢失数据。本机还设有打印机可以输出打印测试数据
6、菜单简单友好,显示数据清晰易读,阳光下可清晰显示。
7、本机具有音响放电报警,放电指示清晰,减少误操作。
8、本机具有精度高、防震、抗干扰、稳定性高、携带方便等特点。
9、具有完善的保护电路,测试线意外断开或电源中断,内建完善的放电回路及反电势保护电路使之具有极强的抗拉弧能力。
工作电源 直流:内置12.6V/2.2AH锂电池(专用电源适配器)
输出电流 <5mA、100mA、300mA、1A、5A、10A、自动
量程(电阻量程切换)
10A档 0~0.5Ω
5A档 2mΩ~1Ω
1A档 30mΩ~6Ω
300mA档 100mΩ~20Ω
100mA档 300mΩ~60Ω
5mA档 30Ω~20kΩ
准确度 ±(0.2%RD+0.05%FS)
分辨率 0.1μΩ
显示 中试控股大屏幕彩色液晶显示屏,阳光下可清晰显示
工作温度 -10~40℃
环境湿度 ≤80%RH,无结露
储存条件 -20℃~50℃,≤95%RH, 无结露
体积 长320mm×宽270mm×高150mm
主机净重 2.5Kg(含电池)
ZSJS-6000D异频抗干扰介质损耗自动测试仪(10KV配网电气设备调试专用设备)
介损绝缘试验可以有效地发现电器设备绝缘的整体受潮劣化变质,以及局部缺陷等,在电工制造、电气设备安装、交接和预防性试验中都广泛应用。
抗干扰介质损耗测试仪采用变频电源技术,中试控股利用单片机和电子技术进行自动频率变换、模/数转换和数据运算,达到抗干扰能力强、测试速度快、精度高、操作简便的功能。
变频电源采用大功率开关电源,输出45Hz和55Hz纯正弦波,自动加压,可提供高10kV的电压;自动滤除50Hz干扰,适用于变电站等电磁干扰大的现场测试。
1、仪器测量准确度高,可满足油介损测量要求,因此只需配备标准油杯,和专用测试线即可实现油介损测量;
2、采用变频技术来消除现场50Hz工频干扰,即使在强电磁干扰的环境下也能测得可靠的数据;
3、过流保护功能,在试品短路或击穿时仪器不受损坏;
4、内附标准电容和高压电源,便于现场测试,减少现场接线;
5、仪器采用大屏幕液晶显示器,测试过程通过汉字菜单提示既直观又便于操作。
1、具备CVT的自激法测试,一次接线,同时测量C1、C2的电容和tgδ。
2、具有反接线低压屏蔽功能,在CVT母线接地情况下,对C11可进行不拆线10kV反接线介损测量。
3、具有外施电压和外加CN的测量功能。
4、仪器测量准确度高,可满足油介损测量要求,因此只需配备标准油杯,和专用测试线即可实现油介损测量。
5、采用变频技术来消除现场50Hz工频干扰,即使在强电磁干扰的环境下也能测得可靠的数据。
6、过流保护功能,在试品短路或击穿时仪器不受损坏。
7、内附标准电容和高压电源,便于现场测试,减少现场接线。
8、仪器采用大屏幕液晶显示器,测试过程通过汉字菜单提示操作。
技术指标
(1)准确度:Cx:±(读数×0.5%+1pF)
tgδ:±(读数×1%+0.00040)
(2)抗干扰指标:变频抗干扰,在200%干扰下仍能达到上述准确度
(3)电容量范围:内施高压: 3pF~60000pF/10kV 60pF~1μF/0.5kV
外施高压: 3pF~1.5μF/10kV 60pF~30μF/0.5kV
分辨率: 0.001pF,4位有效数字
(4)tgδ范围:不限,分辨率0.001%,电容、电感、电阻三种试品自动识别。
(5)试验电流范围:10μA~5A
(6)内施高压:设定电压范围:0.5~10kV
输出电流:200mA
升降压方式:连续平滑调节
电压精度:±(1.5%×读数+10V)
电压分辨率:1V
(7)外施高压:正接线时试验电流1A,工频或变频40~70Hz
反接线时试验电流1A/10kV,工频或变频40~70Hz
(8)CVT自激发低压输出:输出电压3~50V,输出电流3~30A
(9)测量时间:约40s,与测量方式有关
(10)输入电源:180V~270VAC,50Hz/60Hz±1%,中试控股市电或发电机供电
(11)环境湿度:-10℃~50℃
(12)相对湿度: <90%
(13)外形尺寸:435×340×340mm2
(14)重 量:31 kg(不含线包)
ZSRS-8000变压器容量空负载损耗测试仪(10KV配网电气设备调试专用设备)
用于变压器容量、空载、负载等特性参数测量的高精密仪器
1、可精确测量各种配电变压器的容量,无源测量,方便、准确
2、内部自带电源、自动产生三相大功率测试电源
3、可测量各种类型的变压器的空载电流、空载损耗、短路电压、短路损耗
4、通过空载试验可准确判定被测变压器的型号,包括:S7、S9、S11、S13、S15、干变SCB9、SCB10、SCB11等各种类型的变压器
5、可自动进行波形畸变校正,温度校正(提供简单的温度校正和附加损耗分别校正两种方式),电压校正(非额定电压下的空载试验),电流校正(非额定电流条件下的短路试验),非常适合没有做稍大容量变压器短路试验条件的单位
6、可测量电压和电流的谐波含量和总谐波失真度
7、可进行简单的矢量分析,中试控股绘制矢量图
8、显示各电参量的波形图,做为示波器使用
9、电压回路宽量限:电压可测量到750V,不用切换档位即可保证精度。不会因电压档位选错而对仪器本身有所损坏
10、容量测量范围:20kVA~100000kVA
11、电池剩余电量百分数指示功能,绝非简单的亏电报警
12、大屏幕、高亮度的彩色液晶显示,全汉字菜单及操作提示实现友好的人机对话,导电硅胶触摸按键使操作更简便,按键寿命更长
13、用户可随时将测试的数据通过微型打印机将结果打印出来
14、测试结果存储功能,可存储200组容量测试数据
1、可精确测量各种配电变压器的容量,无源测量,方便、准确。
2、内部自带电源、自动产生三相大功率测试电源。
3、可测量各种类型的变压器的空载电流、空载损耗、短路电压、短路损耗。
4、通过空载试验可准确判定被测变压器的型号,包括:S7、S9、S11、S13、S15、干变SCB9、SCB10、SCB11等各种类型的变压器。
5、可自动进行波形畸变校正,温度校正(提供简单的温度校正和附加损耗分别校正两种方式),电压校正(非额定电压下的空载试验),电流校正(非额定电流条件下的短路试验),非常适合没有做稍大容量变压器短路试验条件的单位。
6、可测量电压和电流的谐波含量和总谐波失真度。
7、可进行简单的矢量分析,绘制矢量图。
8、显示各电参量的波形图,做为示波器使用。
9、电压回路宽量限:电压可测量到750V,不用切换档位即可保证精度。不会因电压档位选错而对仪器本身有所损坏。
10、电流量程分高低档,可保证100A测量范围,可保证毫安级的幅值准确测量,可满足PT的阻抗电压测量。
11、容量测量范围:20kVA~100000kVA。
12、电池剩余电量百分数指示功能,绝非简单的亏电报警。
13、大屏幕、高亮度的彩色液晶显示,全汉字菜单及操作提示实现友好的人机对话,导电硅胶触摸按键使操作更简便,按键寿命更长。
14、用户可随时将测试的数据通过微型打印机将结果打印出来。
15、测试结果存储功能,中试控股可存储200组容量测试数据。
技术指标
1、 输入特性
有源部分:
电压测量范围:0~10V
电流测量范围:0~10A
无源部分:
电压测量范围:0~750V 宽量限。
电流测量范围:0~5A~100A内部双量程。
2、 准确度
电压:±0.2%
电流:±0.2%
功率:±0.2%(CosΦ>0.2),±0.3%(0.02<CosΦ<0.2)
3、 工作温度:-10℃~ +40℃
4、 充电电源:交流160V~260V
5、 绝缘:⑴、电压、电流输入端对机壳的绝缘电阻≥100MΩ。
⑵、工作电源输入端对外壳之间承受工频2kV(有效值),历时1分钟实验。
6、 主机体积:32cm×24cm×13cm
7、 重量:3kg
ZSHL-Z 智能回路电阻测试仪(100~500A)(10KV配网电气设备调试专用设备)
ZSHL-Z 智能回路电阻测试仪(200A)采用先进的大功率开关电源技术和先进的电子线路精制而成。是高、低开关、电缆电线及焊缝接触电阻的专用测试仪器。其电流采用标准GB736所推荐的标准直流,可在标准电流的情况下测得被试品的电阻值。本仪器具有体积小、重量轻、抗干扰能力强、精度高、操作方便、保护功能完善等特点。
1、320×240液晶显示器、高速热敏打印机。
2、本仪器具有体积小、重量轻、抗干扰能力强、精度高、操作方便、保护功能完善等特点。
3、采用新电源技术,能长时间连续输出大电流,灵活选用50A,100A,150A,200A四个电流档位。
4、使用了精密仪用运算放大器和高精度四重积分A/D转换器,结合高性能16位单片机,测量时系统根据信号大小自动切换放大倍数,确保了该产品的测试准确度。
5、本产品还设计了实时日历时钟,为打印、保存数据提供时间依据。
6、数据存储与历史数据浏览功能,可存储200组数据,并具有掉电保护功能。
7、超宽量程,测量范围达到0-4mΩ。
8、人机对话全键盘操作方式,智能化工作全过程。
性能特点
1.大电流:采用开关电源技术,能长时间连续输出大电流,克服了脉冲式电源中试控股瞬间电流的弊端,可以有效的击穿开关触头氧化膜,得到良好的测试结果。
2.高稳定性:在严重干扰条件下,液晶屏后一位数据能稳定在±1个字范围内,读数稳定,重复性好。
3.高精度:采用双路高速16位Σ-Δ AD采样,新数字信号处理技术,高分辨力达到0.01μΩ,是目前国内唯一能达到0.01μΩ分辨力且十分稳定的接触电阻测试仪,性能超过了进口大电流微欧计。
4.智能化:进口高性能CPU,测量时系统根据信号大小自动切换量程,确保测试准确度。过温保护电路能够在仪器超过设定温度时自动停止输出电流,确保仪器安全使用。
5.高品质:关键部件全部采用进口元件,通过巧妙设计的温度补偿电路有效的消除环境温度对测量结果的影响,军品接插件的使用增强了抗振性能。
6.功能强大:电流流50A、100A中自由选择,测试时间在5s~599s内任意设定,克服其他同类仪器无法设定测量时间或连续工作时间过短的缺陷,远远超过其他同类仪器的性能。
7.人机界面友好:旋转鼠标输入数据,方便快捷,自主设置仪器日期、时间,实时保存测量数据,即时打印测量结果。
8.USB转存:通过USB接口将测量数据转存到U盘,结合上位机软件对测量数据进一步分析处理。
9.使用方便:体积小、重量轻,便于携带。
技术指标
1、 测量范围:0~2999.9μΩ
0~99.99 0.01μΩ
100.0~2999.9 0.1μΩ
2、 分辨力:
3、 测试流:DC50A、100A两档固定输出
4、 测量精度:±(0.5% rd+2d)
5、 连续工作时间:5s~599s
6、 显示方式:大屏幕中文液晶显示
7、 通信方式:U盘转存
8、 工作电源:AC220V±10% 50Hz
9、 整机功率:600W
10、 存储记录:200条
11、 工作环境:温度-10℃~40℃ 湿度≤80 %RH
12、 体 积:360×300×250 mm3
13、 质 量:8kg(不含附件)
ZSKC-7000 高压开关综合测试仪(触屏)(10KV配网电气设备调试专用设备)
适用于国内外生产的所有型号的金属触头的SF6开关、GIS组合电器、真空开关、油开关
1、8.4寸彩色大屏,windows操作系统,人性化操作界面,界面直观,触摸屏,便于现场操作人员使用。
2、高速热敏打印机,方便现场打印测试数据。
3、机内集成式操作电源,无须现场二次电源,现场方便快捷。可提供DC30~265V可调电源,电流20A。任意整定分、合闸线圈的动作电压值,并可做断路器的低电压动作试验。
4、配备直线传感器、旋转传感器、中试控股万能传感器以及支架、专用固定多功能接头,安装极为方便,简捷。
5、适用于国内外生产的所有型号的SF6开关、GIS组合电器、真空开关、油开关。
6、开关动作一次,得到所有数据及图形。
7、主机可存储六千组现试验数据(可扩展存储卡),机内实时时钟,便于存档。
8、配备U盘接口,可直接把数据保存到U盘,上传到计算机进行分析、保存。
9、同时可测12路金属触头断口。
10、内含包络线,通过多台(2-10台)开关测试的数值,生成标准包络线,进行分析对比,还能进行开关震动频率分析。
11、内部抗干扰电路可满足500KV变电站内可靠使用。
1.时间测量:12路 固有分闸(合闸)时间
分闸(合闸)相内不同期
分闸(合闸)相间不同期
合闸(分闸)弹跳时间(弹跳次数)
测试范围:0.01ms~19000ms,分辨率:0.01ms
2.速度测量:刚分(刚合)速度
指定时间段(行程段或角度段)平均速度
3. 测速范围:1mm传感器 0.01~25.00m/s,
0.1mm传感器 0.001~2.50m/s
0.5°角度传感器 1周波/ 0.5°
4.行程测量:动触头行程(行程)
接触行程(开距)
过冲行程或反程(超程)
传感器:50mm,分辨率:0.1mm
360线传感器:360о,分辨率:0.5о
选配传感器:300mm、1000mm、加速度传感器
5. 电流:大电流输出为20A。
6.交直流电源 :AC 220V ± 10%;50Hz ± 2%
7.直流电源:输出电压:35~265V连续可调,输出电流:≤ 20A(短时)
8. 隔离开关测量范围:
⑴、电压输出:DC35~265V(可调);
⑵、电源输出时间:0.01-19秒(可设置);
⑶、断口信号大采集时间为19秒;
⑷、可测断口合、分闸时间、三相不同期、弹跳时间及次数
9.主机体积:380×240×170mm
10.使用环境: -10℃~+50℃
11.相对湿度:≤90%
ZSZK-5000 真空开关真空度测试仪
定量测量、适用于真空开关真空度的测量、真空开关预防检测专用
1、可定量测量各种型号真空开关灭弧室内的真空度;
2、现场测量时不需拆卸真空开关;
3、测试结果准确可靠,该设备采用高速热敏打印机,打印更加快捷;
4、160×128大屏液晶汉字显示,显示的内容更加丰富、中试控股使操作更加简单方便,测试结果直接与标准值进行比较来判断是否合格,;
5、可保存、打印、查看测试的历史试验数据;
6、仪器带有RS232通讯接口,可以连接计算机,实现通过计算机对仪器控制与操作等多种功能;
7、仪器重量轻,携带方便;
1、电 源: AC220V+15%,50Hz;
2、测量范围: 10-5~10-1Pa;
3、电场电压∶ 20KV;
4、磁场电压∶ 1600V;
5、仪器精度:10-5~10-4Pa 20%~25%;
10-4~10-3Pa 15%~20%;
10-3~10-2Pa 10%~15%;
10-2~10-1Pa 5%~10%;
6、使用环境: -10℃~40℃;
7、外行尺寸: 460mm×335mm×330mm;
8、主机重量: 12kg。
ZSFA-106 互感器特性综合测试仪(10KV配网电气设备调试专用设备)
全自动化的CT、PT特性测试仪器,输出容量大,功能全,非常适用于各种规格的CT和PT作现场试验和校验
可选
A型:只测CT特性,2000V、600A
B型:CT、PT特性同测,2000V、600A
C型:CT、PT特性同测基础上增加CT/PT比差、角差测量,2500V、600A
D型:CT、PT比差、角差测量基础上增加输出电流、电压,2500V、1000A
ZSFA-106 互感器特性综合测试仪属于D型产品
CT/PT比差、角差测量,输出电流、电压,2500V,1000A,CT伏安特性试验、PT伏安特性试验,CT极性试验、PT极性试验,CT变比极性试验和PT变比极性试验,自动计算CT的任意点误差曲线,CT/PT变比比差等结果参数。
本ZSFA-106 互感器特性综合测试仪,是中试控股经过大量的市场调研、通过严格的专业测试和权威部门之后投放市场的新一代革新型CT、PT测试仪器。装置采用高性能数据处理器和微机控制架构、先进的制造工艺,保证了产品性能稳定可靠、功能完备、自动化程度高、测试效率高、在国内处于领先水平,是继电器保护和高压绝缘行业用来测试电流互感器和电压互感器的专业检测仪器。
ZSFA-106互感器伏安特性综合测试仪是一款全自动化的PT、CT特性测试仪器,仪器可以完成的试验包括: CT伏安特性试验、PT伏安特性试验,CT极性试验、PT极性试验,CT变比极性试验和PT变比极性试验,自动计算CT的任意点误差曲线,CT/PT变比比差等结果参数。该仪器对试验数据自动采集、分析、存储和打印,也可通过U盘存储。另外显示器采用8寸彩色大屏,高分辨率800*600,全触摸操作,可实时显示试验曲线,即时观测试验情况,以便试验人员实时判断试品故障。试验报告除给出精细的试验曲线外,还列出根据优选数系排列的试验数据,中试控股并且注明试验时间和打印时间,因此可作为原始试验数据资料保存。该产品由于输出容量大,功能全,非常适用于各种规格的CT和PT作现场试验和校验。
功能全面
装置所具备的功能如下:
CT试验:伏安特性曲线 PT试验:伏安特性曲线
曲线拐点自动计算 曲线拐点自动计算
5%和10%误差曲线 5%和10%误差曲线
变比、极性 变比、极性
比差、角差测量 比差,角差测量
二次侧回路负载测试、 二次侧回路负载测试
二次绕组交流耐压 二次绕组交流耐压
二次直流电阻测试 二次直流电阻测试
一次通流测试
电源输入电压 AC 220V
AC 220 V 分辨率
CT伏安特性试验 二次电流,二次电压 0~2500V,0~20A 0.1V、1mA
CT变比,比差角差试验 一次侧电流 0~1000A 0.1A
二次额定电流 5A,1A 1mA
CT二次回路负载 二次电流 5A,1A 1mA
二次回路阻抗 0~10Ω 0.01Ω
CT一次通流 一次侧电流 0~1000A 0.1A
PT伏安
特性试验 输出电压 0~200V 0.1V
输出电流 0~10A 1mA
PT变比,比差角差试验 一次侧电压 0~2500V 0.1V
二次额定电压 100V,100/ V ,100/3V
1mV
测量精度 伏安特性试验 < 0.5%
5%及10%误差曲线 < 1%
变比试验 < 0.5%
比差角差试验 < 1%
二次回路负载测试 < 0.5%
装置电源电压 AC 220V 50~60Hz
工作环境温度 -10℃ - +50℃
测试仪主机体积 500mm*310mm*375mm
测试仪主机重量 45kg
ZSZGF-60KV/2mA 直流高压发生器(10KV配网电气设备调试专用设备)
ZSZGF系列直流高压发生器是适用于电力部门、厂矿企业动力部门、科研单位、铁路、化工、发电厂等对氧化锌避雷器、磁吹避雷器、电力电缆、发电机、变压器、开关等设备进行直流高压试验的换代产品。
直高发采用了新技术、新材料和新器
1、采用高频倍压电路,应用PWM脉宽调制技术和大功率IGBT器件。
2、采用电压负反馈,输出电压稳定度高,纹波系数小≤1%。
3、全量程平滑调压,电压调节细度好调节精度≤0.5%,稳定度≤1%,电压电流误差1%(读数±0.2kV),电流误差±1个字。
4、升压电位器零起升压。
5、75%UDC1mA功能按钮,方便氧化锌避雷器试验,精度1%读数±1%。
6、过压保护采用拔码设定,一目了然,误差±1%。
7、倍压采用新型材料,轻巧、坚固。外表涂特种绝缘材料,电气性能好,防潮能力强。
8、折叠式撑脚,直径面积大,稳定性能好。
9、一体化设计、高压拖地电缆引出,方便现场试验。
10、产品符合DL/T848.1-2004技术要求,中试控股并经电力部电气设备质量检测测试中心型式试验,严格执行企标出厂。
1.输出电压稳定:采用高频倍压电路,应用新PWM脉冲宽度调制技术和电压电流双闭环反馈技术,提高电源调整率和负载调整率,使电压稳定度高,纹波小。全量程平滑调压,输出电压精度高。主机电压表直接显示加载在负载上的电压值,无需外加分压器,接线操作简单。电压分辨率0.1kV,电流分辨率1uA。
2.保护全面:保护功能齐全,具有零位保护、过压保护、过流保护、击穿保护,保护电路选用纳秒级专用传感器,动作迅速可靠,有效保障人身及设备安全。
3.0.75U功能:增设智能高精度0.75U功能一键按钮,按下此按钮,电压电流自动跳转至0.75U状态,利于氧化锌避雷器的测试。
4.零起升压:升压电位器零起升压,采用进口多圈电位器,升压过程平稳,调节精度高。
5.过压设定:过压整定选用数字拨码开关,操作简单,并具有较高的整定精度。
6.一体式设计:选用一体式设计方案,主机和倍压筒放置在一个机箱内。选用进口高频高压整流二极管,使倍压筒体积小巧,提升整机效率,便于携带。
7.性能可靠:关键器件选用高性能进口元件,倍压筒外表涂特种绝缘材料,电气性能好、防潮能力强、无泄漏。
8.操作简单:仪器界面各功能按键,布局合理,指示清晰,易学易用。
技术参数 60/2
额定电压(kV) 60
额定电流(mA) 2
额定功率(W) 120
整机质量(kg) 9
整机体积(mm³) 465*390*190
倍压筒高度(mm) 440
输出电压精度 ±(1.0%读数±2个字)
输出电流精度 ±(1.0%读数±2个字)
纹波系数 ≤0.5%
工作方式 间断使用,额定负载30分钟
过载能力 空载电压可超出额定电压10%使用10分钟
充电电流为1.25倍额定电流
电源 AC220V±10% 50HZ
工作环境 温度: -10-40℃
相对湿度:室温为25℃时不大于85%(无凝露)
海拔高度:1500米以下
ZSBD-3000 氧化锌避雷器带电测试仪(10KV配网电气设备调试专用设备)
用于检测氧化锌避雷器电气性能的专用仪器
1、仪器标准配置不带高能锂离子电池,可选配内置。
2、5.7寸320×240液晶显示器,高速热敏打印机;图文显示,界面直观,便于现场人员操作和使用。
3、适用于避雷器带电、停电或试验室等场所使用。
4、电流、电压传感器完全隔离,安全可靠。真正做到三相电流、三相电压同时测试,提高工作效率;
5、仪器可连续测试,显示电压电流曲线,并可快速打印数据和曲线。
6、内部配置存储器,可掉电存储200组试验数据。
7、选配RS232通讯接口,中试控股可通过上位机进行试验,导出试验数据。
8、可进行抗干扰计算,补偿A、C两相电流受B相偏差。
9、高速的采样频率,先进的数字信号处理技术,抗干扰性能强,测量结果精度极高。
10、选配置内带高能锂离子电池,特别适合无电源场合。仪器内部只带弱电,电压不超过12V,充电状态亦可工作。
11、采用防尘、防水、防腐工程塑料密封箱,体积小,重量轻,便于携带。
1、工作电源:AC220V/50Hz;若选配内带高能锂离子电池,内部电池供电,充电时间>3小时,连续工作时间>8小时。
2、测量范围:
泄漏电流:0-10mA;
电压:30-100V
3、测量准确度:
电流:全电流>100μA,±5%读数±1个字;
电压:基准电压信号>30V时,±2%读数±1个字;
4、测量参数:
泄漏电流全电流波形、基波有效值、峰值。
泄漏电流阻性分量基波有效值及3、5、7次有效值。
泄漏电流阻性分量峰值:正峰值Ir+ 负峰值Ir-。
容性电流基波,全电压、全电流相角差。
电压有效值。
避雷器功耗。
电压基准信号取样方式:20米
5、仪器尺寸: 主机360mm×260mm×140mm
6、仪器重量: 主机5.0kg
避雷器性能判断:
1、阻性电流的基波成分增长较大,谐波的含量增长不明显时,一般表现为污秽严重或受潮。
2、阻性电流谐波的含量增长较大,基波成分增长不明显时,一般表现为老化。
3、仅当避雷器发生均匀劣化时,底部容性电流不发生变化。发生不均匀劣化时,底部容性电流增加。避雷器有一半发生劣化时,底部容性电流增加多。
4、相间干扰对测试结果有影响,但不影响测试结果的有效性。采用历史数据的纵向比较法,能较好地反映氧化锌避雷器运行情况。
5、避雷器性能可以从阻性电流基波判断,也可以从电流电压相角差Φ判断更有效,因为90°-Φ相当于介损角。如果规定阻性电流小于总电流的25%,对应的φ为75°
ZS5600 双钳多功能接地电阻测试仪(10KV配网电气设备调试专用设备)
适用于电信、电力、气象、机房、配电线路、输电线路、加油站、工厂、避雷针等
1、双钳法/地桩法双重测量方式:
适合任意接地场所,多点或单点接地,都可正常测试;
2、抗干扰能力强:
自产生高频电流,从而过滤市电中50Hz、100Hz等谐波干扰电流,即使在500KV变电站环境下,也能精确测量;
3、双钳多功能接地电阻测试仪测量范围广、分辨率高:
量程从0.01Ω~200Ω,分辨率0.01Ω,对0.7Ω以下接地电阻,也能准确测量;
4、大钳口设计:
钳口直径50mm(标准配置),满足用扁铁/钢作接地引线的情况,特殊钳口尺寸可按客户要求定制;
5、大容量数据存储:
可储存200组测量数据;
6、操作简单,单人作业:
全中文操作界面、体积小、重量轻,防爆便携箱,野外测量携带方便。
1.双钳法/地桩法双重测量方式:
适合任意接地场所,多点或单点接地,都可正常测试;
2.抗干扰能力强:
自产生高频电流,中试控股从而过滤市电中50Hz、100Hz等谐波干扰电流,即使在500KV变电站环境下,也能精确测量;
3.测量范围广、分辨率高:
量程从0.01Ω~200Ω,分辨率0.01Ω,对0.7Ω以下接地电阻,也能准确测量;
4.大钳口设计:
钳口直径50mm(标准配置),满足用扁铁/钢作接地引线的情况,特殊钳口尺寸可按客户要求定制;
5.大容量数据存储:
可储存200组测量数据;
6.操作简单,单人作业:
全中文操作界面、体积小、重量轻,防爆便携箱,野外测量携带方便。
技术指标
1.接地电阻测量范围:
双钳法:0.01Ω~200Ω
地桩法:0.01Ω~200Ω
2.误差:
双钳法:±3%±2个字
地桩法:±2%±2个字
3.分辨率:0.01Ω
4.钳口尺寸:Φ50mm
5.存储容量:200组数据
6.工作温度:0ºC ~ + 50°C
7.电源:8节5号镍氢充电电池或普通AA电池
8.重量:0.8KG(含电池)
9.尺寸:265mm×130mm×65mm
ZSDT-10A 接地引下线导通测试仪(10KV配网电气设备调试专用设备)
适用于电力部门工程试验中电力设备与地网的连接部分的导通性检测
1、电源技术:采用电源技术,输出10A电流,能长时间连续工作,克服了脉冲式电源瞬间电流的弊端,可以有效的击穿触头氧化膜,得到良好的测试结果;
2、抗干扰能力强:本接地引下线导通测试仪在严重干扰条件下,液晶屏一位数据能稳定在±1个字范围内,读数稳定,重复性好;
3、使用寿命长:全部采用高精度电阻,有效的消除环境温度对测量结果的影响,同时军品接插件的使用增强了抗振性能;
4、操作简单:中试控股只需按下测量键即可得到测量结果。测量结果采用LCD液晶背光显示,读数直观,重复性好;
5、携带方便:采用便携式设计,体积小、重量轻。面板与机箱成一体结构,具有很好的抗震性。
测量范围 1~1999mΩ
分 辨 率 1mΩ
测试电流 DC1A、2A、5A、10A四个固定电流档位
测量精度 ±(0.5%+2d)
测量半径 50米
显示方式 LCD背光显示
工作方式 连续
工作电源 AC220V±10%、50Hz
工作环境 温度 -10℃~40℃
湿度 ≤80%RH
相对湿度 ≤80%
体积 300×270×200mm3
重量 5kg(不含附件)
ZSDW-5A 大型地网接地电阻测试仪(10KV配网电气设备调试专用设备)
适用于测试各类接地装置的工频接地阻抗、接触电压、跨步电压、等工频特性参数以及土壤电阻率
1、测量的工频等效性好。测试电流波形为正弦波,频率仅与工频相差为5Hz,使用45Hz和55Hz两种频率进行测量;
2、抗干扰能力强。本仪器采用异频法测量,配合现代软硬件滤波技术,使得仪器具有很高的抗干扰性能,测试数据稳定可靠;
3、精度高。基本误差仅0.005Ω,可用来测量接地阻抗很小的大地网;
4、功能强大。中试控股可测量电流桩,电压桩,接地电阻,跨步电压,接触电压;
5、操作简单。全中文菜单式操作,直接显示出测量结果;
6、大地网接地电阻测试仪布线劳动量小,无需大电流线。
测量范围 0~150Ω(含电流桩阻抗)
分 辨 率 0.001Ω
测量误差 ±(读数×2%+0.002Ω)
输出电压 AC 400V (45Hz、55Hz,双频,正弦波)
电流输出档位 5/4.5/4/3.5/3/2.5/2/1.5/1A,每0.5A一档,共9档
抗干扰能力 抗工频50Hz电压10V
土壤电阻率测量范围 0-999.9Ω/M,精度:±2%,分辨率:0.01Ω/M
测量线要求 电流线铜芯截面积≥1.5mm2
电压线铜芯截面积≥1.0mm2
供电电源 AC220V±10%,50Hz
外形尺寸 440×350×210mm3
仪器重量 30kg
ZSDLY-9000 高精准电缆故障测试仪(10KV配网电气设备调试专用设备)
可测试各种35KV以下不同电压等级、不同截面、不同介质及各种材质的电力电缆的各类故障,包括:开路、短路、低阻、高阻泄漏、高阻闪络性故障
用途
1、可测试各种35KV以下不同电压等级、不同截面、不同介质及各种材质的电力电缆的各类故障,包括:开路、短路、低阻、高阻泄漏、高阻闪络性故障。
2、可测试铁路通信控制电缆、路灯电缆、机场信号电缆的各类故障。
3、可测量长度已知的任何电缆中电波传播的速度。
4、可测试电力电缆埋设路径及埋设深度。
整套设备由电缆故障测试仪主机、电缆故障测试附件(路径仪和定点仪)和电缆测试高压单元大部分组成,测试简单方便
1、仪器采用工控嵌入式计算机平台系统,全电脑XP系统操作平台,集成化软件测试,并配有电缆故障测试软件。
2、仪器采用12.1in大屏幕,触控鼠标操作,高亮屏显示,适应户外阳光下使用,锂电供电、方便现场测试。工程铝合金机箱,防震防潮实现极强稳定性。
3、仪器采用新的USB通信接口,中试控股采集信号稳定,主机可自动选择低6.25MHz、高达100MHz五种采样频率,自适应脉宽,能满足不同长度电缆的测试要求,减少了粗测误差,提高了测试精度。
4、软件实现波形可任意压缩、扩展,同屏随机显示两个更接近标准的波形供你准确比较分析,双游标移动可精确到0.15米,提高测试精度,减少误差。
5、主机支持主机自带WIFI接收功能,专用3G软件可随时实现专家远程现场实时测试技术服务,专家远程操控用户主机,业务技术配备手机安卓版测试软件,给用户现场测试提供随时随地及时、准确波形分析和交流指导,使您无忧工作(选配)。
6、内置现场波形和现场实物接线图,利于现场测试比对和日常学习,并能自动生成测试报告并打印。
7、声磁同步数显定点仪部分可直接数字显示测试者离故障点距离,采用静噪技术,是国内同类定点技术的又一次创新,为快速准确查找电缆故障,减少停电损失提供了有力保障。
8、高压放电部分三种可供用户选择,全新的8.4kg ZSDLY-9300高频高压电源替换65kg试验变压器和操作箱,ZSDLY-9200内置电容一体化高频高压电源高压冲击部分,适用范围广,真正综合轻便化,国内领先。
参数
1、可测试各种35KV以下不同电压等级、不同截面、不同介质及各种材质的电力电缆的各类故障,包括:开路、短路、低阻、高阻泄漏、高阻闪络性故障。
2、可测试铁路通信控制电缆、路灯电缆、机场信号电缆的各类故障。
3、可测量长度已知的任何电缆中电波传播的速度。
4、可测试电力电缆埋设路径及埋设深度。
5、显示方式:12.1英寸工业级液晶触摸屏(触控鼠标操作)(XP操作平台)
6、存储空间:固定8G
7、测试方法:低压脉冲法、冲闪电流法、直闪电流法
8、操作方式:双操作,触摸笔兼触控鼠标操作
9、测试距离:不小于60km
10、短测试距离(盲区):0-5米或无盲区
11、精确定点误差:±0.2m
12、测试误差:系统误差小于±1%
13、分辨率:V/fm;V为传波速度m/μs;软件游标0.10米。
14、待机时间:可连续使用6小时左右。
15、主机重量:6.2kg
16、外形尺寸:180mm×300mm×400mm
17、温度:-20℃~+40℃,相对湿度:80%
18、仪器采样频率:6.25MHz、12.5MHz、25MHz、50MHz、100MHz、(自适应脉宽)
19、电源与功耗:AC 220V±10% 不大于15W DC 12V(7AH) 84瓦特/小时 不大于20W
20、服务方式及技术:
a、3G无线远程同步测控服务
b、波形邮件传输,手机安卓版测试软件实时服务;
c、配备电缆故障测试教学视频随时学习设备使用方法;
路径仪技术指标:
1、信号频率:15KHz正弦波
2、输出功率:Pomax≥100W
3、输出阻抗:Zo=Zc(电缆特性阻率)
4、震荡方式:断续
5、环境温度:-10℃~+40℃
6、相对湿度:RH≤85%(25℃)
7、主机重量:9.8kg
8、外形尺寸:180mm×300mm×400mm
ZSDLY-9200/ZSDLY-9300电缆测试高频定位电源技术指标:
1、工作直流负电压 :≤35KV
2、工作电流 :≤30mA
3、显示电压值误差:<±2%
4、放电能量:≤2450J/3.5S
5、内置脉冲电容:4uf/25KV(ZSDLY-9200)
6、放电周期3.2秒
7、功耗:<1.5KVA、烧穿功率 1000W
ZSBP-10kV电缆变频串联谐振3km(10KV配网电气设备调试专用设备)
考验交联橡塑电力电缆、电力变压器、GIS、互感器、绝缘子、发电机、开关等被试品
1、帮助客户实现各种被试品的预防性交流耐压试验和交接性交流耐压试验;
2、考验交联橡塑电力电缆、中试控股电力变压器、GIS、互感器、绝缘子、发电机、开关等被试品绝缘承受各种过电压能力及容性负载的交流耐压试验。
额定容量:132kVA;
输入电源:三相380V电压,频率为50Hz;
额定电压: 22kV;
额定电流: 6A;
工作频率:30-300Hz;
装置输出波形:正弦波
波形畸变率:输出电压波形畸变率≤1%;
工作时间:额定负载下允许连续5min;过压1.1倍1分钟;
温 升:额定负载下连续运行5min后温升≤65K;
品质因素:装置自身Q≥30(f=45Hz);
保护功能: 对被试品具有过流、过压及试品闪络保护(详见变频电源部分);
测量精度:系统有效值1.5级;
激励变压器ZSJLB-6kVA/1kV/0.4kV 1台
额定容量:6kVA;
输入电压:0-400V,单相;
输出电压:1kV
结 构:干式;
重 量:约42kg;
变频电源ZSXB-F -6kW/220/380V 1台
额定输出容量:6kW
工作电源:220/ 380±10%V(单/三相),工频
输出电压:0 –400V,单相,
额定输入电流:15A
额定输出电流:15A
电压分辨率: 0.01kV
电压测量精度:1.5%
频率调节范围:30 – 300Hz
频率调节分辨率:≤0.1Hz
频率稳定度: 0.1%
运 行 时 间:额定容量下连续5min
额定容量下连续运行5min元器件温度≤65K;
噪 声 水 平:≤50dB
高压电抗器ZSDK-44kVA/22kV 3节
额定容量:44kVA;
额定电压:22kV;
额定电流:2A;
电 感 量:55H/单节;
品质因素:Q≥30 (f=45Hz);
结 构:干式;
重 量:约42kg;
电容分压器ZSFR-30kV/6000pF 1套
额定电压:30kV;
高压电容量:6000pF
介质损耗:tgσ≤0.5%;
分 压 比:1000:1
测量精度:有效值1.5级;
重 量:约6kg;
ZSYD-Z 智能工频耐压试验装置(10KV配网电气设备调试专用设备)
可用于各种电器设备,电气元件,以及绝缘材料等进行设定电压下的绝缘强度试验、耐压试验等
控制部分(可以定做过压保护和过流保护,即双保护功能)
1、全天候超大LCD
320×240液晶显示器(日光下可见)、高速热敏打印机,试验结果可查看和打印。
2、试验全过程同屏显示
高低压电压、电流四路测量方式,可实时监测高低压电流、电压值。同屏划分为电压电流动态显示区、设置数据区、状态信息显示区、结果显示区,让试验过程一目了然。
3、高速采集信号
人机对话全键盘操作方式,任选自动及手动操作、交直流耐压方式或串级耐压方式,任意设定输出电压、高低压电流上限和计时时间。
4、系统诊断分析功能
系统具有耐压试验自动诊断分析功能,中试控股易于发现试品击穿、闪络等故障及帮助解决问题。
5、全面保护功能
完善的过压、过流保护,设定值上限保护。逼近式调压算法,到达设定电压后自动计时,计时结束后自动降压回零。在显眼位置增设“紧急停”,试验过程中可随时切断电源。
6、系统帮助功能界面
进入功能界面后,可以选择 “时钟设置”、“注意事项”、 “接线示意图”等界面。可设置时钟的时间,为打印报表提供时间依据;可为用户提供一些操作规范和安全注意事项;可方便用户根据接线示意图正确接线。
7、双重过流保护,测试更安全
具有回零检测功能,回零确定后方可进行下一步操作,安全可靠。
8、安全零位检测
具有回零检测功能,回零确定后方可进行下一步操作,安全可靠。
9、适用局放试验
可与无局放试验变压器配合,作为局放系统的操作部分,系统局放小于5pc.
10、绝缘阻抗检测功能
具有绝缘阻抗检测功能,直接反映被试品绝缘强度。
11、超强适应能力
精良的软硬件抗干扰设计,多种抗干扰手段,适应恶劣电磁环境。
12、强大的扩展功能
接地检测功能,试验开始前确定安全接地后方能升压。
门连锁、警灯、警铃等接口,满足不同客户需求。
远程通信、外接分压器校验接口等
预设不少于两个电压和时间点,系统可根据预设电压自动升、降压过程并保持时间。
1、产品采用一次压制而成高压套管
2、套管与油桶之间完全隔离加上所有连接部分采用进口耐油O型密封圈密封,彻底解决了常见的变压器漏油的问题
3、睡式铁芯设计,有效提高产品的抗震性
4、产品出厂前进行72小时倒置试验,检验试验变压器漏油的问题
5、产品均可通过1.1倍感应耐压试验
6、绝缘油采用无色透明克拉玛依原装油
7、高低压线采用高强度聚酯、无氧铜杆漆包线
8、铁芯采用全新武钢二硅冷轧硅钢卷片
ZSYDJ-5KVA/50KV工频耐压试验装置用于对各种电器、电气设备、绝缘材料等进行规定电压下的绝缘强度试验,考核产品的绝缘水平,发现被试品的绝缘缺陷,衡量承受过电压的能力。是供电企业、大型工厂、冶金、发电厂、铁路等需要电力维修部门的必备设备。中试控股的ZSYDJ-5KVA/50KV工频耐压试验装置广泛应用于电工制造部门、电力运行部门、科研单位和高等院校。工频耐压试验装置分为一体式装置(30kV以下)和分体式装置两类。控制箱(台)是由接触式调压器(50kVA以上为电动柱式调压器)及其控制、保护、测量、信号电路组成。它是通过接入220V或380V工频电源,调节调压器(即试验变压器的输入电压),中试控股接入高压试验变压器的初级绕组,根据电磁感应原理,以获得所需要的试验高压电压值。中试控股按试验规程,各种大型电力变压器、电力电缆、汽轮及水轮发电机及其它容性设备都必须严格定期进行交流耐压试验。
ZSYD(J/Z)-5KVA/50KV高压试验变压器:
容量:5KVA
输入电压:AC200V 50Hz
输入电流:25A
输出电压:AC:50KV DC:70KV
输出电流:AC:100mA DC:100mA
ZSXC-5KVA控制箱:
容量:5KVA
输入电压:AC220V 50Hz
输入电流:23A
输出电压:0~250V
输出电流:0~25A
ZSJB-730 微机继电保护测试仪(10KV配网电气设备调试专用设备)
可对各种继电器(如电流、电压、反时限、功率方向、阻抗、差动、低周、同期、频率、直流、中间、时间等)及微机保护进行检定等
智能型主机
主机采用高速高性能数字信号处理器 运算速度快,传输频带宽,对基波可产生每周波360点的高密度拟合正弦波。这是目前同类输出方式中的水平。由于点数多,波形的保真度极高,失真极小,特别是在谐波输出时,即使对 6次谐波、300Hz也可以达到每周波60点的高密度。
单机独立运行
装置由方便灵活的旋转鼠标通过大屏幕液晶显示屏进行操作,全套中文显示。可完成现场大多数试验检定工作,可对各种继电器(如电流、电压、反时限、功率方向、阻抗、差动、低周、同期、频率、直流、中间、时间等)及微机保护进行检定,并可模拟各种复杂的瞬时性、永久性、转换性故障进行整组试验。
联接电脑运行
通过 Windows(不包括Win2000) 平台上的全套中文操作软件,可进行各种大型复杂及自动化程度更高的校验工作,可方便地测试及扫描各种保护定值,可实时存贮测试数据,显示矢量图,绘制故障波形,联机打印报表等。
16位DAC芯片
16位高分辨率确保拟合波形精度高,线性度好。小信号输出亦保证极小失真。
大屏幕LCD显示屏
本机采用320×240点阵大屏幕高分辨率图形液晶显示屏,全部操作过程均在显示屏上设定,操作界面和试验结果均汉化显示,显示直观清晰。
“傻瓜式”操作
采用先进的控制器“旋转鼠标”,大大简化了操作部分的结构,操作简便、快捷,容易掌握。
新型高保真功放
输出级采用新型大功率模块式高保真功放部件,中试控股既可作电流输出亦可作电压输出,输出功率大,每相电压可输出100V/120V,电流三并可输出 90A / 120A。精度好,可靠性高。
电流、电压直接输出
相电压、相电流采用直流型功放输出方式,可直接输出交流电压、交流电流、直流电压、直流电流,并可变角度、变频率,可叠加 0-6 次谐波。
自我保护
采用合理设计的散热结构,并具有可靠完善的多种保护措施及电源软启动,和一定的故障自诊断及闭锁功能。
具有独立专用直流电源输出
装置设有一路110V 及 220V专用可调直流电源输出。
接点丰富
具有7个接点输入和2个空接点输出。输入接点为空接点和0-250V电位接点兼容方式,可智能自动识别。
主机一体化单机箱结构
采用交流220V电源工作。体积小,重量轻,易携带,流动试验方便。
性价比高
属于跨专业联合设计产品,综合了多专业的先进科技成果。兼具大型测试仪的性能,和小型测试仪的价位,具有很高的性能价格比。
额定参数
电 流 输 出 交 流 相电流输出(有效值):0~40A / 每相
三并电流输出(有效值):0~120A
相电流长时间允许工作值(有效值):10A / 每相
相电流输出功率 :420VA
三并电流输出时输出功率 :900VA
三并电流输出时允许工作时间 :10s
频率范围(基波):20~1000Hz
直 流 相电流输出:0~±10A / 每相
输出负载电压:20V
电 压 输 出 交 流 相电压输出(有效值):0~120V
线电压输出(有效值):0~240V
相电压/线电压输出功率:80VA/100VA
频率范围(基波):20~1000Hz
谐波次数:1~20次
直 流 相电压输出幅值:0~±160V
线电压输出幅值:0~±320V
相电压/线电压输出功率:70VA / 140VA
开关量输入 空接点:1~20mA,24V
电位接点输入:“0”:0~+6V;
“1”:+11v~+250V
开关量输出 空接点接点 DC:220V/0.2A;AC:220V/0.5A
时间测量 测量范围:0.1ms~9999s
电源电压 允许范围:AC 220V±10%,50/60Hz
环境温度 允许范围:-10℃~+50℃
体积重量 体积:430×340×200mm³; 重量:20kg输出及测量精度
额定范围内精度 电 流 交流相电流 <0.2%
交流大电流端子输出 <0.2%
直流电流 <0.5%
电 压 交流电压 <0.2%
直流电压 <0.5%
其 它 频率精度(50Hz时) <0.01Hz
相位精度<0.5°
谐波失真度 <0.5%
时间测量精度 <0.1ms
ZS5053 高压数字兆欧表(10KV配网电气设备调试专用设备)
1、ZS5053高压数字兆欧表可广泛应用于变电站、发电厂的设备检修,对高压电器设备如:变压器、电抗器、电容器、断路器等进行绝缘电阻、吸收比、极化指数的测量。
2、ZS5053高压数字兆欧表采用微电脑控制,中试控股全中文操作界面,可自动完成吸收比、极化指数的测量;具有耐压测试、快速测试等功能选项。
3、输出功率大,短路电流大于5mA,即给负载的充电电流为5mA。
4、采用新型电路设计,引入数字滤波技术,抗干扰能力强、适用于复杂高压现场测量。
5、电磁兼容设计,抗冲击能力强、安规塑壳、携带方便。内置大容量 2600mAh锂电池。智能化充电电路,电池使用寿命长。
6、具有测试完毕自动放电功能,放电过程有声音和文字信息提示。并且还具有短路、过载、放电等故障保护功能,并以声响和文字信息提醒用户。
7、采用128*64点阵图文液晶显示器,带绿色背光,不受光线影响,使读数更清晰。
8、仪表10分钟无动作将自动关机。
1、微电脑控制,全中文菜单,128X64点阵绿色背光。
2、全量程自动切换,自动计算吸收比,极化指数。
3、电磁兼容设计,抗干扰能力强,仪表可靠性高。
4、采用新型电路设计,引入数字滤波技术,适合复杂现场使用。
5、内部2600mAh锂电池组供电,高可靠电池维护系统,延长电池使用寿命。
6、仪表外壳采用注塑防水箱,结构坚固,方便携带。
500V
1000V
2500V
5000V
3、额定工作条件: 环境温度:0℃~40℃ 相对湿度:20%~90%RH。
4、供电电源: 直 流:DC16.8V/ 2200mAh; 交 流:140V~240V 50Hz。
5、外型尺寸:285mm×247mm×120mm 重量:2200g
6、电压基本误差:±5%(25℃)。
7、测量范围和基本误差 (25℃)。
ZSTAG-9000 无线高压核相器(10KV配网电气设备调试专用设备)
用于电力线路、变电所的相位校验和相序校验,主要功能包括验电、核相、测相序等
ZSTAG-9000无线高压核相器采用无线传输技术,中试控股真正达到安全可靠、快速准确,不同电压等级(10V-500KV)均适用。在核对电网的结构时,对于三相连接的线路能够准确的识别不同导线的相对相位,在两个测量组件之间无任何电气上的连接,这样可使测量装置的应用非常灵活和安全。
安全事项
1、采用了无线电传输技术,其工作的基本原理为相位的实时比较。
2、遵守并按规定使用本产品,确保仪器的安全运行。
3、X和Y探测器两端禁止耐压试验。
4、遵守国家电力工业的安全工器具预防性试验安全规程。
5、特别重视对高压带电线路上或靠近高压线路上工作人员的培训考核。
6、在带电设备上核相必须通过绝缘操作杆进行。
1、所测电压:10V -500KV,不同电压等级均适用
2、准确度:自校误差≤±3°
3、采样速率:10次/秒
4、日期时间设置:调整日期和时间,便于用户浏览、查看历史数据
5、背光时间设置:常亮、常灭、0-999秒内可自行设置
6、自动关机设置:从不、0-999分钟内可自行设置
7、同相定性:≤20°为同相(相位阈值0-90°内可自行设置。系统默认20°)
8、异相定性:>20°为异相(相位阈值0-90°内可自行设置。系统默认20°)
9、现场校准功能:可对被测导线进行现场校准,确保相位角精度
10、手持机和X型探测器、Y型探测器的传输距离为X≤150m、Y≤150m
11、多模式设计,适用性更强,更安全、更方便
12、独有的人机交互界面,简捷操作
13、FCC天线设计,信号更强,更易穿透墙壁、门或障碍物的阻挡
14、双重屏蔽,抗干扰性极强,完全符合EMC标准
15、图表和数据显示,更方便易读
16、定性测量:通过声光信号显示
17、定量测量:实时显示相位角度差,误差≤5°
18、相序校验:顺相序、逆相序 (120°、240°)
其它功能
验电: 中试控股两只探测器均可作为验电器使用,将X(绿灯)、Y(红灯)探测器挂在高压电线上,如果探测器LED灯长亮则说明该高压线有电,反之则应先检查探测器是否正常,否则不能说明高压线无电。
相序校验:假设某条线为A相,将X型探测器放在A相上,Y型探测器放在另一相上,如主机屏幕显示120°,则说明是顺相序,该相应为“B”,如显示240°,则是逆相序,该相应为“C”。
所测电压 10V-500kV
电源 手持机:5号AA碱性电池2节(1.5V)
X和Y探测器:7号AA碱性电池各2节(1.5V)
无线传输距离 视距150米
同相 相角偏移≤20°( 阈值0-90°内,可自行设置)
异相 相角偏移>20° (阈值0-90°内,可自行设置)
显示精度 定量测量≤3°
相位角分辨率 1°
相序测量 通过120°顺时针/240°逆时针来确定指示相序
显示 正显液晶显示屏,阳光下可清晰显示
操作温度 -35℃---+50℃
储存温度 -40℃---+55℃
相对湿度 ≤95% RH 不结露
手持机 0.31 kg
X探测器 0.13 kg
Y探测器 0.13 kg

服务理念
湖北中试高测电气控股有限公司始终坚持"精心打造精品、优质回报客户"的宗旨,并严格执行《售后服务承诺书》,我们深信优质、系统、全面、快捷的服务是事业发展的基础。建立完善的销售服务机制,将销售服务工作纳入企业管理范畴,坚持常抓不懈;
主动服务
公司作为领先高新技术企业是电力检测仪器和高压试验设备的研制厂商,是电力、水利、石油、铁路、矿山等相关领域试验解决方案产品的供应商。用心去感知,帮助客户降低成本、提高效率。满足客户的服务期望,不断引导、开发和创造客户消费需求;
差异化服务
公司细分供电系统、发电系统、用电单位和科研院所等,精心设计针对性营销服务方案,打造具有竞争力的客户和业务品牌。秉承"服务为本、诚信经营"的方针,完善服务系统,加强售前、售中、售后服务,对不同地域客户在诸多现场使用产品出现的各种问题及时帮助解决,使用户感到极大方便;
高效服务
高效的服务为公司迎来效益,同时我们以服务促发展,以客户为中心的服务体系,建立健全营销渠道,优化服务流程,改善支撑手段,赢得了广大客户的信任,产品和服务赢得至高市场荣誉;
优质服务
公司推崇5S服务理念,引领服务先进理念,以亲和、细致的服务感动客户,尊重客户,理解客户,持续提供超越客户期望的产品与服务,竭尽所能诚信天下,做客户们永远的伙伴。
服务流程
我们严格执行《售后服务承诺书》,我们深信优质、系统、全面、快捷的服务是事业发展的基础。经过多年的不断探索和进取,我们形成了"以客户为核心、以质量为企业的第一生命"的服务理念。并以严格的管理、先进的技术创建国内一流的服务企业为目标,制定了规范管理制度,严格过程控制,保证产品质量,达到顾客满意的质量方针,坚持"用户第一"的原则,构建良好的销售服务体系,为客户提供优质的售前、售中及售后服务!
1. 尊敬的的用户,不论您有何种需求:只要您拨打湖北中试高测电气控股有限公司统一服务热线 027-83982728 剩下的事有我们来做;
2. 我们的服务专员将会给您提供专业的产品咨询和技术解答;
3. 了解您的诉求,建立产品服务记录,并与您协商确定售后服务方式;
4. 如有需要,我们会第一时间安排专业的技术工程师按与您约定的时间准时到达试验现场;
5. 工程师将向您详细地讲解产品的工作原理和实验操作步骤;
6. 工程师将现场指导您完成整个试验过程,并对您提出的技术问题给予专业的解答;
7. 工程师还会为您购买的武汉中试产品进行全面检测,如有故障,将一并解决;
8. 服务完成后请您对我们的服务提出宝贵的意见或建议,服务信息将同步到售后服务中心;
9. 售后服务中心将积极跟进服务进度,并定期跟踪回访。
售后服务承诺书
一、售前服务承诺
1. 提供专业咨询。在2小时之内答复您提出的专业技术问题;
2. 提供详细资料。在4小时之内将您所需要的技术资料邮出,并争取您能在两日内收到;
3. 提供合理报价。在2小时之内为您提供合理报价;
4. 提供考察接待。随时接待您的考察,并尽力为您的考察工作提供各种便利条件。
二、售中服务承诺
1. 采用全国统一的《工业品买卖合同》与您签订合同和技术协议;
2. 自觉遵守合同法的规定,确保合同及技术协议顺利履行;
3. 竭力按时按量为您提供优质产品,并采用最优运输方式,确保您收到货物完好无缺;
4. 积极与使用人员沟通,尊重用户安排,为用户提供周到的技术支持;
5. 按合同的规定为您提供送检、安装、调试及培训等服务;
6. 无论合同大小,所有客户在价格及服务方面都是公平的。
三、售后限时服务承诺
1. 我们将按照客户的要求提供相关的技术培训和技术资料;
2. 产品有质量问题,三年免费保修,终生维护,有合同约定的按合同约定;
3. 我们保证在15分钟内进行电话指导,由您自行排除设备的简单故障;
4. 对于10公斤以下的仪器,在两日内排除故障或提供新的设备供您暂时使用,直到损坏设备修好为止;
5. 对于10公斤以上的仪器,在三日内排除故障或提供新的设备供您暂时使用,直到损坏设备修好为止;
6. 我们对所销售的设备3年免费维护,终生维修,长期提供备品备件,软件免费升级,有合同约定的除外。
服务相关说明
1. 我公司愿为用户提供各种技术咨询,当好参谋,并提供有关技术资料,如产品样本、图片、产品说明书;
2. 对于用户来电、来函及来人询价访问,我公司将热情接待,及时给予答复;
3. 我公司配有送货专车,对于客户确定合作之后,我们会选择合理的物流送货方式将产品安全送达规定地点;
4. 产品在运送过程中,如果由于运输原因,致使产品损坏,我公司将与用户协商解决办法,直到达到用户满意为止;
5. 产品在货物送达时,经验货如果发现有漏货、错货或短货等数量上问题,在接到通知后,将立即派人到现场进行服务和处理;
6. 在用户使用过程中,如果发现由于我公司方面的责任引起的产品质量问题,我公司在接到通知后,保证在1小时内作出答复;对需要派工程师处理的,保证立即指派技术人员到达现场排除问题,不需要到现场服务的,一定当好参谋,为用户提供最佳处理方案;
7、我公司派人到用户现场服务的,应与用户电话商定到达日期,假如由于某种客观原因,不能如期到达,必须事前通知用户,并说明原因或采取相应措施,保证用户不受损失或把损失降到最低程度。