首页 > 新闻中心 > 高压技术<
中试控股技术研究院鲁工为您讲解:感应倍频电源测试仪
ZSDBF-15KVA 多倍频感应耐压试验装置
触摸方式调节电压可实现本装置的多倍频试验电压输出
参考标准:DL/T 848.4-2004
多倍频感应耐压试验装置:多倍频感应耐压试验装置实现各种被试品的预防性交流耐压试验和交接性交流耐压试验,中试控股满足35kV及以下电压等级互感器的感应耐压试验我中试控股的感应耐压试验装置采用微机控制
中试控股结合先进的变频及高速采样技术设计制造,比传统的三倍频发生器效率高,输出电压稳定,测量精度高,重复性好,并且可以实现自动升压、升压至设定值后自动计时、计时完成后自动降压的功能,操作极其简单。
仪器采用背光式大屏幕液晶显示,全中文操作界面,带实时时钟和微型打印机。仪器采用一体化结构,重量轻,便于携带。
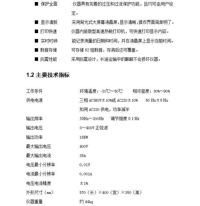
ZSDBF-15KVA 多倍频感应耐压试验装置技术指标
工作条件 环境温度:-10℃~50℃ 相对湿度:30%~90%
供电电源 三相AC380V±10%或AC220±10% 50 Hz±5 Hz
如用AC220供电,功率减半
输出频率 30Hz~200Hz 调节细度0.1 Hz
输出电压 0~400V正弦波
输出功率 15KW
最大输出电压 400V
最大输出电流 35A
电压最小分辨率 0.01V
电流最小分辨率 0.001A
电压电流精度 ±1%
外形尺寸(mm) 570(长)×400(宽)×350(高)
中试控股仪器重量 约44kg
感应分压器主要有两种使用状态:可作为分压器使用或与标准电压互感器级联使用. 下面分别对这两种使用状态进行说明。
1.使用感应分压器校电压互感器(作分压器使用)
感应分压器校验电压互感器接线图
使用感应分压器校验电压互感器时,按上图连线,一般感应分压器相对被检电压互感 器准确度而言,标准的误差可以忽略不计,从电压互感器校验仪上可直接读出被检电压互 感器的示值。 (感应分压器效验误差值多为经过折算到一次的误差值,所以要精确求出被检互感器的误 差值时,需要将感应分压器所给误差示值进行折算后作为标准修正值进行修正。)
2.与标准电压互感器级联校被试电压互感器
标准电压互感器与感分级联校验被试电压互感器接线图
以上为标准电压互感器与感分级联校验被试电压互感器接线图,如果标准电压互感器与被试电压互感器额定变比不同时,可以用标准电压互感器与感 应分压器级联,测出被检电压互感器的误差。
多倍频感应耐压试验装置的作用:是完成变压器和35-220kV电磁式电压互感器的感应耐压试验!用来考核变压器、互感器的主、纵向绝缘强度,同时也可对电机及小型变压器的绕组进行感应试验。
要求感应耐压试验前后额定工作电源下的空载电流和功耗无明显的变化。根据国家试验标准,对电力变压器及电压互感器感应试验电压大致2-3倍工作相电压考虑。众所周知,变压器在额定频率,额定电压下,铁芯接近饱和
若用工频电源在被试变压器绕组两端施加大于额定电压的试验电压,则空载励磁电流会急剧增加,达到不可允许的程度。变压器、互感器感应耐压试验是检验该产品是否符合国家标准的一项重要试验。
多倍频感应耐压试验装置实现各种被试品的预防性交流耐压试验和交接性交流耐压试验,中试控股满足35kV及以下电压等级互感器的感应耐压试验;
中试控股考验交联橡塑电力电缆、电力变压器、GIS、互感器、绝缘子、发电机、开关等被试品绝缘承受各种过电压能力及容性负载的交流耐压试验。
步长可以实时调节,任意选择1V、2V、5V、10V
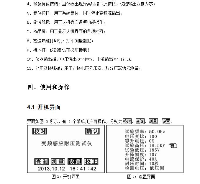
什么是感应耐压测试仪?
感应耐压试验是指给变压器规定的绕组外施一电压,该电压不低于2倍的额定电源电压,频率不小于2倍低额定频率;要求在该电压按规定持续的时间内绕组无灼热、飞狐、击穿或损伤等迹象;





过热故障是由于有热应力所造成的绝缘加速劣化。如果热应力只引起热源外绝缘油的分解,所产生的特殊气体主要是甲烷和乙烯,二者之和一般占总烃的80%以上,而且随着故障点的温度升高,乙烯所占比例将增加,严重过热会产生微量乙炔。当过热涉及固体绝缘材料时,除产生上述物质外,还产生大量的一氧化碳和二氧化碳,若无CO、CO2,就可能属裸金属局部过热性故障。
中试控股技术博士为您解答:放电故障是在高电应力作用下所造成的绝缘劣化。高能量放电故障,又称电弧放电故障,这种故障产气量大、气体产生剧烈,运用测定油中溶解气体的方法不易对其进行预诊断,往往是在出现故障后,我们才可根据油中气体、瓦斯成分的分析,对变压器故障的性质和严重程度进行诊断。高能量放电故障气体主要是乙炔和氢,其次是乙烯和甲烷;若涉及固体绝缘,CO的含量也较高;低能量放电故障一般是电火花放电,其故障气体主要是乙烯和氢。由于其故障能量较小,总烃一般不会高;局部放电故障产气特征是氢成分多(占氢烃总量的85%以上),其次是甲烷,局部放电的后果是绝缘老化,如任其发展,会引起绝缘损坏,甚至造成事故。
中试控股技术博士为您解答:变压器内部故障诊断方法
1.测定故障特征气体含量(分析数据)并与油中溶解气体含量的注意值进行比较。若气体浓度达到注意值(总烃、氢注意值均为150ppm,乙炔的注意值为5ppm),就应引起注意加强跟踪分析,查明原因。
2.虽然注意值在反映故障的概率上有一定的可参考性,但由于受到油中气体含量、变压器容量、运行方式、运行年限等相关因素的影响,仅仅根据注意值的分析结果还难以正确诊断变压器故障的严重性,绝不能作为划分设备有无故障的唯一标准。在此基础上,还应充分考虑产气速率等方面的影响,对所诊断的变压器和查对的特征气体应有所侧重、有所区别。只有这样,我们才可根据分析进一步确定变压器有无故障,并对故障的性质作出初步的估计。产气速率与故障能量大小、故障部位以及故障点温度等情况直接相关。通过测定故障气体产气速率,便可对变压器内部状况做进一步的诊断。
3.为弄清气体产生的真正原因,避免非故障原因所带来的误判断,在变压器故障诊断时,我们还应全面了解所诊断变压器的结构、制造、安装和运行、检修以及辅助设备等诸多方面的情况,结合色谱分析数据进行综合分析,以便正确诊断变压器有无故障。中试控股技术博士为您解答:气体继电器安装在变压器油箱与储油柜之间,由与其口径相同的油管路连接成相通的油路。当变压器内部发生严重故障时,油箱中的油经过管路、气体继电器流到储油柜中,若流速达到规定值时发出跳闸信号。
快速跳转