首页 > 新闻中心 > 高压技术<

高压技术
倍频感应试验装置
时间:2023-04-29

中试控股技术研究院鲁工为您讲解:倍频感应试验装置

ZSDBF-15KVA 多倍频感应耐压试验装置

触摸方式调节电压可实现本装置的多倍频试验电压输出
步长可以实时调节,任意选择1V、2V、5V、10V

参考标准:DL/T 848.4-2004

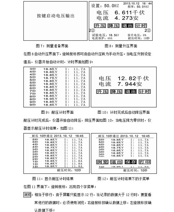
多倍频感应耐压试验装置:多倍频感应耐压试验装置实现各种被试品的预防性交流耐压试验和交接性交流耐压试验,中试控股满足35kV及以下电压等级互感器的感应耐压试验我中试控股的感应耐压试验装置采用微机控制

中试控股结合先进的变频及高速采样技术设计制造,比传统的三倍频发生器效率高,输出电压稳定,测量精度高,重复性好,并且可以实现自动升压、升压至设定值后自动计时、计时完成后自动降压的功能,操作极其简单。

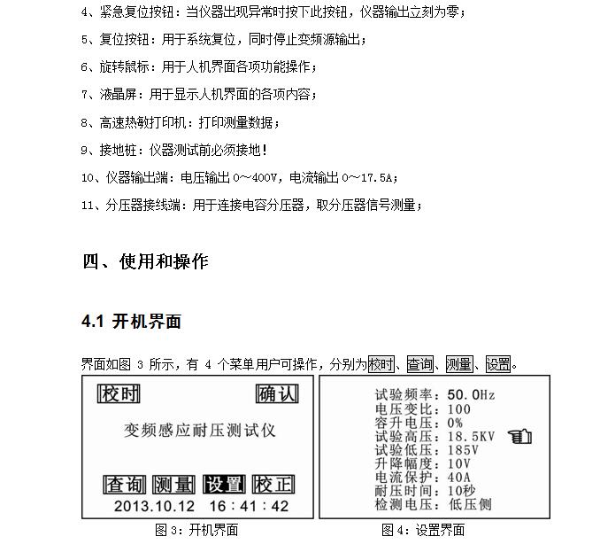
仪器采用背光式大屏幕液晶显示,全中文操作界面,带实时时钟和微型打印机。仪器采用一体化结构,重量轻,便于携带。

中试控股始于1986年 ▪ 30多年专业制造 ▪ 国家电网.南方电网.内蒙电网.入围合格供应商

多倍频感应耐压试验装置的作用:是完成变压器和35-220kV电磁式电压互感器的感应耐压试验!用来考核变压器、互感器的主、纵向绝缘强度,同时也可对电机及小型变压器的绕组进行感应试验。
什么是感应耐压测试仪?
感应耐压试验是指给变压器规定的绕组外施一电压,该电压不低于2倍的额定电源电压,频率不小于2倍低额定频率;要求在该电压按规定持续的时间内绕组无灼热、飞狐、击穿或损伤等迹象;要求感应耐压试验前后额定工作电源下的空载电流和功耗无明显的变化。根据国家试验标准,对电力变压器及电压互感器感应试验电压大致2-3倍工作相电压考虑。

众所周知,变压器在额定频率,额定电压下,铁芯接近饱和,若用工频电源在被试变压器绕组两端施加大于额定电压的试验电压,则空载励磁电流会急剧增加,达到不可允许的程度。变压器、互感器感应耐压试验是检验该产品是否符合国家标准的一项重要试验。
ZSDF多倍频电源试验装置输出即为正弦波,波形失真度小,波形畸变率 <3%。不同于其他类型的变频电源装置,脉宽调制型变频电源输出为方波,输出经过波形整形而成的正弦波。多倍频电源试验装置体积小,波形好,装配方便,操作简便。

多倍频电源试验装置的核心组件——变频电源柜采用高性能微处理器控制,全中文菜单显示,具有自动化程度高,保护迅速可靠,人机界面友好等优点。多倍频电源试验装置虽安装操作简便,但误操作仍会引起意外事故。因此在使用前请务必仔细阅读本使用说明,以免对被试品及试验装置造成不必要的损坏。
电压互感器(PT)是电力系统中的关键设备,绝缘缺陷,如匝、层间短路,支架放电和铁芯穿芯螺丝悬浮放电等现象会严重影响设备的正常运行,甚至会发生十分危险的爆炸现象。对PT进行感应耐压试验可以帮助工作人员及时发现问题,避免造成更严重的后果。

中试高测生产的ZSDF-10型多倍频感应耐压试验装置采用微机控制,运用数字波形合成技术及现代电力电子技术设计制造,比传统的三倍频发生器工作效率高,输出电压稳定,测量精度高,重复性好。
变压器和互感器的感应耐压试验是保证产品质量符合国家标准的一项重要试验。变压器绕组的匝间,层间,段间及相间的纵绝缘感应耐压试验,则是变压器绝缘试验中的重要项目。纵绝缘试验需要通过倍频电源装置,施加试验电压,进行耐压试验。
ZSDF-10多倍频感应耐压试验装置是为满足上述要求而设计制造,经过广大用户使用证明:其操作简单,性能可靠,能较好地满足变压器,互感器感应耐压试验的需要。


ZSDBF-10KVA 多倍频感应耐压试验装置技术指标

工作条件:     环境温度:-10℃~50     相对湿度:30%90%

供电电源:       三相AC380V±10%AC220±10%    50 Hz±5 Hz

                如用AC220V供电,功率减半

输出频率:      固定频率:50Hz75Hz100Hz150Hz200Hz

可调频率:30Hz200Hz   调节细度0.1 Hz

输出电压:      30350V正弦波

输出功率:      10KW

最大输出电压:  400V

最大输出电流:  25A

电压最小分辨率:0.01V

电流最小分辨率:0.001A

电压电流精度:  ±1%

外形尺寸(mm): 440(长)×350(宽)×340(高)

中试控股仪器重量:      27kg



ZSDBF-15KVA 多倍频感应耐压试验装置技术指标

工作条件                  环境温度:-10℃~50     相对湿度:30%90%

供电电源                  三相AC380V±10%AC220±10%    50 Hz±5 Hz

                          如用AC220供电,功率减半

输出频率                  30Hz200Hz   调节细度0.1 Hz

输出电压                  0400V正弦波

输出功率                  15KW

最大输出电压              400V

最大输出电流              35A

电压最小分辨率            0.01V

电流最小分辨率            0.001A

电压电流精度              ±1%

外形尺寸(mm            570(长)×400(宽)×350(高)

中试控股仪器重量                  44kg


ZSDF-20KVA多倍频感应耐压试验装置(含分压器)技术指标

工作条件     环境温度:-10℃~50    

相对湿度:30%90%

供电电源     三相AC380V±10%

AC220±10%  

50 Hz±5 Hz

如用AC220供电,功率减半

输出频率     50/75/100/150/200 Hz 

输出电压     30~360V正弦波

输出功率     20KW

最大输出电压    360V

最大输出电流    50A

电压最小分辨率 0.01V

电流最小分辨率 0.001A

电压电流精度    ±1%

外形尺寸     520mm×395mm×370mm

仪器重量     47kg

中间变压器参数

1、额定容量:10KVA

2、低压输入电压:0-220V

3、高压输出电压:500/1000V

4、此配置是做变压器感应耐压试验用的(中间变压器)。

多倍频感应耐压试验装置仪器成套性

1、中试控股测试仪主机  1    

2200kV分压器      1    

3AC220V电源输入线  1    

4AC380V电源输入线  1    

5、分压器连接线     1    

6、输出线   1    

7、接地线        2    

8、高压线(含鳄鱼夹)      1    

9、热敏打印纸   2    



多倍频感应耐压试验装置实现各种被试品的预防性交流耐压试验和交接性交流耐压试验,中试控股满足35kV及以下电压等级互感器的感应耐压试验;



中试控股考验交联橡塑电力电缆、电力变压器、GIS、互感器、绝缘子、发电机、开关等被试品绝缘承受各种过电压能力及容性负载的交流耐压试验。

倍频感应试验装置电子式多倍频感应耐压试验装置

该装置采用电力电子技术,内部核心部分使用变频调节器。参数预置、保护设置、频率选择、电压调节控制等,全部采用数字控制技术。内置计算机,8寸彩色液晶显示,数据存储可达到3200组。


电子式多倍频感应耐压试验装置采用触摸式操作方式,配备热敏打印机进行汉字打印。

电子式多倍频感应耐压试验装置特点

1、电子式多倍频感应耐压试验装置采用电力电子技术,内部核心部分使用变频调节器。参数预置、保护设置、频率选择、电压调节控制等,电子式多倍频发生器全部采用数字控制技术。中试控股内置计算机,8寸彩色液晶显示,数据存储可达到3200组。
2
、电子式多倍频感应耐压试验装置采用触摸式操作方式,中试控股配备热敏打印机进行汉字打印。
3
、可预置50Hz100Hz150Hz200Hz的试验频率(可选),触摸方式调节电压(步长可以实时调节,选择1V2V5V10V),可实现电子式多倍频发生器的多倍频试验电压输出。
4
、外置LC滤波回路,保证波形畸变率在指标范围内。外置带抽头的补偿电感,以补偿被试设备的电容电流,提高装置的带负载能力。
5
、由于摒弃了传统的三相五柱式三倍频发生器的产生原理,由此带来了如下几个优点:体积小、重量轻,便于携带,便于大功率化;不只是产生三倍频,还能产生1234倍频的试验电压输出。操作、接线简单,对现场试验电源容量的要求,有很大程度的降低。

贮存及运输

1、本电子式多倍频感应耐压试验装置应在原包装条件下放室内贮存。

2、其环境温度为 -1060℃,相对湿度  90  ,

3、室内不应含有足以引起腐蚀气体。

4、电子式多倍频感应耐压试验装置周围无剧烈的机械振动和冲击。

5、无强烈的电磁场作用。运输条件参照贮存条件。

 

 

 

 

 

 

 

 

销售热线

  • 400-046-1993全国统一服务热线
  • 销售热线:027-83621138
  • 售后专线:027-83982728
  • 在线QQ咨询: 149650365      
  • 联系我们

 

增值服务

  • 三年质保,一年包换,三个月试用

 

 

 

 


 

版权所有:湖北中试高测电气控股有限公司 鄂TCP备12007755号