首页 > 新闻中心 > 高压技术<
中试控股技术研究院鲁工为您讲解:触摸屏活化维护仪
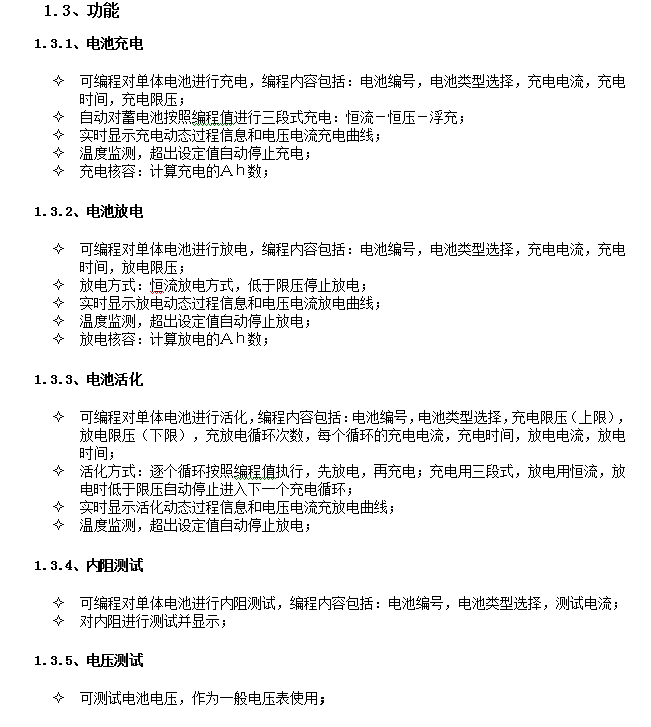
ZSKH-6200(100A)智能蓄电池活化仪
一机多用,蓄电池日常维护功能齐全
智能蓄电池活化仪:该活化仪是一款多功能智能型蓄电池维护维修检测设备,是对蓄电池进行日常维护必不可少的好帮手。本设备还配备铝合金拉杆箱,可以非常方便转场操作。在电力、金融、通信、军队、汽车、电池生产厂、地铁、大型工厂等行业有着广泛的应用。
ZSKH-6200(100A)智能蓄电池活化仪日常维护
ZSKH-6200(100A)智能蓄电池活化仪技术指标
ZSKH-6200(100A)智能蓄电池活化仪数据管理
ZSKH-6200(100A)智能蓄电池活化仪蓄电池活化仪常见问题解答及使用技巧
ZSKH-6200(100A)智能蓄电池活化仪存放保护
ZSKH-6200(100A)智能蓄电池活化仪普通蓄电池的极板是由铅和铅的氧化物构成,电解液是硫酸的水溶液。
适用范围广:兼容2V/6V/12V单体,20-1000Ah电池
电流线、电压线、温度检测线集成一起,开尔文电池夹头,连接简易可靠
众所周知,在各行各业对电源安全要求较高的场合或重要系统都配备有后备电源、UPS等,蓄电池就是其核心部分,这些蓄电池有很大一部分是成组使用,任何单节电池的老化落后都会严重影响到整组电池的性能,并使得整组电池中其它单体变坏,进而引起整组电池不得不提前退出运行;
清洁维护
1)主机的清洁维护
使用柔软的湿布与温和型清洗剂清洗蓄电池活化仪主机。请不要使用擦伤型、溶解型清洗剂或酒精等,以免损坏主机上的文字。
注意清除进风口和散热风扇口的集尘集灰。
2)夹具的清洁维护
使用柔软的湿布与温和型清洗剂清洗夹具。清洗完后用清水清洗一遍,擦干。请不要擦伤测试夹头的金属部分,以免造成接触不良。
存放
当使用完后,应将蓄电池活化仪所有夹具和连线整理后放入拉杆箱内,以备下次使用。
ZSKH-6200(100A)智能蓄电池活化仪常见问题解答及使用技巧
? 开机后无反应
先检查风扇是否转动,如没有转动,可能电源问题:请检查电源插头是否插好,保险丝是否已烧;如果风扇转动,关机10秒再开机,仍无显示则可能:机器内部内部连线松脱问题;主板连接检查,LCD连接检查。
? 开机后蜂鸣器响
电源没有接。请检查电源插头是否插好。
? 主机菜单操作正常,外接信号无反应
主机接触不良,请检查接触是否可靠。
? 主机与PC机无法通讯
请确认PC机COM口选择是否正确,通讯电缆连接是否正确,或者通讯电缆故障。
? 按键失效或混乱
请检查是否有键卡住未弹起,如有使其弹起即可恢复正常工作。
? 充放电和活化设置后不执行
时间设置可能不正确,请检查(充放电和活化设置)设置数据是否完整。
? 电池号的设定
电池号输入位为4位,每次操作完可自动加1。电池编号是识别所操作电池的唯一标记。
? 写入U盘出错
a) 检查U盘是否插好;
b) 检查U盘的属性是否为FAT格式的,如果不是,请用FAT格式化U盘;
c) 如果在读写U盘的过程中出错或长时间没反应,请重新用FAT格式化U盘再重试。
注意:在本机使用U盘和在PC上使用稍有不同,在PC上插入U盘后U盘指示灯闪烁,但在本设备使用时,只有在执行相关读写U盘的功能菜单时,才会打开USB接口电源,U盘指示灯闪烁,然后自动读写。执行完读写U盘后自动关闭U盘电源。
型号 ZSKH-6200(100A)
充/放电
电压 范围 1.0-3.0V(2V模式)
4.0-8.0V(6V模式)
10-16.0V(12V模式)
测试精度 0.5%±5dgt
控制精度 0.5%±5dgt
分辨率 0.01v
充/放电
电流 范围 5-100A(2V模式)
3-30A(6V模式)
3-30A(12V模式)
测试精度 0.5%±5dgt
控制精度 0.5%±5dgt
分辨率 0.1A
温度 范围 —20℃~80℃
精度 ±1℃
分辨率 1℃
尺寸 380mm*180mm*280mm
主机重量 14.5KG
显示方式 240*128 DOTS LCD(带背光)
适用电池 2V/6V/12V,20-1000Ah
使用环境 0℃~50℃ 5%~90%RH
通讯接口 USB host (标配),RS232/RS485(选配),Earthnet(选配)
电源功率 AC220V 500w
散热方式 风冷,双风扇
在主菜单中点击【数据管理】,进入数据管理菜单。
数据管理功能有效地帮助用户管理电池,记录电池充放电的具体情况,实现数据回放。本设备可存储50条内阻记录和50条充放电记录。
1)充放电活化数据查询
能通过↑↓功能键翻页。点击相应记录可查看详细信息。
2)内阻查询
在【内阻查询】中可以使用↑↓功能键可以翻看测试电池内阻情况,如下图:
3)写入U盘
用户可以在USB接口插入U盘,然后执行该功能写入数据。
写入U盘的数据文件有2个,一个是68Axxx.DAT,用于存储充电、放电、活化操作数据;另一个是68Bxxx.DAT,用于存储内阻测试数据。这些数据供随机数据分析管理软件处理。
4)删除数据
设备一共可以存储50个充放电数据记录(以记录号为单位),每次充电或者放电即位一个记录,活化的每个循环有两个记录。当设备存满50个数据时我们再次充、放、活化电池,所得的最新数据将取代最旧那个数据存放到设备中。如果用户不想保存设备中原有的数据,可以利用【删除数据】功能,在正确输入密码后即可删除原有的全部数据。
5)上传数据
本设备一共可提供三种方式跟计算机进行通信,上传数据。用户可根据自己的机器选配件进行数据传输。(此功能需与上位机软件配合使用)
注意:★在使用通信口进行数据传输前,需先对通信口进行初始设置。详细见【系统设置】-【通信口设置】。

缩写一览表
Ic ---> 充电电流
If ---> 放电电流
Uo ---> 电池开始电压
Ue ---> 电池结束电压
Ro ---> 活化开始的内阻值
当使用完后,应将智能蓄电池活化仪主机及时放入机箱内。所有夹具和连线应整理后放入机箱内相应位置。
间工作,非常适合现场停电无源的情况。
2、测试简便:仪器自带三相高精度交流测试电源(三相标准正弦波信号,绝非简单的交流
逆变电源,保证测试数据的准确可靠),在测试变压器容量时不用外接测试电源,大大简
化了测试的复杂性,只用仪器本身及少量测试线即可完成对变压器容量的测试。
3、体积小、重量轻:体积最小,只有320mm×240mm×130mm(比同类产品小一半以上)、
重量最轻,仅3公斤(同类产品最轻也要10公斤)。
4、仪器带有电池剩余电量指示功能,可将剩余电量的百分比在液晶显示出来(绝非简单的
亏电报警),方便用户得知仪器工作持续能力,避免现场亏电造成无法测试或测试数据不
准确。
5、本测试仪可对10KV和35KV等级的标准和非标准的配电变压器进行容量测试,容量测试范
围为10-80000KVA,其中非标变压器包括:电炉变压器、中频变压器、整流变压器等。
6、功能强大:一机多能,一台设备实现多种设备的功能。
(1)作为变压器容量测试仪可测量变压器的容量,通过仪器内部的高精度三相测试功率源
及特殊的计算方法实现对容量的精准测量。
(2)作为变压器损耗参数测试仪可进行各种变压器的空载试验和负载试验;测试数据包括
:空载电流百分比、空载损耗、阻抗电压、负载损耗等。 (
3)作为电参量测试仪可对电力系统各种电参量进行精密测量,包括:三相交流电压、三相
交流电流、三相功率等。
7、操作简便,易学易懂;大屏幕、高亮度图形液晶显示,汉字菜单及汉字操作提示信息实
现友好的人机对话;用户可保存测试数据并随时查阅;内部自带时钟,可显示当前日期和
时间;测试结果可通过微型高速打印机打印出来,让用户现场确认签字,作为有效的处理
依据。
三、有源变压器容量特性测试仪技术指标:测量项目量程范围 准确度 交流电压 1-750V
0.3% 交流电流 0.1-100A 0.5%有功功率0.05≤CosΦ≤1±0.5%空载损耗0.2≤CosΦ≤1
±0.5%0.05≤CosΦ<0.2±1% 负载损耗 0.05≤CosΦ≤1±0.5% 1、产品完全符合国家
标准《JJG124-93电流表、电压表、功率表、电阻表检定规程》仪器整体精度为0.5级。
2、工作温度:-10℃ ~ +40℃ 3、体积:320×240×130mm3 4、重量:3Kg 5、对电磁干
扰的抗扰度 测试仪在测试现场能保证在传导和辐射电磁干扰、电压波形严重畸变以及放电
的情况下,不受到实质性损伤。
6、安全指标 测试仪的功放输出具有完善的保护措施,在过流和短路的情况下均不会受到
损害;测试部分电路也具有保护功能,电压、电流回路的过载能力均很强。测试电源为安
全电压范围,能有效保证测试人员的人身安全。产品关键词:变压器测试仪 变压器特性综
合测试仪变压器电参数变压器容量特性测试仪注:产品在生产过程中不断更新完善,产品
外观图片仅供参考(以实物为准),如有变动,恕不另行通知。公司主要产品:系列直流
高压发生器、系列变压器直流电阻测试仪、系列回路电阻测试仪、系列互感器特性综合测
试仪、系列串(并)联变频谐振高压试验装置、系列(交直流)高压试验变压器、系列继
电保护测试仪(系统)、系列安全工具力学性能试验机、系列蓄电池综合测试仪、系列绝
缘靴(手套)耐压试验车、雷电计数器校验仪、系列大电流发生器、变压器变比测试仪、
变压器特性综合测试台、系列变压器空载短路测试仪、系列绝缘油介电强度测试仪、系列
氧化锌避雷器特性测试仪、系列高压核相仪、系列数字高压兆欧表、系列数字接地电阻测
试仪、系列高压开关机械特性测试仪、真空度测试仪等系列电力测试仪器。选择变压器一
般应从变压器容量、电压、电流及环境条件几方面综合考虑。其中容量选择应根据用户用
电设备的容量、性质和使用时间来确定所需的负荷量,以此来选择变压器容量。在正常运
行时,应使变压器承受的用电负荷为变压器额定容量的75一90左右。运行中如实测出变压
器实际承受负荷小于50时,应更换小容量变压器,如大于变压器额定容量则应立即更换大
变压器。
上一篇:铅酸蓄电池组活化维护仪
下一篇:触摸屏电池活化维护仪
快速跳转