首页 > 新闻中心 > 高压技术<
中试控股技术研究院鲁工为您讲解:活化蓄电池单体仪
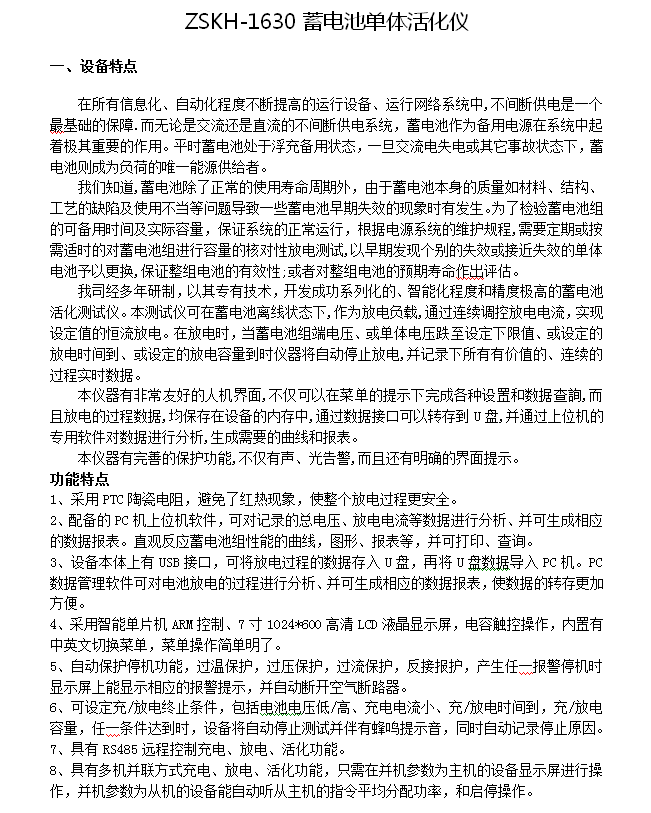
ZSKH-1630 蓄电池单体活化仪
电池充电、电池放电、电池活化、电池内阻测试、电池性能测
有过压、过流、过热保护电路,在线活化时可自动启动旁路装置
充放电电压:DC 2V 6V 12V,充放电电流:100A/30A/30A
蓄电池单体活化仪:该系列智能蓄电池活化仪以微电脑为控制中枢可对电池进行可编程的充电、放电、活化、内阻测试、容量试验等。本活化仪有过压、过流、过热保护电路,在线活化时可自动启动旁路装置,保证在市电掉电后电池组正常工作,是真正的在线活化仪。 活化仪随机配备管理软件,可对蓄电池各种维护操作数据和充放电曲线进行存贮、分析、打印。
本机适用于各种蓄电池的日常维护,落后电池在线恢复和电池生产厂家的型式试验。
ZSKH-1630蓄电池单体活化仪数据曲线
【总电压/总电流曲线图】该图表中显示了总电压和电流的历史记录波形曲线,图表下方的
复选框可以勾选或取消勾选,当勾选时所对应曲线将显示,取消勾选时将隐藏。
左侧蓝色Y轴为电压值所对应Y轴,右侧红色Y轴为电流值所对应Y轴。
【缩小】、【放大】、【左移】、【右移】两个图表分别对应有4个按钮,可以对显示曲线
图形进行相应的操作。
查看产品规格
在主页面中点击“关于产品”图标,会弹出关于产品对话框,该对话框中显示出本产的相
关规格参数。
【放电电压】:放电测试时,适用蓄电池整组电压的范围,所测蓄电池整组电压范围必须
在此范围内,否则放电操作将不能进行。
【充电电压】:充电测试时,适用蓄电池整组电压的范围,所测蓄电池整组电压范围必
在此范围内,否则放电操作将不能进行。
【放电电流】:放电测试时,所设定的电流范围值 ,当设定电流超过此电流范围时,将被
强制为范围上限值,当设定电流小于此电流范围时,将被强制为范围下限值。
【充电电流】:充电测试时,所设定的电流范围值 ,当设定电流超过此电流范围时,将被
强制为该范围上限值,当设定电流小于此电流范围时,将被强制为该范围下限值。。
ZSKH-1630蓄电池单体活化仪规格参数
适用蓄电池 DC 2V 6V 12V
充放电电压 DC 2V 6V 12V
充放电电流 100A/30A/30A
工作模式 单机模式,并机主机模式,并机从机模式,远端受控模式
保护性能 ??电池测试电压过压保护,欠压停机,过流保护,反接保护,65℃过温
保护,并具有LCD提示,蜂鸣器告警
控制精度 放电电流≤±1%;组端电压≤±0.5%;单体电压:≤±0.1%
PC机通信 RS485接口,USB接口
数据保存容量 内置SD卡8G容量 ,转存U盘16G容量
工作环境
散 热 强制风冷
温 度 工作范围:-5~50℃ 贮藏温度:-40~70℃
湿 度 相对湿度0~90%(40±2℃)
海 拔 额定海拔4000米
噪 音 ﹤75dB


ZSKH-1630 蓄电池单体活化仪具有RS485远程控制充电、放电、活化功能。
ZSKH-1630蓄电池单体活化仪具有多机并联方式充电、放电、活化功能,只需在并机参数为主机的设备显示屏进行操作,并机参数为从机的设备能自动听从主机的指令平均分配功率,和启停操作。

ZSKH-1630蓄电池单体活化仪采用智能单片机ARM控制、7寸1024*600高清LCD液晶显示屏
快速跳转