首页 > 新闻中心 > 高压技术<

高压技术
电缆超低频耐压测试系统
时间:2023-03-28

中试控股技术研究院鲁工为您讲解:电缆超低频耐压测试系统

ZSVLF-80KV超低频高压发生器

采用微机控制,升压、降压、测量、保护完全自动化、全电子化
输出频率: 0.1Hz、0.05Hz、0.02Hz

参考标准: DL/T849.4-2004

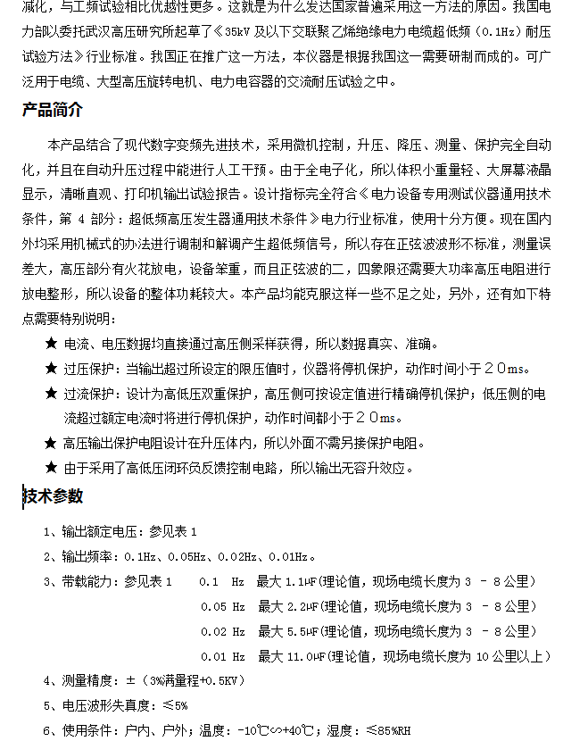
超低频高压发生器:超低频交流耐压试验装置是根据国家新行业试验标准而设计的试验设备,其安全可靠、功能强大、使用方便、维护简单。主要用于对各种电器产品、电气元件、绝缘材料、仪器仪表、办公设备等进行规定电压下的绝缘强度试验,以考核产品的绝缘水平

发现被试品的绝缘缺陷,衡量过电压的能力,是电力运行相关部门、电工电器制造企业、冶金、煤矿、电气化铁路相关部门、科研单位及高等院校等需要耐压试验设备的首选产品。

中试控股始于1986年 ▪ 30多年专业制造 ▪ 国家电网.南方电网.内蒙电网.入围合格供应商

ZSVLF-80KV30KV超低频交流耐压试验装置实际上是工频耐压试验的一种替代方法。对大型发电机、电缆等试品进行工频耐压试验时,可以代替大容量谐振变压器。华意电力超低频高压发生器接合了现代数字变频先进技术,采用微机控制,升压、降压、测量、保护完全自动化。

由于全电子化,所以体积小重量轻、大屏幕液晶显示,清晰直观、且能显示输出波形、打印试验报告。设计指标完全符合《电力设备专用测试仪器通用技术条件,第4部分:超低频高压发生器通用技术条件》电力行业标准,使用十分方便。
ZSVLF-80KV30KV超低频交流耐压试验装置是进行超低频交流耐压试验的高压测试装置,本装置适用于电力部门和工矿企业在现场对聚乙烯、交联聚乙烯塑料电缆及其他高压电气设备进行绝缘耐压试验。本装置相对于直流耐压试验具有较小的破坏性且与交流工频耐压具有等效性。
从国内外多年的理论和实践证明,用0.1Hz超低频耐压试验替代工频耐压试验,不但能有同样的效果,而且设备的体积大为缩小,重量大为减轻,理论上容量约为工频的五百分之一,且操作简单,与工频试验相比优越性更多。这就是为什么发达国家普遍采用这一方法的原因。

国家发改委已制定了《35kV及以下交联聚乙烯绝缘电力电缆超低频(0.1Hz)耐压试验方法》行业标准。我国正在推广这一方法,本仪器是根据这一需要研制而成的。可广泛用于电缆、大型高压旋转电机的交流耐压试验

可根据试验的需要设定好输出频率、试验时间、试验电压、高压侧的过流保护值、过压保护值。修改方法如下:
★频率有三种选择:0.1、0.05、0.02,单位为 Hz。
★定时修改范围:0-99 分。它规定了试验时间的长短,单位为分钟。
★设定电压:范围为 0 至额定值,单位为 kV。它设置了我们所要升至的试验电压。仪器升至这个设定限压值时,就不再升压,并保持在这个峰值下进行等幅的正弦波输出。
★设定限压:电压保护值设定范围为 0 至额定值,单位为 kV。它规定了通过试品的电压上限值,当电压超过此设定时,仪器自动切断输出。
★设定限流:电流保护值设定范围为 0 至额定值,单位为 mA。它规定了通过试品的电流上限值,当电流超过此设定时,仪器自动切断输出。
(注意:以上电压、电流及仪器显示的测量数据均为峰值。)

输出频率:0.1Hz、0.05Hz、0.02Hz。
带载能力:参见表1   
0.1  Hz  特大1.1µF(
0.05 Hz  特大2.2µF
0.02 Hz  特大5.5µF
测量精度:±(3%满量程+0.5KV)
电压波形失真度:≤5%
使用条件:户内、户外;温度:-10℃∽+40℃;湿度:≤85%RH
电源:交流50 Hz,220V ±5%

一、用本仪器做电缆和发电机耐压试验前,应该先用兆欧表进行测试,兆欧表测试没有问题 
    后,才能使用本仪器。
二、开机前一定用放电棒将试品充分放电(放电棒使用方法为:先用限流放电端放电,再用接
地端放电)。配两个升压器的超低频接线方法:当单独使用升压器I时(试验电压≤
30KV),仪器控制输出I务必接到升压器I,控制输出II不连接。当升压器I与升压器II
串联使用时(试验电压≤80KV),仪器控制输出I务必接到升压器I,控制输出II务必接
到升压器II,绝对不能接反!否则会损坏仪器或者试品。
三、开机升压后,如需要中断请不要关闭电源开关,请务必使用停机键,用放电棒将试品充分
    放电后再关闭电源。否则一定会损坏仪器!!!
四、请务必严格按照屏幕提示操作,试验时请将高压线接头旋紧、接触好。
五、由于升压器内绝缘油已装满,升压后可能有少量油溢出,是正常现象,不影响使用。
六、10KV电缆试验时,应单相试验,电压设定为18KV,频率设定为0.1Hz(推荐使用)、
0.05Hz(推荐使用)、0.02Hz(升压过程较慢)、0.01Hz(升压过程很慢,10~40分钟,适合10公里以上电缆),说明书上所说的带载能力是理论值,现场时10KV电缆长度可达到3-20公里。
七、35KV电缆试验时,应单相试验,电压设定为60KV(常规要求)-78KV(按规程需要),频率设
定为0.1Hz(推荐使用)、0.05Hz(推荐使用)、0.02Hz(升压过程较慢)、0.01Hz(升压过程很慢,10~40分钟,适合10公里以上电缆),说明书上所说的带载能力是理论值,现场时35KV电缆长度可达到3-15公里。

ZSVLF-80KV超低频高压发生器现在国内外均采用机械式的办法进行调制和解调产生超低频信号,所以存在正弦波波形不标准,测量误差大,高压部分有火花放电,设备笨重,而且正弦波的二,四象限还需要大功率高压电阻进行放电整形,所以设备的整体功耗较大。本产品均能克服这样一些不足之处。

ZSVLF-80KV超低频高压发生器行业内对超低频高压发生器有不少约定俗成的别名,如:超低频耐压试验仪,超低频耐压试验装置。叫法虽不同,但其实都是超低频高压发生器,或以超低频高压发生器为核心设备,搭配其他组件,进行高压耐压试验。

ZSVLF-80KV超低频高压发生器ZSVLF-30KV 40KV 50KV 60KV 80KV / 0.1Hz 超低频高压发生器适用于:交联聚乙烯绝缘电力电缆的耐压试验 / 水力发电机和大型发电机的耐压试验。

经巡查,如冷却装置及测温装置均正常,调整出力、负荷和运行方式仍无效,变压器测试仪油温或线圈温度仍有上升趋势,或油温比正常时同样负荷和冷却温度高出10℃,应立即停止变压器测试仪运行。

4.2变压器测试仪冷却电源故障

首先检查备用电源是否投入,若不能迅速降低变压器测试仪负荷,使其下降到变压器测试仪ming牌所规定的自然冷却方式下的负荷,就必须严密监视变压器测试仪线圈温度,温度不能超限,并立即通知检修人员进行处理。变压器空负载测试仪能同时测量单相或三相电力变压器的交流电压有效值,电压平均值、有效值、有功功率、功率因素和频率等电量参数,测量精度为0.1级,智能化、专业化设计、适用于电力变压器空载、负载、感应等试验的测试。

4.3变压器测试仪着火时的处理

遇变压器测试仪着火时,首先应将其所有电源开关和闸刀拉开,并停用冷却器。若变压器测试仪油在变压器测试仪顶盖上着火,应立即打开变压器测试仪事故放油阀,启动变压器测试仪喷水灭火装置,并通知消防人员按消防规程灭火。

4.4瓦斯继电器动作跳闸或发信号

(1)迅速对变压器测试仪外部进行检查,看有无设备损坏;

(2)由检修人员对变压器测试仪进行内部检查予以确认;

(3)检查瓦斯继电器有无因外力冲击而动作;

(4)巡查瓦斯继电器内部有无气体,并根据聚气量、颜色和对气体色谱分析确定化学成分来判别;

(5)巡查并记录氢气监测装置指示值;

(6)当瓦斯信号发出时,应查明原因,并取气体化验,决定能否继续运行。中试控股变压器直流电阻测试仪是变压器直流电阻测量的新一代产品,是为测量大容量变压器三相绕组直流电阻而优化设计的。变压器直流电阻测试仪可对变压器的三相绕组直流电阻进行同时测试。

 变压器测试仪的工作原理

有载开关测试仪工作原理

一、主要技术指标:

1.三路独立测试电源,zui大输出电流0.;

2.仪器设置采样率1020KHZ;

3.单次波形zui大存储时间6.4秒。

4.过渡电阻测量范围:Y/0型变压器1-40?Y型变压器1-20?

5.测量精度:1-5?,Δ=±10%.5-40?,Δ=±5%

6.时间及同期性误差:Δ≤±1%

7.显示器:240?128TT6963C控制器;

8.打印机:40字宽面板式前换纸型打印机;

9.处理部分:

80C320高速8位微处理器。程序存储器32K;

掉电保持数据存储器512K字节;

高速A/D转换器,zui高采样率可达400KHZ;

10.电源220V?10%功率?200W

11.尺寸410mm?340mm?200mm

12.重量6kg

 

 

 

 

 

 

 

 

销售热线

  • 400-046-1993全国统一服务热线
  • 销售热线:027-83621138
  • 售后专线:027-83982728
  • 在线QQ咨询: 149650365      
  • 联系我们

 

增值服务

  • 三年质保,一年包换,三个月试用

 

 

 

 


 

版权所有:湖北中试高测电气控股有限公司 鄂TCP备12007755号