首页 > 新闻中心 > 高压技术<
中试控股技术研究院鲁工为您讲解:电缆超低频交流耐压高压测试系统
ZSVLF-60KV超低频高压发生器
采用微机控制,升压、降压、测量、保护完全自动化、全电子化
输出频率: 0.1Hz、0.05Hz、0.02Hz
参考标准: DL/T849.4-2004
超低频高压发生器:超低频交流耐压试验装置是根据国家新行业试验标准而设计的试验设备,其安全可靠、功能强大、使用方便、维护简单。主要用于对各种电器产品、电气元件、绝缘材料、仪器仪表、办公设备等进行规定电压下的绝缘强度试验,以考核产品的绝缘水平
发现被试品的绝缘缺陷,衡量过电压的能力,是电力运行相关部门、电工电器制造企业、冶金、煤矿、电气化铁路相关部门、科研单位及高等院校等需要耐压试验设备的首选产品。
中试控股始于1986年 ▪ 30多年专业制造 ▪ 国家电网.南方电网.内蒙电网.入围合格供应商
ZSVLF-60KV超低频交流耐压试验装置:采用余弦方波作为交流输出源的一种新型超低频测试装置,超低频绝缘耐压试验实际上是工频耐压试验的一种替代方法。对大型发电机、电缆等试品进行工频耐压试验时,可以代替大容量谐振变压器。
1、ZSVLF-60KV30KV超低频交流耐压试验装置是根据国家新行业试验标准而设计的试验设备,其安全可靠、功能强大、使用方便、维护简单。主要用于对各种电器产品、电气元件、绝缘材料、仪器仪表、办公设备等进行规定电压下的绝缘强度试验
以考核产品的绝缘水平,发现被试品的绝缘缺陷,衡量过电压的能力,是电力运行相关部门、电工电器制造企业、冶金、煤矿、电气化铁路相关部门、科研单位及高等院校等需要耐压试验设备的首选产品。
2、ZSVLF-60KV30KV超低频交流耐压试验装置实际上是工频耐压试验的一种替代方法。对大型发电机、电缆等试品进行工频耐压试验时,可以代替大容量谐振变压器。华意电力超低频高压发生器接合了现代数字变频先进技术
采用微机控制,升压、降压、测量、保护完全自动化。由于全电子化,所以体积小重量轻、大屏幕液晶显示,清晰直观、且能显示输出波形、打印试验报告。设计指标完全符合《电力设备专用测试仪器通用技术条件,第4部分:超低频高压发生器通用技术条件》电力行业标准,使用十分方便。
同步电机耐压试验方法
对同步电机的超低频耐压试验操作方法与以上对电缆的操作方法相似。下面就不同的地方作
补充说明。
1、在交接、大修、局部更换绕组以及常规试验时,均可进行此项试验。用 0.1Hz 超低频对
电机进行耐压试验,对发电机端部绝缘的缺陷比工频耐压试验更有效。其原因是在工频
电压下,由于从线棒流出的电容电流在流经绝缘外面的半导体防晕层时造成了较大的电
压降,因而使端部的线棒绝缘上承受的电压减小;而在超低频情况下,此电容电流大大减小了,半导体防晕层上的压降也大为减小,故端部绝缘上电压较高,便于发现缺陷。
2、接线方法:试验时应分相进行,给被试相加压,非被试相短接接地。试验接线如图 14 所地示。
5、按照规程规定,试验电压峰值可按如下公式 3 确定:
Umax= 2 βKUo………………………………..(公式3)
其中 Umax:0.1Hz 试验电压的峰值(kV);
β:0.1Hz与50Hz电压的等效系数,按我国规程的要求,β取1.2;
K:整定系数,通常为 1.3~1.5,一般取 1.5
Uo:同步电机定子绕组额定电压(kV)
例如:额定电压为 10.5kV 的同步电机,超低频的试验电压峰值计算方法为:
Umax= 2 ×1.2×1.5×10.5≈26(kV)
4、试验时间整定:与工频耐压的试验时间相同,一般为 1min。
5、过流保护动作电流整定值:整定方法与电缆相同。
6、在耐压过程中,若无异常声响、气味、冒烟以及数据显示不稳定等现象,可以认为绝缘
耐受住了试验的考验。为了更好地了解绝缘情况,应尽可能全面监视绝缘的表面状态,
特别是空冷机组。经验指出,外观监视能发现仪表所不能反映的同步电机绝缘不正常现
象,如表面电晕、放电。
注:异步电机的结构与同步电机相比只是没有转子绕组,其试验接线与同步电机类似。
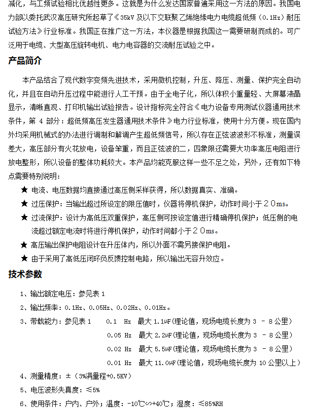
1、输出额定电压:参见表1
2、输出频率:0.1Hz、0.05Hz、0.02Hz。
3、带载能力:参见表1
0.1 Hz 特大1.1µF(
0.05 Hz 特大2.2µF
0.02 Hz 特大5.5µF
4、测量精度:±(3%满量程+0.5KV)
5、电压波形失真度:≤5%
6、使用条件:户内、户外;温度:-10℃∽+40℃;湿度:≤85%RH
7、电源:交流50 Hz,220V ±5%
8、电源保险管:参见表1

ZSVLF-60KV超低频高压发生器行业内对超低频高压发生器有不少约定俗成的别名,如:超低频耐压试验仪,超低频耐压试验装置。叫法虽不同,但其实都是超低频高压发生器,或以超低频高压发生器为核心设备,搭配其他组件,进行高压耐压试验。
ZSVLF-60KV超低频高压发生器ZSVLF-30KV 40KV 50KV 60KV 80KV / 0.1Hz 超低频高压发生器适用于:交联聚乙烯绝缘电力电缆的耐压试验 / 水力发电机和大型发电机的耐压试验。
上一篇:电缆低频高压耐压测试系统
下一篇:超低频绝缘耐压测试系统
快速跳转