首页 > 新闻中心 > 服务支持<

服务支持
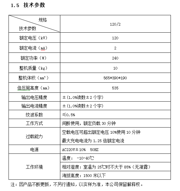
DC:120kV/2mA 直流高压发生器
时间:2018-05-28

 

 

 

 

 

 

 

 

 

 

 

 

 

 

 

 

 

 

 

 

 

 

 

 

 

 

 

 

 

 

 

 

 

 

 

DC120kV/2mA 直流高压发生器

但凡对需要电力运行的行业来说,各类变压设备绝对是不可或缺的,直接影响到正道工序能否顺利进行,像如很多行业都在寻求可靠的DC120kV/2mA 直流高压发生器,希望能从价格和质量等方面找到满意的选择。

选择可靠的DC120kV/2mA 直流高压发生器,关键就是从设备质量和价格这里两方面来衡量,设备质量是否可靠依据于厂家所具备的生产实力,像如配套齐全的生产设备和专业的技术操作人员,共同致力于设备的精准生产。至于设备价格的问题,这是跟设备质量有着密不可分的关系。

想要获得更多价格上的优惠,建议关注这类厂家的销售网站,直接与客户进行订单合作,省去中间环节,能够将利润降到最低,给予客户更多的价格优惠。并提供厂家的质量承诺,确保客户买到放心,安全使用。

 

 

 

 

 

 

 

 

销售热线

  • 400-046-1993全国统一服务热线
  • 销售热线:027-83621138
  • 售后专线:027-83982728
  • 在线QQ咨询: 149650365      
  • 联系我们

 

增值服务

  • 三年质保,一年包换,三个月试用

 

 

 

 


 

版权所有:湖北中试高测电气控股有限公司 鄂TCP备12007755号