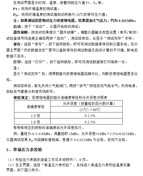
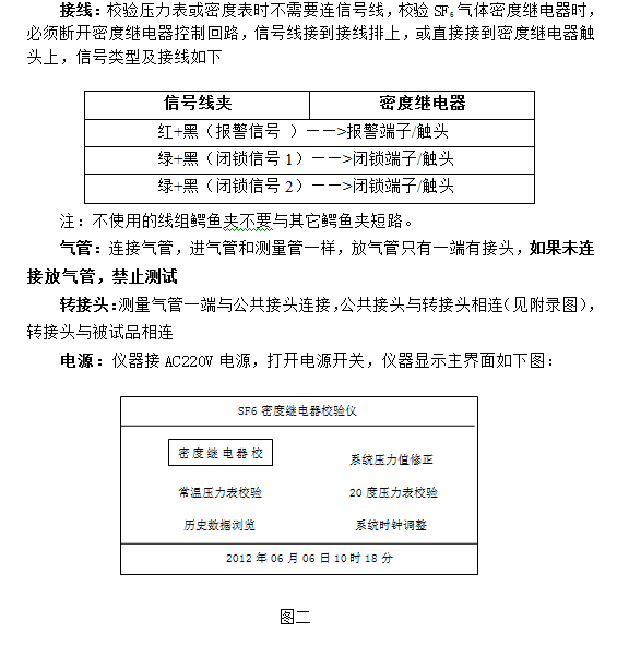
首页 > 新闻中心 > 服务支持<

服务支持
SF6气体密度校验仪精度0.2级 压力范围0~1.0Mpa
时间:2018-05-27

 

 

 

 

 

 

 

 

 

 

 

 

 

 

 

 

 

 

 

 

 

 

 

 

SF6气体密度校验仪精度0.2级 压力范围01.0Mpa

对很多企业来说在购买电子仪器的时候,我们都是比较纠结的,从世纪的角度来爱说,我们肯定是希望购买到功能和质量都很不错的产品。但是我们对这个方面还是很不熟悉的,到底哪些产品是优秀的,其实我们自己也是不清楚的。这个时候,依靠企业的口碑来判断就是很不错的。

幸运的是,如今国内的一些SF6气体密度校验仪精度0.2级 压力范围01.0Mpa已经时取得了很不错的口碑了,他们给我们提供的产品都是很不错的。如果我们没有什么特殊需求的话,他们的产品都是可以百分之一百让我们满意的。

对企业来说,我们直接购买这些产品就是没有问题的。但是有的时候,我们是有着更进一步需求的,这个时候,大家对SF6气体密度校验仪精度0.2级 压力范围01.0Mpa的选择就要更加严格了。最好我们是可以找一些专业人员来提供帮助的。

 

 

 

 

 

 

 

 

销售热线

  • 400-046-1993全国统一服务热线
  • 销售热线:027-83621138
  • 售后专线:027-83982728
  • 在线QQ咨询: 149650365      
  • 联系我们

 

增值服务

  • 三年质保,一年包换,三个月试用

 

 

 

 


 

版权所有:湖北中试高测电气控股有限公司 鄂TCP备12007755号