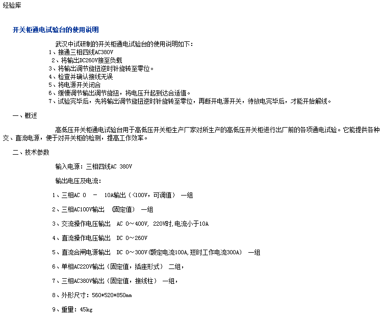
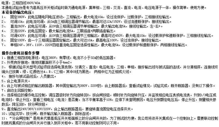
首页 > 新闻中心 > 服务支持<

服务支持
开关柜通电试验台厂家
时间:2017-10-23
 

 

每个厂家的实际情况不同,在面对竞争的过程中应该选择的方向也有差别,开关柜通电试验台厂家在面对当下激烈的社会竞争的过程中,我们到底应该选择什么样的方法,又应该如何来应对这样的事情,这些方面的问题其实值得大家去思考。

总体上来看,要在竞争当中找到属于自己的位置,并且真正的寻求更加恰当的角度,那么就应该在这种情况之下,认真的去做好探索,了解到网站的一些具体事宜,这些对于我们来说是非常关键的。开关柜通电试验台厂家要考虑到一些具体的情况,尤其要从自我的实际角度出发,真正地去打造更加不错的特色。

开关柜通电试验台厂家想要更好的应对竞争,那么就应该有属于自己的特色,并且在竞争当中寻求更加恰当的角度,这样才能够真正的在行业当中拥有立足的机会,拥有更好的发展机会,未来才可以收获到好的结果。

 

 

 

 

 

 

 

 

销售热线

  • 400-046-1993全国统一服务热线
  • 销售热线:027-83621138
  • 售后专线:027-83982728
  • 在线QQ咨询: 149650365      
  • 联系我们

 

增值服务

  • 三年质保,一年包换,三个月试用

 

 

 

 


 

版权所有:湖北中试高测电气控股有限公司 鄂TCP备12007755号