首页 > 新闻中心 > 服务支持<

服务支持
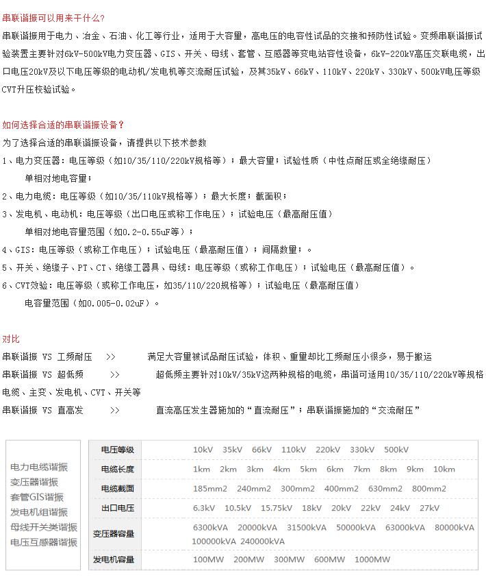
变电站电器设备交流耐压谐振装置厂家
时间:2017-08-28

 

 

 

当你在选择变电站电器设备交流耐压谐振装置厂家的时候,千万不要盲目,大家可能也希望知道自己需要关注的东西都是什么,有针对性的去认识到各方面的内容,并且能够得到更多的信息,那么对于整个的结果才会很好。

当你在关注变电站电器设备交流耐压谐振装置厂家的过程中,我们需要不断的去认识各种不同的内容,尤其要知道这里所提供的设备的质量。不同的设备在具体的质量上是有差别的,我们能够真正的去了解到的这些,那么这样才可以给我们带来更多的保障。

除了设备质量本身在关注变电站电器设备交流耐压谐振装置厂家的过程中也要认识到这里的一些知名度。知名度的形成并非是偶然,其中有很多的必然性的因素,能够真正的去了解到了这些内容,那么对于我们所作出的决定才有帮助。每个人在做的过程中务必要提前来认识到了这些情况。

 

 

 

 

 

 

 

 

销售热线

  • 400-046-1993全国统一服务热线
  • 销售热线:027-83621138
  • 售后专线:027-83982728
  • 在线QQ咨询: 149650365      
  • 联系我们

 

增值服务

  • 三年质保,一年包换,三个月试用

 

 

 

 


 

版权所有:湖北中试高测电气控股有限公司 鄂TCP备12007755号