首页
了解中试
企业简介
发展历程
组织机构
投资者关系
发展战略
企业风貌
实拍图集
试验现场
品牌故事
新闻中心
公司公告
现场图集
高压技术
电力技术
服务支持
业务与产品
产品资料
新品展示
选型指南
承试.修.装.选型
高压绝缘耐压试验
试验变压器
直流高压发生器
工频耐压试验装置
大电流发生器
开关柜通电试验台
变压器测试仪器
直流电阻测试仪
介质损耗测试仪
油耐压测试仪
变压器有载开关测试仪
电机综合测试台
二次回路测试仪器
继电保护测试仪
回路电阻测试仪
开关动特性测试仪
电缆耐压试验装置
开关真空度测试仪
三相在线电能表效验仪
互感器综合测试仪
电缆/避雷器测试
电缆故障测试仪
氧化锌避雷器综合测试仪
避雷器直流泄露测试仪
无线高压核相器
SF6/蓄电池检测
SF6气体检漏仪
微水仪
露点仪
SF6回收装置
SF6泄露报警系统
蓄电池内阻仪
蓄电池活化仪
蓄电池放电仪
品牌资料库
技术文章
承试选型
技术支撑
选型指南
行业动态
电力检测技术
高压技术综合
电力科研试验
智能电网技术
服务与支持
产品服务理念
产品服务流程
售后服务承诺书
服务收费项目
服务相关说明
产品案例
工程案例
调试图集
解决方案
出厂图
销售市场
品牌之路
国际市场
中国市场
社会评价
加入中试
人才理念
工作机会
校园招聘
薪资福利
发展培训
招聘解答
联系我们
首页
> 新闻中心 >
服务支持<
新闻中心
公司公告
现场图集
高压技术
电力技术
服务支持
业务与产品
在线的业务与产品
品牌资料库
产品资料与科研
加入我们
欢迎加入我们大家庭
人工服务
027-83621138
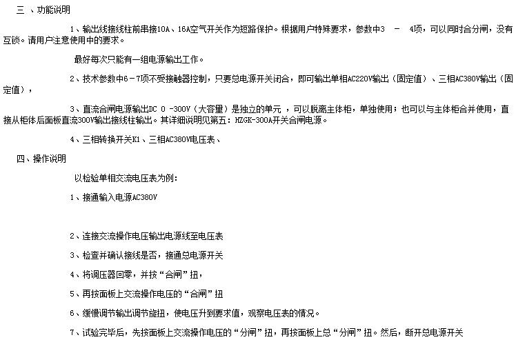
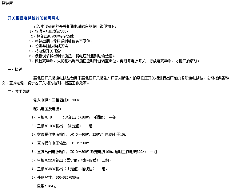
服务支持
开关柜通电综合实验台厂家
时间:2017-06-02
企业公告
中试控股中标巴基斯坦发电机组项目
2号3号4号5号我公司连续中标通知
我司入选湖北
2015年度“瞪羚企
业”
中标 103.2万 中核总建
南京
上海
双项目
俄罗斯客户到访中试控股
中试控股子公司中标829,000元项目
更多企业新闻
销售热线
400-046-1993
全国统一服务热线
销售热线:027-83621138
售后专线:027-83982728
在线QQ咨询:
149650365
联系我们
增值服务
三年质保,一年包换,三个月试用
上一篇:
六相继保校验仪厂家
下一篇:
高压开关柜通电试验装置厂家
快速跳转
了解中试
企业简介
发展历程
资质证书
企业风貌
业务与产品
高压耐压试验
变压器测试
继电保护测试
电缆▪避雷器测试
新闻中心
公司公告
检定证书
科研成果
服务支持
品牌资料库
工程案例
调试图集
解决方案
出厂图
加入我们
人才理念
工作机会
校园招聘
发展培训
联系我们
联系我们
品牌之路
国际市场
社会评价
©1999 zsgcdq.com
版权所有:湖北中试高测电气控股有限公司 鄂TCP备12007755号