首页 > 新闻中心 > 服务支持<

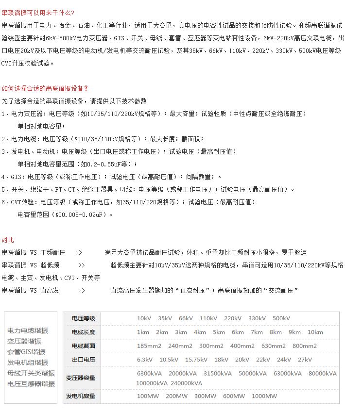
10kV电缆耐压变频串联谐振
10kV电缆变频串联谐振3km
35kV变频电缆串联谐振1km
35kV电缆变频串联谐振5km
35kV变频串联谐振5km,110kV电缆1km
35kV电缆变频串联谐振2km
35kV电缆变频串联谐振3km,10kV电缆7km
35kV开关母线串联谐振,互感器,35kV/50000kVA主变,35kV电缆2km,10kV5km
35kV变压器开关谐振50MVA主变,10kV/31.5MVA主变
110kV电流电压式互感器谐振
110kV开关母线、GIS串联谐振,110kV/63000kVA主变
110kV套管GIS谐振/63000kVA主变,10kV电缆5km,35kV2km
10.5kV/100MV水力发电机组串联谐振
BPCX-DL电缆耐压试验装置
BPXZ-Z串联谐振耐压试验装置
BPXZ-D变频调感式发电机交流耐压装置
ZSCX-X CVT校验用谐振升压装置
GPCX-D工频调感式发电机交流耐压装置
ZSCX-B变电站电气设备交流耐压谐振装置
10kv高压耐压试验设备
生产厂家在行业发展中需要不断的提升自身竞争力,这是保证在发展中能占据优势的前提。如果我们在发展中不能将这些方面的事情处理好必然会直接影响到我们的发展进步。那么,在发展10kv高压耐压试验设备的时候提升在行业中的竞争力有哪些方式呢?
要想能够很好地提升10kv高压耐压试验设备的行业竞争力,就需要在发展的过程中能够使用到最好的技术。掌握核心的生产技术,才能够让生产厂家可以得到最好的发展进步,这也是保证自身发展能够获得真正进步的前提。
除此之外,在发展10kv高压耐压试验设备的时候还需要充分了解整个行业的市场需求。只要能够充分的了解行业需求,必然能促使自身发展得到最好的进步。有了这些方面的保障之后,就一定能使得我们的发展能够占据更好地竞争优势。
上一篇:10kv电力耐压试验设备厂家
下一篇:10kv高压柜耐压试验设备
快速跳转