首页 > 新闻中心 > 电力技术<

电力技术
ZSDJ-Z直流电机试验系统
时间:2023-12-02

中试控股技术研究院鲁工为您讲解ZSDJ-Z直流电机试验系统

中试控股是电机综合测试台源头实力大厂

参考标准:GB755-2008旋转电机定额和性能,GB/T 1032-2012三相异步电动机试验方法,GB/T 1029-2005三相同步电机试验方法,GB/T 1311-2008直流电机试验方法,GB/T 20114-2006普通电源或整流电源供电直流电机的特殊试验方法,GB/T 22670-2008变频供电三相笼型感应电动机试验方法,JB-T501-2006电力变压器试验导则

ZSDL-AC-2400KW全自动电机综合测试系统是由中试控股研发生产,适用于容量0-10000kW和电压等级0-350kV的交流电机、直流电机、变频电机的出厂和维修后的各项试验。试验台由工业计算机、试验电源系统、试验控制系统、传感器和信号调理模块、数据采集硬件和软件、数值运算处理软件、图形。

试验台由工业计算机、试验电源系统、试验控制系统、传感器和信号调理模块、数据采集硬件和软件、数值运算处理软件、图形显示与操作软件、试验报告生成、波形和测量结果存储打印软件等组成,具有多通道、多功能、测量精确等特点,全行业处于领先水平!

中试控股始于1986 ▪ 30多年专业制造 ▪ 国家电网.南方电网.内蒙电网.入围合格供应商


中试控股一直致力于从事智能测试装备系统,智能制造设备系统,检测试验与设备维保三位于一体,集设计、生产、销售的服务商,为客户提供一站式工业产品---智能系统解决方案。

ZSDL-AC-2400KW全自动电机综合测试系统技术方案
一、概述
1.1本技术方案书规定了电机综合测试台的设计、制造、检验、试验、技术资料、验收、供货及运输、现场调试、售后服务等各项工作。
1.2 中试所提供产品为符合需方要求的优质产品。
1.3供方所提供产品为性能稳定,检测数据可靠,广泛应用在电机、电力电抗器生产、检测企业并受到用户好评的产品。
二、标准及要求
2.1  中试所提供的电机综合测试台的技术条件,均符合国家和电力电机行业标准和规范,如果标准之间有差异,以较高标准执行。
 GB755-2008    《旋转电机 定额和性能》
GB/T 1032-2012 《三相异步电动机试验方法》
GB/T 4025-2010《人机界面标志标识的基本和安全规则 指示器和操作器件的编码规则》
GB/T 5226.1-2008 《机械安全 机械电气设备 第 1 部分 通用技术条件》
GB/T 14394-1993   《计算机软件可靠性和可维护性管理》
GB/T 50054-2011   《低压配电设计规范》
GB/T 50055-2011   《通用用电设备配电设计规范》
GB/T 50063-2008   《电力装置的电测量仪表装置设计规范》
GB/T 6738-86      《电测量指示和记录仪表及其附件的安全要求》
2.2外观检查
对台体式样、外型尺寸及工艺结构尺寸,屏内设备布置、走线、安装工艺、表面涂层等进行目测和量测,并做文字记录。
2.3电气试验项目
以下各试验均按有关IEC60076-1 ~5《电力电机》和IEC60726《干式电力电机》标准执行,试验项目如下表所示:
序号 试验项目 出厂试验 现场试验
1 电机空载损耗试验
2 电机额定转速试验
三、系统配置(试验对象满足如下电压等级要求:)
序号 最大额定容量
kW 额定电压
kV 试验项目
1 2400 10 满足30%电压下,额定转速测量
2 1000 10 满足额定电压下,额定转速和空载测量
3 240 0.38、0.66 满足额定电压下,额定转速和空载测量
供货范围
序号 设备名称 产品型号 数量 备注
第一部分:主控制台体
1-1 全自动电机综合测试系统 ZSDL-AC-2400 1台 全自动电脑控制
1-2 低压辅助控制柜 ZSDL-AC-2400 1台 一次低压回路
1-3 高压测试辅助控制柜 ZSDL-AC-2400 1台 全自动换挡
1-4 全自动测试软件系统 ZS-DL-10C 1套 定制
工业计算机 研华 1台 I5处理器
显示器 32寸 1台 弧面屏
1-5 电容补偿装置(自动补偿) 600kvar 1套 /
第二部分:电机损耗试验
1 功率分析仪 ZSGL-805 1台 /
2 感应电动调压器 TSJA-800kVA 1台 10- 650V
3 中间升压变压器 800kVA
0.65/3-6-10kV 1台 /
4-1 电流互感器 ZSHL-800A 3台 精度0.2级
4-2 电压互感器 ZSHJ-10kV 3台 精度0.2级
第三部分:仪器仪表
1 转速测试仪 1台 0.15 带通讯
3.3备品备件
序号 产品名称 规格型号 生产
厂家 计量
单位 数量 说明 金额
(万元)
1 高压试验测试电缆 50米 测试电缆 自备
2 现场调试电缆 自备
3 大电流测试钳 300A 3 免费 免费
4 电动调压器控制连线 10芯 1 免费 免费
5 数字式温湿度计 1 免费 免费
3.4售后
序号 名称 天数
1 现场调试 20
四、产品性能
我公司生产的电力电机测试台装置具备如下功能(测试项目):
? 电机空载特性试验(空载损耗、空载电流测量);
? 电机负载特性试验(负载损耗、可以自动进行30%电压额定转速测试);
? 电机转速测试功能;
五、系统参数(技术条件)
5.1电机综合测试台外观:规格尺寸:台体颜色:台体图片(仅作参考):
1电机综合试验台参考图片
软件操作说明书
2.1画面和菜单的构成
打开软件图标进入系统的主页面如下图所示,包括系统设置、试品信息、系统状态显示、试验实时数据、实验操作区域等
2.2主菜单和子菜单
最上方显示有5个主菜单依次是:试品管理、通讯设置、程序设置、实验报告、实验完成功能菜单,如下图:
2.2.1试品管理菜单
【文件】菜单主要是用来新建一个电机的文件档案,选择以前的记录文件档案,或者退出软件。
【文件】点击此菜单系统会弹出弹框,如下:
点击添加
弹出弹框是用来设定电机的一些主要参数,主要是电机铭牌参数,按照名称依次填入。按照上面的参数填写,有下拉箭头表示有备选,可供选择。 
设置方法:
1.报告编号:电机的编号。
2.产品型号:电机的基本型号,如S11。
3.材料:铜/铝。
4.相序:单相/三相。
5.额定容量:电机的容量,如400kVA。
6.阻抗电压:参照设计。
7.温度:试验时温度,负载折算需要。
参数设置
【参数设置】的主要功能为设置升压的速度,升压动作的动作时间及步进值
线路设置
【线路设置】分为低压线路和高压线路设置,其中低压线路设置包含了外接测试线和系统内部的线路电阻,高压设置只需填入外界测试线阻值即可,主要功能为设置采样测量回路的线路电阻修正
实验报告
【实验报告】该试品试验完成后自动生成实验报告
点击开始试验打开或者建立一个试验编号,新建编号按照前文提到的方法依次按要求填入试验电机的铭牌参数,最后确定即可进入一个电机参数进入试验。
2.4试验操作
本系统一共设置有7个试验项目,空载试验/负载试验/感应耐压试验/外施耐压试验(由于每台设备客户需求不同,所以试验项目也略有增减)
2.4.1空载试验
功能:在空载情况下测量电机的空载电流百分比以及电机的空载百分比。用鼠标点击试验项目/空载试验即可进入到试验窗口。  
低压空载试验界面
高压空载试验界面
空载试验主界面如上所示,从主界面中可以依次看到有几个区域:
? 空载试验数据区域:最上方为高压输出区域,用来观察三相有效值电压、平均值电压、试验频率、有效电流、有功功率。中间为电源输出区域,通过表头采样调压器输出电流、电压值,下方为试验记录区域:主要功能为软件判稳并锁定实验数据
? 试验参数区域:设定试验电压,保护电压,保护电流等。
? 试验执行区域:单三相选择,电流电压档位选择,中间变档位显示,升压,降压,分合闸,测试、停止,锁定,保存等。
? 试验状态显示区域:显示相应的试验及调压器状态。


空载试验操作
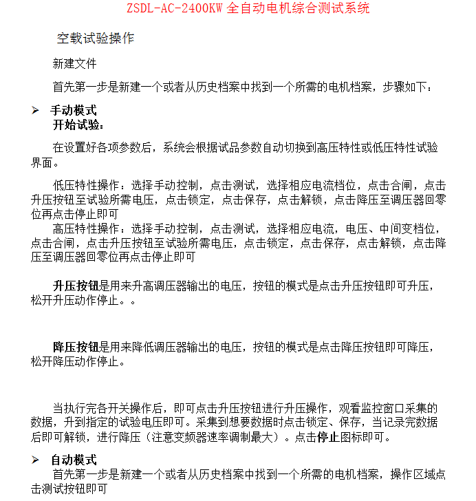
新建文件
首先第一步是新建一个或者从历史档案中找到一个所需的电机档案,步骤如下:
? 手动模式
开始试验:
在设置好各项参数后,系统会根据试品参数自动切换到高压特性或低压特性试验界面。
低压特性操作:选择手动控制,点击测试,选择相应电流档位,点击合闸,点击升压按钮至试验所需电压,点击锁定,点击保存,点击解锁,点击降压至调压器回零位再点击停止即可
高压特性操作:选择手动控制,点击测试,选择相应电流,电压、中间变档位,点击合闸,点击升压按钮至试验所需电压,点击锁定,点击保存,点击解锁,点击降压至调压器回零位再点击停止即可


升压按钮是用来升高调压器输出的电压,按钮的模式是点击升压按钮即可升压,松开升压动作停止。。


降压按钮是用来降低调压器输出的电压,按钮的模式是点击降压按钮即可降压,松开降压动作停止。


当执行完各开关操作后,即可点击升压按钮进行升压操作,观看监控窗口采集的数据,升到指定的试验电压即可。采集到想要数据时点击锁定、保存,当记录完数据后即可解锁,进行降压(注意变频器速率调制最大)。点击停止图标即可。
? 自动模式
首先第一步是新建一个或者从历史档案中找到一个所需的电机档案,操作区域点击测试按钮即可
5.2电机功率分析仪,满足单相、三相测量,其性能指标要求如下:
? 电压测量范围 10V—800V,电流测量范围0.1A—5A,精度0.1级;
? 功率U*I, 精度0.5级;
? 功率因数0.050--1.000,精度0.3级;
? 频率40—70Hz,精度0.1级;
? 三相总功率P;
? 空载电流I。%;                                 
? 空载损耗P。;
? 负载损耗PK;
? 阻抗电压UK;
? 三相功率值Pa(Pab)、Pb、Pc(Pbc);
? 三相平均线电压Un;
? 三相平均电流In。
? 含31次谐波测量
5.8 TSJA-800kVA三相调压器技术指标
输入电压三相380V,输出电压10-650V,
最大负荷电流710A。
调压器具有无触点调压的特点,使用方便,
能长期可靠运行。广泛用于工矿企业、
农业及科研等单位,作为调节电压的通用设备。
当输入电压恒定时,它能在带负载的情况下,
无级平滑地调节输出电压。调压器与TWK控制
配合使用,可实现自动调压稳压。按额定频率
50Hz设计的调压器负荷运行。
5.9电容补偿满足如下指标:
电动投切
1.3 供方须执行现行国家标准和行业标准,应遵循的主要现行标准如下:
GB/T10.5024.1-2001《标准电压10kV以上交流电力系统用并联电容器》
GB8287.1-1983《高压支柱绝缘子技术特征》
GB8287.2-1989《高压支柱绝缘子尺寸与特征》
GB50227-1995《并联电容器装置设计规范》
JB/T710.51-1993《高压并联电容器装置》
ZBK48003-1987《并联电容器电气试验规范》
2、使用环境条件
2.1 户外使用
2.2 海拔高度<1000m
2.3 环境温度:-25~+40℃
2.4 电容器外绝缘的爬电比距应不小于2.5cm/ kV;
2.5 抗震要求:电容器应能承受地震烈度为8度作用而不损坏
3、技术条件
3.1 产品型号: 并联电容器 
3.2 额定容量:600kvar,容量偏差应不超过其额定值的0~+5%;
3.3 额定电压:0.4kV/√3 kV
3.4 额定频率:50Hz
3.5 工频额定电压下,环境温度20℃时测的介质损耗角正切值应小于万分之二;
3.7 绝缘水平:LI75/35;
高压所需设备技术参数
1高压精密电流互感器应满足如下指标:
? 额定工作电压:10kV√3
? 耐压电压:13kV
? 容量:1VA
? 测量范围10A~800A;
? 精度为0.2级;                               
? 其变比800、400、200、100/1A、共四档. 
2.高压精密电压互感器应满足如下指标:
? 额定工作电压:10kV√3
? 耐压电压:12kV
? 容量:1VA
? 测量范围2kV~11kV;
? 精度为0.2级; 
? 其变比为10kV√3/100V√3 
3.中间升压电机应满足如下指标:
? 额定容量:800kVA 
? 额定输入电压和电流: 0.65kV/710A,
? 1档额定输出电压和电流: 3kV/154A
2档额定输出电压和电流: 6kV/77A
3档额定输出电压和电流: 10kV/46A
? 耐压等级30kV   时间60S   
? 阻抗电压考虑为4%
六.设计工作原理
6.1电机试验室综合试验系统设计规范:
6.1.1系统操作简洁,安全可靠
? 整套试验系统兼顾了试验人员的安全性及设备运行的可靠性。
? 各种过电压、电流保护功能齐全。
? 空间布局合理,布线清晰整洁。
6.1.2系统工作高效率     
充分利用微机数据处理技术,将测量结果直接录入微机进行计算。省去了人工代入公式计算的麻烦。外接线统一布置,尽量避免人工接线,换线时只在试验台上用控制按纽进行自动切换完成。
6.1.3系统人性化操作   
充分利用了机械与电气互锁的功能,并巧妙与电脑软件程序相结合,有效防止误动作情况的发生,也就是说如果不按照安全程序操作,系统会拒绝启动,从而有效保护人身及设备的安全。
6.1.4系统可靠运行  
本系统设有手动和自动两种操作方式,自动操作方式出现异常时刻使用手动操作方式,不影响正常的测试任务。
6.1.5系统测量精确度高  
本系统测量仪器、仪表均高于国家标准要求。
6.2项目的主要组成(详细配置见分项试验表)
■电机综合特性试验系统。
■交流及感应耐压试验系统。
■试验室常用仪器仪表.
6.3主要测试系统简要说明
6.3.1电机特性试验:
A.手动功能
■用前端面板上的按钮来控制试验程序。
■手动记录试验数据的记录,并保存在数据库中。
■试验过程可以通过PC机上的PC端软件和损耗仪完成数据通讯。
■试验的项目可以通过按钮来选择,同一时间只能运行一个试验任务。
■所有的测试功能和测试过程由测试台的前面板按钮选择和控制。
B.自动功能
■试验过程可以通过PC机上的PC端软件,用鼠标和键盘来控制。
■试验数据可以自动的记录和保存在数据库中。
■自动运行时,前端面板上的按键可以是无效的。
■试验的项目可以通过对话框中的按钮来选择,同一时间只能运行一个试验任务。
6.3.2性能特点满足如下要求:
? 直接回路与间接回路自动切换使用。
? 高压电流及电压互感器采用二次切换原理。
? CT\PT量程自动切换
? 电机综合测试台对整个回路进行全面控制及测量监控。
? 所测数据通过微机进行自动处理,并可根据需要储存\打印。
? 采用微机全自动控制测量系统试验台和手动操作电动控制调压数字显示二个互为备用系统。
? 零位保护,过电流保护,过电压保护。
试验站辅助设施  
? 安全报警系统。
? 系统出错报警系统。
? 不锈钢隔离护栏。(甲方自制)
? 声光危险警示系统
七、电机综合试验系统设计要求
■采用分布式方案的好处是既方便试验人员操作,也便于安装调试,可提高台体的可靠性。
电机特性试验
该系统采用计算机程控操作,计算机通过发出指令,控制台所有各种档位自动切换到位,自动升压,电压到达设置的试验电压或电流时,锁定试验数据,关闭试验系统。
该系统配备一个调压器800kVA和补偿装置。使用本公司生产的电机功率分析仪一台。
本系统可以通过计算机程控来自动完成试验,其试验流程简述如下:
a.计算机发出指令给控制台。
b.控制台接收指令后分合相应的接触器,使能试验线路。
c.计算机发出指令变频器调整升压频率,然后启动感应调压器,开始升压。
d.计算机通过空负载测试仪反馈的电压电流信号来监测升压过程。
e.单试验电压到达设置的值时,停止升压。
f.记录试验数据,然后降压。
g.降压到调压器的零点时,系统合上所以的接触器,试验完成。
电机综合测试台主控台采用如下分布式设计方案
分布式设计可以在某一个单元或几个损坏的情况下,其他单元仍能正常工作,因台体为生产线上检测设备,使用极为频繁,
所以应采用多种方式提高台体的可靠性。
测试台上部内置低功率因数功率分析仪测试单元。下部内置电流(电压)互感器、输出继电器、各种工作指示灯以及按钮、各种接触器等。调压器、油浸式调压器因体积大或电压高均需外置。
5.13电机综合测试台主控台采用如下分布式设计方案
分布式设计可以在某一个单元或几个损坏的情况下,其他单元仍能正常工作,因台体为生产线上检测设备,使用极为频繁,所以应采用多种方式提高台体的可靠性。
测试台上部内置功率因数功率分析仪测试单元。下部内置电流(电压)互感器、输出继电器、各种工作指示灯以及按钮、各种接触器等。调压器、油浸式试验电机因体积大或电压高均需外置。
六、技术资料
我方随设备供货时,提供的资料如下
? 产品说明书                          2套
? 产品合格证                          1套
? 电气原理图                          1份
我方派专人到现场安装调试直至交付使用,并为需方提供现场技术培训。
在现场调试中,请需方提供以下试验环境:三相380V±10%、频率50Hz±0.1、容量不小于400kVA的电源和安装场地;现场安装调试所需电源及测试导线均由需方提供。




装置名称:电动机综合试验台 
1.2总则
1)本技术规格书的适用范围仅限于检修试验厂房电动机综合试验台的设计、结构、性能、安装调试和试验等方面的技术要求,电动机综合试验台的设计应确保其安全操作,易于检修。
2)投标方提供供货范围内设备及构件的全过程服务,负责设备及构件的方案优化、设计、制造、检验、试验、涂装、包装、运输、安装指导、完成调试、操作培训以及配合性能考核等工作(不包含安装),直至满足性能考核指标要求。
3)投标方提供的设备应该是全新的,设备选型要保证功能完整、技术先进、性能可靠、高效低耗,同时可兼顾引进高新技术设备,严禁使用国内外禁用、淘汰和生产厂家近2年将停产或改型等落后设备、配件及材料,并能满足人身安全和劳动保护条件。
4)在保证设备性能的前提下,设备零部件有良好的表面几何形状及符合国家标准的公差配合,其规格型号、制造厂家和技术特征在选型时应尽量考虑其通用性和一致性。
5)设备的设计和制造,在所有运行工况下均能安全、持续、稳定、可靠运行,而不应存在影响设备可靠运行的应力集中、振动、温升、磨损、腐蚀、老化等产品质量问题。设备结构应考虑方便日常维护需要。
6)本技术规格书提出的是最低限度技术要求,投标方务必提供符合本规格书、工程规定和相关工业标准的优质产品,对不符合此供货范围内有关规定要求的,投标方应提交其标准请招标方批准。
7)在签订合同之后,招标方有权提出因规范标准和规程发生变化而产生的一些补充要求,具体项目双方共同商定。
8)本技术规格书所使用的标准如遇与投标方所执行标准不一致时,按较高标准执行。设备如购自中国境内的分包商,其设计、制造、施工、检验和验收应严格执行中国国家标准及相关的行业标准。
9)外购配套件,选用优质品牌产品,并有生产许可证及生产检验合格证。对重要部件需要采购或外协制作,应以书面形式向招标方提出,取得招标方认可后方可执行。对目前国内产品质量尚不过关的部件,采用进口产品。
10)易于磨损、腐蚀、老化或需要调整、检查和更换的部件提供备品备件,并能方便地拆卸、更换和修理。所有重型部件均设有环形吊装螺栓、吊耳或其它能安全起吊的部件,如:电动机、减速机重量在20kg及以上时设置吊耳。
11)所用的材料及零部件(或元器件)符合相关规范的要求,且是新型、优质的,并能满足使用地环境条件的要求。
12)各转动件转动灵活,没有卡阻现象。润滑部分密封良好,没有油脂渗漏现象。
13)外露的转动部件均设置防护罩(防护罩全部用钢板制作。制作后的防护罩面向人员活动侧,应刷油漆,颜色符合国家规定的安全色。防护罩的顶部中间部位刷涂旋转方向箭头,箭头大小视防护罩的大小而定),且便于拆卸。
14)除非在设备规格书中另有规定,执行的标准和规范应为合同生效日期的最新版。
15)如果投标方没有以书面形式对本技术规格书的条款提出异议,则视同投标方提供的设备完全符合附件的要求。如果有异议,应以“技术规格偏离表”为标题的专门章节中加以详细描述。
16)设备及部件的噪声符合国家有关规定要求。
17)本技术规格书经双方确认后作为订合同的技术附件,与合同正文具有同等的法律效力。
18)技术规格书未尽事宜,由招、投标双方协商确定。
19)投标方执行项目详细设计统一规定。
2. 环境条件
本项目地处我国西北内陆,海拔1300多米,属中温带干旱气候区,具有典型的大陆性气候特点。气候干燥,年降雨量少而集中,蒸发强烈;寒冬长、夏热短;温差大、日照长、光能丰富;冬春季风大沙尘多,无霜期较短。全年主导风向为北风,风沙危害较大。运行环境条件如下:
(1)气候要素一览表
气象要素
Meteorological element 历年值
Value in pass years
降水量(mm)
Rainfall(mm)
年平均降水量     Annual average rainfall                                  199.5
年最大降雨量     Annual maximum rainfall                                    352.4
年最小降雨量     Annual minimum rainfall                                          80.4
月平均最大降水量    A monthly maximum rainfall 52.6
月平均最小降水量    A monthly minimum rainfall 0.8
日最大降水量        Maximum daily rainfall 95.4
1 小时最大降雨量(2004 年)
Maximum rainfall in one hour (2004 year) 32.3
土壤(cm)
Soil(cm) 最大冻土深度    Depth of frozen soil 109
气温(℃)
Temperature(℃)
年平均气温      Annual average temperature 9.0
极端最高气温    The extreme high temperature in the year  39.3
极端最低气温    The extreme low temperature in the year  -30.6
最热月平均气温  Average temperature in hottest-month 23.4
最冷月平均气温  Average minimum temperature in coolest-month -9.0
平均最高气温    Annual average maximum temperature 16.1.6
平均最低气温    Annual average minimum temperature 2.5
夏日连续 5 日干球温度 
Dry-bulb temperature on 5 successive days in the summer  26.1.9
7-8 月平均干球温度  Average dry-bulb temperature in July - Aug  22.6
夏日连续 5 日湿球温度
Wet-bulb temperature on 5 successive days in the summer  21.7

Wind
常年主导风向   Prevailing wind direction in the year Northern wind N
夏季风向       Cardinal wind in summer S
冬季风向       Cardinal wind in winter  N
最大风速(米/秒)      Maximum wind velocity(m/s) 32.2
常年平均风速(米/秒)  Annual average wind velocity(m/s) 2.7
瞬间最大风速(地上 10米)(米/秒)
Maximum Instantaneous wind speed(10m above ground level) (m/s) 27.7
设计风压           Design wind pressure (KN/m2)   0.65 
沙暴日数  (天)      Sandstorm day number (days)  5.9
大风日数  (天)      Gale day number (days)  13.3
湿度(%)
humidity(%)
年平均相对湿度     Annual average relative humidity 56
月平均最高相对湿度  A Monthly average maximum relative humidity 69
月平均最低相对湿度  A Monthly average lowest relative humidity (April) 43
日平均最大相对湿度(夏季)
Average maximum daily relative humidity in summer 89
日平均最小相对湿度(冬季)
Average minximum daily relative humidity in winter 76
气压(千帕)
Barometric  pressure  (kPa)
年平均气压          Annual average barometric pressure  89.01
7 月平均气压        Average barometric pressure in July  88.19
1 月平均气压        Average barometric pressure in January  89.47
绝对最高气压        The highest absolute barometric pressure 91.71
绝对最低气压        The lowest absolute barometric pressure 86.1.71
蒸发量(mm)Evaporation(mm) 全年平均水面蒸发量
Annual average water surface evaporation 1752.6 
霜  Frost 年均无霜期  (天)     Annual average non-frost period  (days) 171
冰雪
Snow - ice 基本雪压              Fundamental snow pressure(KN/m2) 0.18
最大积雪深度(厘米)  Depth of snow accumulation (cm) 13
冰雹  Hailstone 平均次数(次/年)        Average occurrence (times per year)  0.3
日照
Sunlight 全年日照时数     Number of sunny hours in one year  3012.0
6月每天日照时数  Number of sunny hours every day in June    9.9
12月每天日照时数 Number of sunny hours every day in Dec.   6.1.9
1. 本气候要素一览表引自《厂址区气候调查与论证研究报告》(宁夏气象科学研究所  宁夏气象台 2012年4月编撰)。
(2)根据《关于明确宁东煤化工项目工程抗震设防标准的通知》(神宁办〔2012〕24号)文件精神,经五路地磅房工程地震基本烈度确定为Ⅶ度。现场海拔高度为1280.00~1290.00米。
3. 安装运行条件
室内安装,满足长周期安全稳定连续运行条件。
4. 规范和标准
在工程设计和设备采购中应采用下列标准和规范:
GB/T22669       三相永磁同步电动机试验方法;
GB/T1032        三相异步电动机试验方法
GB/T1029        三相同步电动机试验方法
GB/T755       旋转电机性能和定额;
JB/T5000.3   重型机械通用技术条件(焊接件);
JB/ZQ4000.7     锻件通用技术要求;
GB6333          电力液压块式制动器;
GB8196          机械设备防护罩安全要求;
GBT12467        焊接质量保证一般原则;
GB9286       色漆和清漆漆膜的划格试验;
GB8923       涂装前钢材表面锈蚀等级和除锈等级;
DLT_849         电力设备专用测试仪器通用技术条件;
GB50150       电气装置安装工程  电气设备交接试验标准;
GB50169         电气装置安装工程接地装置施工及验收规范;
GB50168         电气装置安装工程电缆线路施工及验收规范;
GB50054       低压配电设计规范;
GB50052       供配电系统设计规范;
GB50055       通用用电设备配电设计规范;
GB50254-259   电气装置安装工程施工及验收规范;
GB4064       电气设备安全设计导则;
GB4942.1       电机外壳防护分级;
GB6995.1        电线电缆识别标志第1部分:一般规定;
GB4208      外壳防护等级的分类。
当上述文件与本技术条件的要求发生矛盾时,原则上应按严者的要求执行,或以书面形式向买方提出,由买方负责解释或提出处理意见。本技术条件涉及到规范和标准应为最新版本。
5. 性能参数
5.1设备名称:全自动交流电动机综合试验台
5.2电动机综合试验系统主要技术参数:
5.2.1全自动交流电动机综合试验系统基本组成:试验系统由综合实验台、试验电源、动力开关柜、升压变压器、各个电压等级的开关输出和各个数据测量仪表等部分组成。 
适用范围:满足额定电压380V、660V、10000V;额定功率1--2400kW三相异步电动机的检修试验。
运行条件:控制室额定工作温度+20℃,允许变化范围0℃~45℃,空气相对湿度不超过85%;
系统完成电压测量、电流测量、功率因数测量、有功功率测量、无功功率测量,效率测量、频率测量、输出转矩、输出转速、输出功率、温升等的测量和计算。
5.2.3  TSJA-630kVA 三相调压器满足如下指标 
?输入电压三相 380V,输出电压 380V、660V、10000V。 
?调压器具有无触点调压的特点,使用方便,能长期可靠运行。
?当输入电压恒定时,它能在带负载的情况下,无级平滑地调节输出电压。
5.2.4自动功能
用前端面板上的按钮来控制试验过程。
自动记录试验数据的记录。
试验数据可根据操作台面板数显表记录数据。
试验的项目可以通过按钮来选择,同一时间只能运行一个试验任务。
所有的测试功能和测试过程由测试台的前面板按钮选择和控制。
零位保护,过电流保护,励磁欠电流保护。
具有声光安全警铃报警系统。
具有温度、振动、轴电压、轴电流、轴承特性、轴承润滑等自动监测功能。
5.2.5外观检查:对台体式样、外型尺寸及工艺结构尺寸,屏内设备布置、走线、安装工艺、表面涂层等进行目测和量测,并做文字记录。
5.2.6开关柜结构要求
5.2.6.1结构设计应符合设防烈度为8度区的抗震结构要求。
5.2.6.2开关柜的设计应能抗内部燃弧故障,满足GB3906和IEC62271-200附录A的要求。
5.2.6.3开关柜外壳框架应采用高质量敷铝锌钢板或热镀锌钢板,厚度不小于2mm。门板为敷铝锌钢板或优质冷轧钢板,厚度不小于2.5mm。每台开关柜的两侧均应装设敷铝锌侧板,厚度不小于2mm。
5.2.6.4开关柜具有足够的强度和防腐性能,正常操作和维护,不需打开的盖板不使用工具应不能打开、拆下或移动;而正常操作和维护需要打开的门应不需要工具能打开或移动,并设有连锁装置来保证操作者的安全。
5.2.6.5开关柜应设必要的观察窗,便于观察工作中的设备。
5.2.6.6开关柜设有良好的通风系统,使柜内温升不超过各组件温升要求,同时可触及的外壳和盖板温升不超过20℃。
5.2.6.9高压柜室采用完善的机械联锁,以提高安全可靠性。
5.2.6.10绝缘器件的绝缘强度和单纯以空气作为绝缘介质时各导体之间和对地净距必须符合DL/T404《3.6kV~40.5kV交流金属封闭开关设备及控制设备》和GB/T11022《高压开关柜设备和控制设备标准的共用技术规格书》的要求。
5.2.6.11高压开关柜必须具备五防功能。
5.2.6.12电缆连接在柜体的下部进行,电缆室应有足够的空间,提供电缆进口的封板(含密封圈)。
5.2.6.13柜上信号指示选用节能型正常使用寿命不低于50000小时的LED灯。
5.2.6.14柜内应选用优质阻燃型端子,导线应具有阻燃性能。电流互感器回路导线截面积不小于4mm2  ,电压互感器回路导线截面积不小于2.5mm2。
5.2.6.15每件设备的装配和接线均应考虑在不中断相邻设备正常运行的条件下无阻碍地接触各机构器件并能完成拆卸、更换工作。盘内所有设备的布置应考虑在不需要专用工具的情况下方便地接触其接线端子,接线端子号应清晰可见。
5.2.6.16柜内(低压室和电缆室)要设置照明灯。
5.2.6.17开关柜的正面与背面有铭牌(设备位号和回路名称)、带电智能状态显示器(一次接线模拟图),表计、信号继电器、综保等元件。
5.2.6.18内部为反光差大的浅色,门板表面喷涂不反光的,不刺目的颜色。开关柜的柜面层颜色为RAL 7035,表面涂层厚度不小于80微米。



用电机综合测试台来对电机进行试验是电机检测中十分重要的一个环节,选择合适的电机测试系统才能得到正确的试验数据和试验报表,才能得到准确的试验结论,为电机安全作业提供可靠依据。

电机种类千千万,如何定制电机测试台也是一门十分深奥的学问。中试控股根据多年电机试验经验与电机综合测试台的生产经验,提炼出各种电机测试台的测试系统解决方案,仅供大家参考。

一、电机绝缘过热监测装置

电机绝缘过热监测装置是在线监测电机内部绝缘过热故障的一种仪器。其工作原理如下:仪器检测部分的气路与电机本体构成密闭循环系统,电机正常运行中,机内冷却气体在风扇压力作用下,流经涂有放射源的离子室,受到离子室内放射性物质所产生的a射线的轰击,使冷却气体发生电离,产生正、负离子在直流电场作用下,形成极为微弱的电离电流,此电流经直流放大器放大后,由电流表指示。

当运行中的发电内部绝缘有局部过热时,过热的绝缘材料会发生热分解,产生冷凝核。冷凝核随冷气体进入离子室,由于冷凝核比气体分子的体积大而且重,负离子附着在冷凝核上,使负离子运动速度降低,使电离电流减小,反映在电流表上的指示值下降。当电流下降到某一整定值时,监测装置即发出绝缘过热报警信号。通过取样分析,能初步判断电机绝缘过热部位,以便采取措施防止因绝缘过热故障扩大而导致电机烧毁的重大事故。

该装置在国外大容量电机几乎均装设,我国300MW及以上电机生产厂家也配套供应。

ZSDJ-II电机综合测试台

二、电机射频监测仪

射频监测仪(RFM)是通过检测局部放电的射频信号,对运行中的电机故障放电进行在线检测的装置,目前使用较多的监测系统是将一个特制的高频电流互感器串接于发电机中性点上,经同轴电缆连接到射频测量仪上,对机内射频信号的脉冲电流进行检测,实现对电机内部故障放电情况作定量的在线监测与报警。近年来,大型电机定子绕组相间短路事故有时发生,其原因之一是绕组内股线断裂所致。

三、光纤测振仪台

光纤测振仪台是用来测量运符中定子绕组端部振动的仪器。由安装在定于绕组端部上的光纤振动传感器与位于电机外部的多通道监视器组成。光纤振动传感器将运行中定子绕组端部振动信号通过光纤电缆传送给多通道简视器,以监视定子的振动情况。由于振动信号的传送用了光纤电缆,振动测量不受电磁场的十扰。还解决了与定子绕组高电位区的电气绝缘问题。

四、电机综合测试台

除了准确检测出电机故障并维修之外,定期对设备进行检测维护,保证设备正常运行更加重要。在每一台电机交付使用之前,或是使用一年、两年之后,都应该对电机进行多种试验项目,比如绝缘试验、匝间耐压试验、绕组的直流电阻试验、空载试验、堵转试验等,这些试验统称为交接试验。该由于电机试验项目种类多,涉及到的试验设备也比较多,为了方便测试、并迅速对测试结果进行综合分析,电机综合测试台就得到广大用户的青睐。

中试控股技术员为即将出厂的电机综合测试台做出厂检测

电机测试台是为实施 GB12497(95)《三相异步电动机经济 运行》国家标准而研制的多功能、智能化的综合性电能测量仪表。ZSDJ系列电机综合测试台可同时测量10项常规电量参数,14 项电动机经济运行测试参数;内存 180 大类 6900 余种电动机技术参数;自存电机参数、设定数据、测量数据大容量贮存,断电保护。在数据整理方面也十分简便,台体自身可自动分析测试结果,还可以通过RS232 串行通讯接口,与笔记本电脑和台式电脑联机,将结果导出并打印,在电机生产厂家、发电厂使用十分普遍。

 

直流电机常见故障现象原因解析及处理方法简介

在直流电机的实际应用过程中,偶尔会出现一些故障,有些故障时由于电机本身质量问题而引起,还有一些是由于长期使用造成磨损而引起的。当电机出现故障时,有一些小问题只要及时发现原因,就可以简单解决问题,必须返厂维修。中试控股结合多年来的实战经验,为大家列举一些电机常见的故障,及对应的处理方法,仅供参考。

电动机不能起动的原因及处理方法

(1)无电源。检查线路是否完好,起动器连接是否正确,接触器接触是否良好,熔断器是否熔断。

(2)负载过重。减少电机负载或换大电动机。

(3)电刷接触不良。检查刷握、弹簧或改善接触面。

(4)启动电流太小或太大。检查启动器是否合适、启动电阻是否过大或过小。

电动机转速太快的原因及处理办法

(1)电源电压过高。降低电源电压或在电枢回路串接电阻。

(2)磁场回路中电阻过大。减小磁场电阻。

(3)电刷不在正常位置。按所刻标记调整刷杆位置。

(4)励磁绕组有晰路或短路。查出故障点进行修理。

(5)积复励接成差复励。调换串励绕组两头。

电动机转速太慢的原因及处理办法

(1)电源电压太低。设法恢复电源电压,使电源电压适当提高。

(2)负载过重。减轻电机负载或换大电动机。

(3)电刷不在正常位置。调整电刷位置。

(4)电枢或换向片有故障。查出故障点进行处理。

发电机不能建立电压的原因及处理办法

(1)电机中剩磁消失。将6-12V低压直流电源加在并励绕组上约数秒钟,使其产生磁场。

(2)转向不对。改变电机转向,使电机按箭头所示方向旋转。

(3)并励绕组接反。改变并励绕组接线。

(4)磁场回路电阻过大。检查磁场变阻器和励磁绕组电阻大小,并检查接触是否良好,减小磁场电阻。

(5)电刷接触不良。检查刷握、弹簧、改善电刷接触面。

(6)励磁回路断路。检查励磁绕组和磁场变阻器是否断路,连接是否松脱。

发电机空载电压过低的原因及处理方法

(1)转速低。提高原动机转速、使其达到额定转速。

(2)励磁回路电阻过大。检查磁场变阻器和励磁绕组电阻大小,并检查接触是否良好减小磁场电阻。

(3)并励绕组部分短路。查出故障线圈进行修理。

(4)电刷不在正常位置。按标记调整电刷位置。

(5)电枢绕组有短路、接线错误等故障。查出故障点进行修理。

发电机加负载后电压显著下降的原因及处理方法

(1)电刷不在中性线上。调整电刷位置。

(2)串励绕组接反。改正接线。

(3)过载。减少负载。

(4)电枢绕组短路。查出故障点进行修理。

(5)电刷接触电阻过大。检查刷握、弹簧及换向器表面、改善电刷接触面。

电机电刷下火花过大的原因及处理方法

(1)电刷与换向器接触不良。研磨电刷接触面。

(2)刷握松动或装置不正。紧固或纠正刷握装置。

(3)电刷与刷握配合过紧。适当磨小电刷、使间隙合适。

(4)电刷压力大小不当或各电刷压力不均。调整刷握弹簧压力或调换刷握。

(5)换向器表面不光洁、不圆或有油污。清洁或研磨换向器表面。

(6)换向极片间云母凸出。换向器刻槽倒角再研磨。

(7)电刷不在中性线上。调整电刷位置。

(8)电刷牌号不符或磨损过度。按原牌号电刷更新使用。

(9)电刷分布不均匀。校正电刷等分。

(10)换向极绕组接反。用指南针检查换向极极性并纠正。

 

 

 

 

 

 

 

 

销售热线

  • 400-046-1993全国统一服务热线
  • 销售热线:027-83621138
  • 售后专线:027-83982728
  • 在线QQ咨询: 149650365      
  • 联系我们

 

增值服务

  • 三年质保,一年包换,三个月试用

 

 

 

 


 

版权所有:湖北中试高测电气控股有限公司 鄂TCP备12007755号