首页 > 新闻中心 > 电力技术<
中试控股技术研究院鲁工为您讲解:变压器能效等级划分依据标准判别测试仪
ZSTE-9500变压器能效等级综合测试仪 = 能效等级测量 + 负载损耗的测量 + 空载损耗的测量 + 单相的测量 + 零序阻抗的测量 + 容量的测量 + 成功的解决了低功率因数测量及多路信号在市电条件下同步测量和计算的难题。
ZSTE-9500变压器能效等级综合测试仪参考标准:GB 20052-2013和GB 24790-2009
简易读懂:ZSTE-9500变压器能效等级综合测试仪可以做什么?
是专用于配电变压器能效等级的测试,并具有配电电力变压器容量测量、变压器空载及短路损耗测量,并具有谐波分析功能,方便对现场电网质量的分析。
能效等级测量
仪器可对10kV配电变压器的能效等级进行准确的测量与判断,并且对应能效等级,油浸式变压器损耗可测量到S22(电工钢带)和SH25(非晶合金);干式变压器损耗可测量到SCB18(电工钢带)和SCBH19(非晶合金)。
中试控股始于1986年 ▪ 30多年专业制造 ▪ 国家电网.南方电网.内蒙电网.入围合格供应商

产品简介
1、ZSTE-9500变压器能效等级综合测试仪是专用于配电变压器能效等级的测试,并具有配电电力变压器容量测量、变压器空载及短路损耗测量,并具有谐波分析功能,方便对现场电网质量的分析。
2、该仪器电路设计精巧,思路独特,仪器内部采用先进的六路同步交流采样及数字信号处理技术,成功的解决了低功率因数测量及多路信号在市电条件下同步测量和计算的难题。同时仪器测量引入了必要的校正(如:电压校正、电流校正、温度校正、频率校正),从而使其性能优越,功能强大,体积小,重量轻,操作简单方便,数据准确可靠,可完全取代传统仪表的测试方法,可显示并记录用户关心的所有测量数据,可作为现场高精度交流指示仪表使用。
3、仪器使用大容量锂电池供电,以保证仪器的超长使用时间,大大提高工作效率,减轻劳动强度。
4、随着节能配电变压器的推广,对于配变能效等级的测量与判断越来越重要,本仪器具有独特的能效等级判断功能,可针对配变的能效等级进行准确的判断与划分。
ZSTE-9500变压器能效等级综合测试仪特征
1、负载损耗的测量
显示三相电压、三相电流、三相功率,自动计算出变压器的阻抗电压百分比,折算到额定温度、额定电流下的负载损耗,自动判断出油浸式或干式配电变压器的铁芯型号,测试过程中具有报警自适应提示功能,方便现场用户使用。
2、空载损耗的测量
仪器显示三相电压、三相电流、三相功率,仪器显示施加电源波形的畸变率,自动计算出变压器的空载电流折算到额定电压下且进行了波形畸变校正的空载损耗,并显示油浸式或干式配电变压器铁芯的型号。
3、能效等级测量
仪器可对10kV配电变压器的能效等级进行准确的测量与判断,并且对应能效等级,油浸式变压器损耗可测量到S22(电工钢带)和SH25(非晶合金);干式变压器损耗可测量到SCB18(电工钢带)和SCBH19(非晶合金)。
4、单相的测量
可用于检查变压器单相的缺陷或用于现场无三相电的情况。仪器可记录三次单相测量的数据,并可根据变压器不同的联结方式计算出变压器的空载电流、空载损耗、阻抗电压和负载损耗。
5、零序阻抗的测量
零序阻抗的测量适用于高压侧星形接线带中性点的变压器,仪器可记录零序阻抗、零序电抗、零序电感、阻抗角、零序电阻。
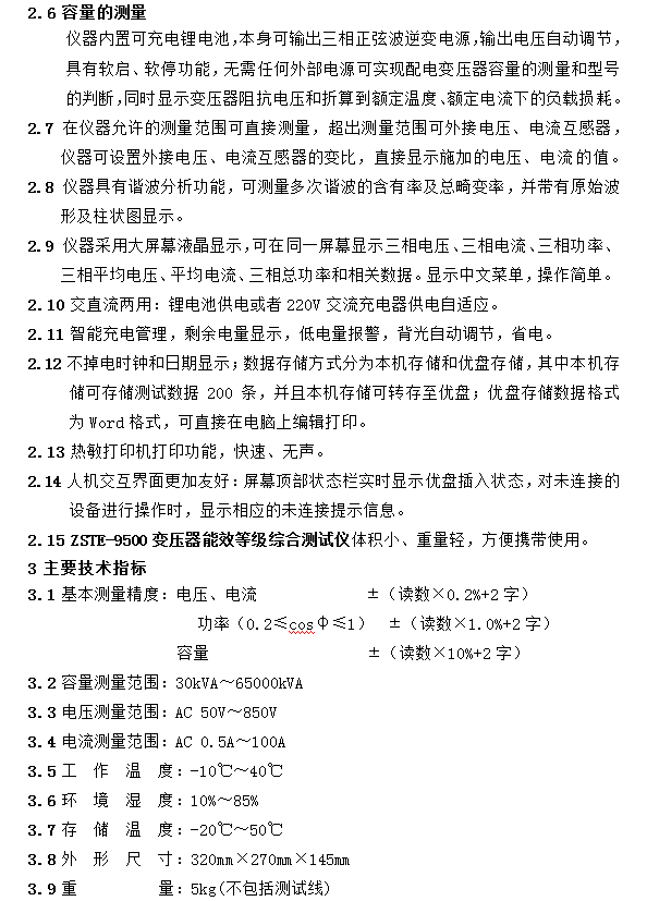
6、容量的测量
ZSTE-9500变压器能效等级综合测试仪内置可充电锂电池,本身可输出三相正弦波逆变电源,输出电压自动调节,具有软启、软停功能,无需任何外部电源可实现配电变压器容量的测量和型号的判断,同时显示变压器阻抗电压和折算到额定温度、额定电流下的负载损耗。
7、在仪器允许的测量范围可直接测量,超出测量范围可外接电压、电流互感器,仪器可设置外接电压、电流互感器的变比,直接显示施加的电压、电流的值。
8、仪器具有谐波分析功能,可测量多次谐波的含有率及总畸变率,并带有原始波形及柱状图显示。
9、仪器采用大屏幕液晶显示,可在同一屏幕显示三相电压、三相电流、三相功率、三相平均电压、平均电流、三相总功率和相关数据。显示使用中文菜单,中文提示,操作简单。
10、交直流两用:锂电池供电或者220V交流充电器供电自适应。
11、智能充电管理,剩余电量显示,低电量报警,背光自动调节,省电。
12、不掉电时钟和日期显示;数据存储方式分为本机存储和优盘存储,其中本机存储可存储测试数据200条,并且本机存储可转存至优盘;优盘存储数据格式为Word格式,可直接在电脑上编辑打印。
13、热敏打印机打印功能,快速、无声。
14、人机交互界面更加友好:屏幕顶部状态栏实时显示优盘插入状态,对未连接的设备进行操作时,显示相应的未连接提示信息。
15、体积小、重量轻,方便携带使用。
ZSTE-9500变压器能效等级综合测试仪参数
1、基本测量精度:电压、电流±(读数×0.2%+2字),功率(0.2≤cosφ≤1)±(读数×1.0%+2字),容量±(读数×10%+2字)
2、容量测量范围:30kVA~65000kVA
3、电压测量范围:AC 50V~850V
4、电流测量范围:AC 0.5A~100A
5、工作温度:-10℃~40℃
6、境湿度:10%~85%
7、存储温度:-20℃~50℃
8、外形尺寸:320mm×270mm×145mm
9、重量:5kg




























上一篇:变压器能效等级划分判别测试仪
下一篇:大容量变压器能效等级判别测试仪
快速跳转