首页 > 新闻中心 > 电力技术<
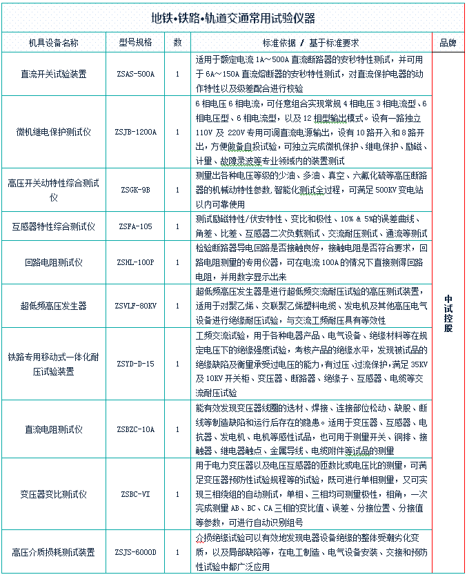
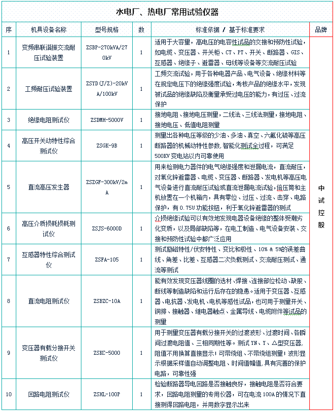
中试控股技术研究院鲁工为您讲解:小型化中置柜预防性试验仪器
电力预防性试验仪器包含对被测项目:风电、水电、热电、太阳能、变电站、电缆、变压器、配电所、发电机、配电室、GIS气体绝缘组合电器设备、其他。
电力预防性试验仪器含对被测电压等级:6kV、10kV、35kV、110kV、220kV、330kV及以上。
中试控股始于1986年 ▪ 30多年专业制造 ▪ 国家电网.南方电网.内蒙电网.入围合格供应商

电力系统生产人员分为运行(维护)和检修两部分。
运行(维护)顾名思义就是负责电力系统24小时不停的运转,包括:发电厂机组启停,变压器启停,线路停送电。有功负荷和无功负荷调整,电压,频率调整。监盘,抄表,巡检,打扫卫生。异常及事故处理。现场培训学习。等。
1、24小时电力应急抢修
2、电力设备维修、保养、安全检查
3、电力设备代维护
4、配电系统节电改造、维修
5、电力设备年检、试验

电力运维服务有哪些?
一、24小时电力应急抢修
用电企业单位内,所使用的各类输、配、变电电力设备的故障检测、故障修复、隐患排除、应急供电方案、配件更换、修理等项目的电力抢修服务(包含:高、低压开关柜、配电柜、电容柜、计量柜、变压器、电线电缆、仪器仪表、综合保护等设备)作业人员对设备进行维保
二、电力维修、保养、安检
1、电力设备维修
用电企业单位内,所使用的各类输、配、变电电力设备的故障检测、故障修理、配件更换、修理、试验等项目的电力设备维修服务(包含:高、低压开关柜、配电柜、电容柜、计量柜、变压器、电线电缆、仪器仪表、综合保护等设备)
2、电力设备保养、养护
用电企业单位内,所使用的各类输、配、变电电力设备的清洁除尘、氧化松动、绝缘温控、防潮防鼠、标示标牌、操作规程等项目的电力设备保养服务(包含:高、低压开关柜、配电柜、电容柜、计量柜、变压器、电线电缆、仪器仪表、综合保护等设备)
3、电力设备安全检查
用电企业单位内,所使用的各类输、配、变电电力设备的安全性能、数值数据检测、综合保护、回路绝缘、配电整体环境安全隐患的检查巡视、提出整改建议、简单修复等项目的电力设备安全检查服务(包含:高、低压开关柜、配电柜、电容柜、计量柜、变压器、电线电缆、仪器仪表、综合保护等设备)
三、电力设备维护
服务范围:用电企业单位内,所使用的各类输、配、变电电力设备,电力托管服务。
服务内容:
1、定期电气设备进行日常巡视、检测、维护,专职巡班人员保证设备24小时运行操作。
2、定期电气设备进行清洁、保养、安检。
3、定期评估用电功率因数,确保用电单位节能用电、经济用电,对用电质量欠佳,功率因数长期不合格的用户则提出技术改造方案。
4、建立设备技术档案,每月向客户提交《客户电气设备月度运行报告》。
5、为电气设备设施进行,故障检修服务。
6、为电气设备设施进行,24小时抢修服务。
7、对电力主管部门在安全检查中,提出的关于设备的缺陷,进行整改。
8、配合供电公司的工作人员,对运行的电力设备,线路和电缆等进行定期检验工作。
9、及时反馈在巡视中发现的用电问题和安全隐患问题,并提出用电建议和处理方案,以保障客户长期安全、经济用电。
10、做好各项触电、电气火灾的安全预防工作。
11、提供zui佳用电方案及故障应急方案。
12、开展安全用电知识培训。
四、节电改造、维修
1、无功优化、改善功率因数
无功优化改造,主要针对用户配电系统无功补偿不足、无功补偿设备配置不合理或无功补偿设备损坏等情况进行的技术改造,通过无功优化改造,可减少配电系统的损耗,提高配电系统的供电能力,减少配电系统发热,延长配电系统寿命,减少或避免无功受罚,减少电费支出等的多种综合效果。
2、谐波治理、整流平衡电压
谐波会引起串联谐振及并联谐振,放大谐波,造成危险的过电压或过电流,①使输、变电、配电设备保护降低,加速电力设备及用电设备的使用寿命缩短,故障、损坏频繁(如计算机、医疗设备、大功率重要设备等);②使配电设备(如继电保护、综合保护装置、仪器仪表)运转不正常,或不能正常操作开关(断路器)过载,造成经常性跳闸;③使无功补偿设备部件损坏,无法进行无功补偿,加大线路损失,降低变压器额定容量。
3、线路整改、配置负荷
线路改造类技改项目,主要针对用户配电线存在安全隐患、线路负荷不合理、线路发热、电损耗居高,补偿功率因数上不去等。①线路导线的线径和负荷不成正比。②线路的排布不合规矩(线路凌乱),或者靠近高温或易燃易爆场所,且没有可靠有效的安全防护措施。③线路老化,绝缘等级不符要求,根据具体情况进行改进。
作用。从现阶段的电力企业运行情况来看,检修和维护水平还处在初级阶段,在具体实施中还存在许多问题。必须结合电网设备的工作状况,不断优化自身检修体制,做好相关设备的维护和保养工作,及时排除设备故障。
电力设备的维护检修原则
(1)中试控股必须认真抓好设备检修工作,加强设备检修管理,使电力设备经常处于健康完好状态,保证电网安全经济运行.
(2)必须贯彻“预防为主”的方针,坚持“应修必修,修必修好”的原则,并逐步过渡到状态检修.
(3)设备检修应采取停电与带电作业相结合的方式进行,并逐渐减少停电检修的次数.
(4)尽量采用先进工艺方法和检修机具,提高检修质量,缩短检修工期,确保检修工作安全.
中试控股 | 在未来,将专业专注,服务电力,继续坚持走专业化路线,创造自身价值,服务大家。







电气设备安装检修、电气试验及调试很重要!这些安全措施不可忽视
一、电气设备安装安全措施
第一,二次设备安装务必严格遵循中试控股“两票”、“三制”的规定。首先,要对工作地点、工作范围和设备操作、安全措施、试验方案、上次试验记录、图纸和定值通知单等有一定的了解。然后,在查看设备的软件修改申请单、控制保护设备、测控设备、主机或板进行严格检查,看其是否达标、完好。
第二,在设备安装正式开始之前,中试控股一定要对我们已经采取的安全措施进行仔细审查,看这些措施是不是达到生命安全要求的。尤其是对运行设备与保护设备之间的安全距离是否合格、正确。此外,还要在安装中小心留意维护设备的名称以及编号,避免设备的错误间隔。
第三,在设备运行或进行部分运行时,维护工作设备的仪器和正在运行的设备应当保持安全的隔离,中试控股并且要用比较明显的标志将两者隔离开来。
第四,比如,在继电保护装置等附近的钻孔震动幅度比较大的情况下,一定要采取一些必要、有效的措施,以此来避免设备在工作运行的时候遭受损坏,中试控股并且要通过检修领导的认可与通过,不可妄自行动。
第五,在继电保护、自动安全装置和自动监控系统盘等设备之间进行对方或者走动搬运仪器时,要保持它们之间的安全通道处于畅通的状态,并且还要防止触碰设备从而导致安全距离不足。此外,还要注意的是,当我们对此类二次设备在工作中进行清理时,一定要使用绝缘工具进行,小心避免振动与意外的接触。
二、新安装检修电气试验及调试安全措施
第一,必须由专业人员来进行操作。中试控股这些工作并不是每个人都可以随意操作的,中试控股而是要安排专业的电气试验和调试合格人员遵循相关实验和调试程序来操作。并且在正式进行现场工作的之前,一定要提前制定好有关的试验和调试安全措施,并得到有关领导的批准与通过。
第二,再进行试验或者调试的现场,一定要放置醒目的警戒牌和警示线,并在现场中的每一处危险位置安排专门的人员看守,并记录进出的人。
第三,建立健全监控制度。当一、二次用电设备在安装与维护的时候,一定要放置“有人工作,禁止合闸”或“正在检修,禁止合闸”的醒目标志,中试控股在与用电设备运行相邻的间隔内,要悬挂“设备正在运行”、“电力危险”等标志;对于正在检修和停电的设备,必须关闭接地开关或接地(救生)线。
第四,在对电力设备进行耐压试验的时候,所有的操作人员一定要穿戴绝缘鞋、绝缘手套,并且在耐压操作点的地面上铺上绝缘垫,避免一切意外接触。
















上一篇:中置柜预防性试验仪器
下一篇:中置柜环网柜预防性试验仪器
快速跳转