首页 > 新闻中心 > 电力技术<
中试控股技术研究院鲁工为您讲解:带间隙过电压保护器测试仪
中试控股 ✔ 塑造中国制造的优质品牌
始于1986年 ▪ 30多年专业制造:ZSTBP-30KV过电压保护器测试仪
应用6kV、10kV、35kV带间隙式过电压保护器的检测,适用各种电气设备工频放电电压的测试。主要用于保护发电机、变压、开关、母线、电动机、并联补偿电容器组等电器设备的绝缘免受过电压的损害。
2015年,在上海电力新技术研讨论坛上,中试控股率先提出过电压保护器测试技术在无间隙型过电压保护器及氧化锌避雷器的直流1mA参考电压试验技术,通过3年多的研发,新技术经过65次试验更新,并与国内过电压保护器厂家合作,完成超过500场次的现场过电压保护器综合测试试验成功,产品通过省计量院检验合格。
电压参数参考DL/T 596-2015 《电力设备预防性试验规程》和GB50150-2016《电气装置安装工程电气设备交接试验标准》。
例如:10kV过电压保护器的交接试验,做绝缘电阻和工频放电电压,大修后26-31kV,运行中23-33kV。
具体试验流程:
1、无间隙组合式过电压保护器测试,主要有:直流 1mA 参考电压保护器两端子之间的电压数值及保护器两两端子间施加 0.75 倍的直流 1mA 参考电压试验;
2、串联间隙组合式过电压保护器测试步骤,ZSTBP 过电压保护器测试仪进行工频放电电压试验,试验电压波形进行监测,采集电流回路的放电脉冲信号,自动判断间隙放电,锁存放电瞬间的电压峰值。
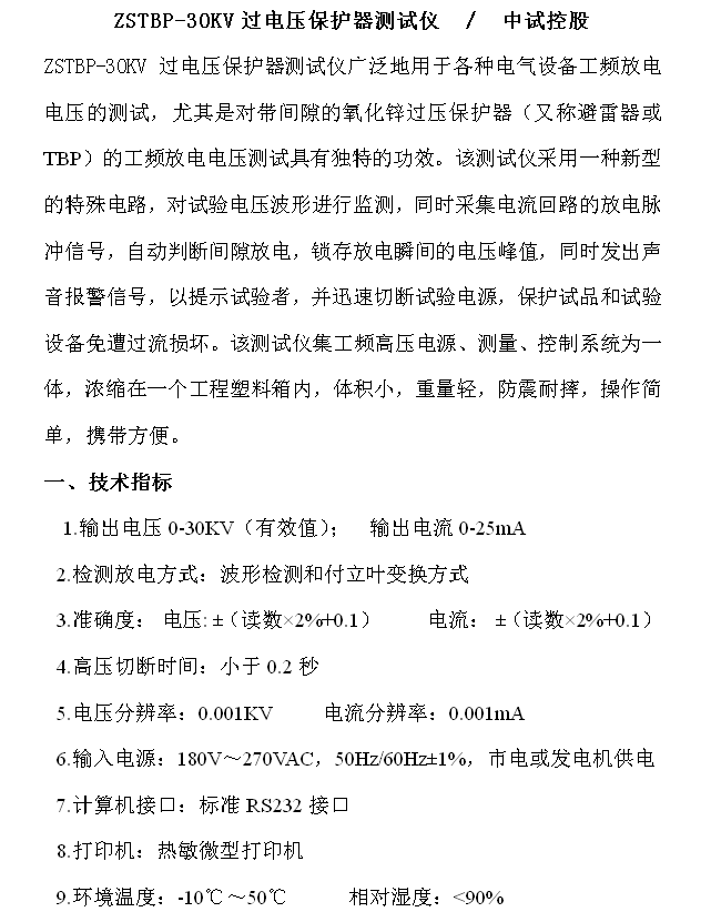
ZSTBP-30KV过电压保护器测试仪广泛地用于各种电气设备工频放电电压的测试,尤其是对带间隙的氧化锌过压保护器(又称避雷器或TBP)的工频放电电压测试具有独特的功效。该测试仪采用一种新型的特殊电路,对试验电压波形进行监测,同时采集电流回路的放电脉冲信号,自动判断间隙放电,锁存放电瞬间的电压峰值,同时发出声音报警信号,以提示试验者,并迅速切断试验电源,保护试品和试验设备免遭过流损坏。该测试仪集工频高压电源、测量、控制系统为一体,浓缩在一个工程塑料箱内,体积小,重量轻,防震耐摔,操作简单,携带方便。
建议:(TBP/避雷器)3.8选择保护电压10.0kV
(TBP/避雷器)7.6选择保护电压20.0kV
(TBP/避雷器)12.7选择保护电压30.0kV。













ZSTBP-30KV过电压保护器测试仪广泛地用于各种电气设备工频放电电压的测试,尤其是对带间隙的氧化锌过压保护器(又称避雷器或TBP)的工频放电电压测试具有独特的功效。该测试仪采用一种新型的特殊电路,对试验电压波形进行监测,同时采集电流回路的放电脉冲信号,自动判断间隙放电,锁存放电瞬间的电压峰值,同时发出声音报警信号,以提示试验者,并迅速切断试验电源,保护试品和试验设备免遭过流损坏。该测试仪集工频高压电源、测量、控制系统为一体,浓缩在一个工程塑料箱内,体积小,重量轻,防震耐摔,操作简单,携带方便。
一、ZSTBP-30KV过电压保护器测试仪技术指标
1.输出电压0-30KV(有效值);输出电流0-25mA
2. 中试控股检测放电方式:波形检测和付立叶变换方式
3.准确度:电压: ±(读数×2%+0.1) 电流: ±(读数×2%+0.1)
4.高压切断时间:小于0.2秒
5.电压分辨率:0.001KV 电流分辨率:0.001mA
6.输入电源:180V~270VAC,50Hz/60Hz±1%,市电或发电机供电
7.计算机接口:标准RS232接口
8.打印机:热敏微型打印机
9.环境温度:-10℃~50℃ 相对湿度:<90%
二、ZSTBP-30KV过电压保护器测试仪性能特点
1.仪器中试控股采用波形检测和付立叶变换方式时刻监测放电电流,当监测到放电电流时,立即记录此刻高压并在0.2s内切断高压电源。测试结果精度高,便于实现自动化测量。
2.全触摸液晶显示屏,超大全图形操作界面,每过程都非常清晰明了。操作人员不需要额外的专业培训就能使用。轻轻触摸就能完成整个过程的测试。
3.仪器操作简便,数据的测量在微处理器控制下自动完成。无需人工干预。
4.一体化机型,内附高压电源,便于现场测试,减少现场接线。
5.高压保护:试品短路、击穿或高压电流波动,能以短路方式高速切断输出。
6.低压保护:误接380V、电源波动或突然断电,启动保护,不会引起过电压。
7.防误操作:电压、电流实时监示;接线端子高/低压分明;缓速升压,迅速降压,声音报警。
8.抗震性能:仪器中试控股采用独特抗震设计,可耐受强烈长途运输震动、颠簸而不会损坏。
9.高压电缆:为耐高压绝缘导线,但为了测量精确,请悬空使用。
三、ZSTBP-30KV过电压保护器测试仪工频放电试验接线方法
在过电压保护器的相地之间的放电。测试时,每次测量间隔不小于15秒,测量三次,求平均值,该值不应小于说明书中规定参数值的85%。
四、ZSTBP-30KV过电压保护器测试仪附件清单
主机 1台
接地线 1条
高压线 1条
电源线 1条
纸卷 1个
说明书 1份
合格证 1份
试验报告1份
上一篇:复合式过电压保护器测试仪
下一篇:无间隙过电压保护器测量仪
快速跳转